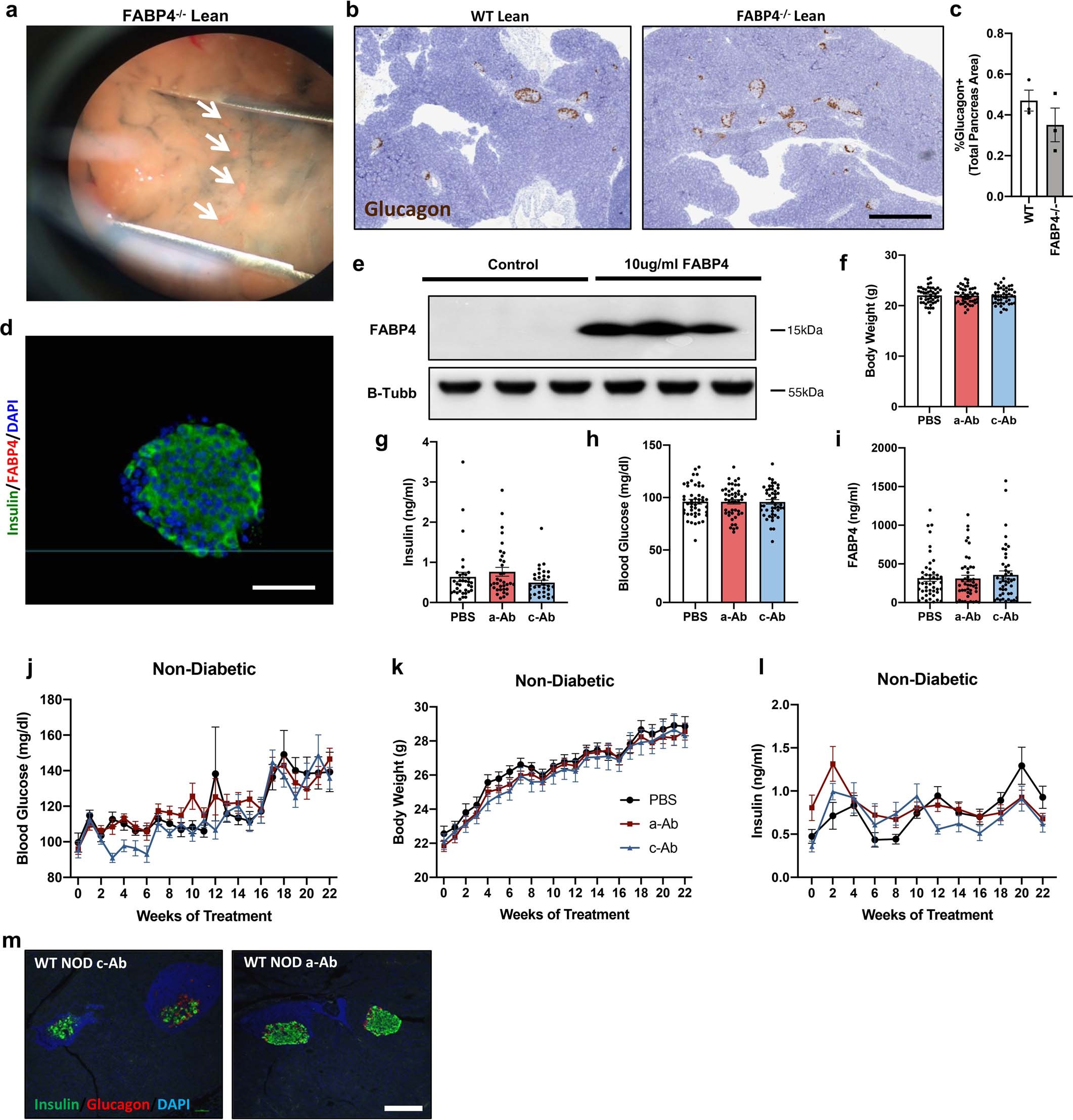
Extended Data Fig. 1: FABP4-/- mice have no difference in alpha cell mass, and FABP4 is not expressed in beta cells.
From: A hormone complex of FABP4 and nucleoside kinases regulates islet function

(a) Dithizone-stained islets in vivo from FABP4−/− mice (Representative image from N = 3). (b) Immunohistochemical staining for glucagon of pancreatic sections from 7-week-old WT or FABP4−/− mice, and (c) quantification of percentage of glucagon positive area per total pancreatic area based on IHC (N = 5/group). (d) Immunofluorescent staining for insulin (green), FABP4 (red) and nuclei (DAPI, blue) in primary isolated mouse islets (N = 15 islets). (e) Western blot for FABP4 and B-Tubulin (B-Tubb) from INS1 cells with and without treatment with FABP4 (N = 3). Baseline matching parameters for 10 week old WT female NOD mice prior to the initiation of dosing showing no difference in (f) body weight, (g) blood glucose, (h) plasma insulin, or (i) plasma FABP4 (N = 46/group). (j) 6 h fasting blood glucose, (k) body weight, and (l) plasma insulin levels among NOD mice that remained non-diabetic for the duration of the treatment period (N = 11 (PBS), 23 (a-Ab), 13 (c-Ab)). (m) Immunofluorescent staining for insulin (green) and glucagon (red) in pancreatic sections from NOD mice treated with a-Ab or c-Ab for 5 wks (N = 4 mice/group). Scale bars are 100um. Data are mean +/− SEM. Two-tailed unpaired t-test (c); One-way ANOVA (f-i); Two-way ANOVA (j-l).