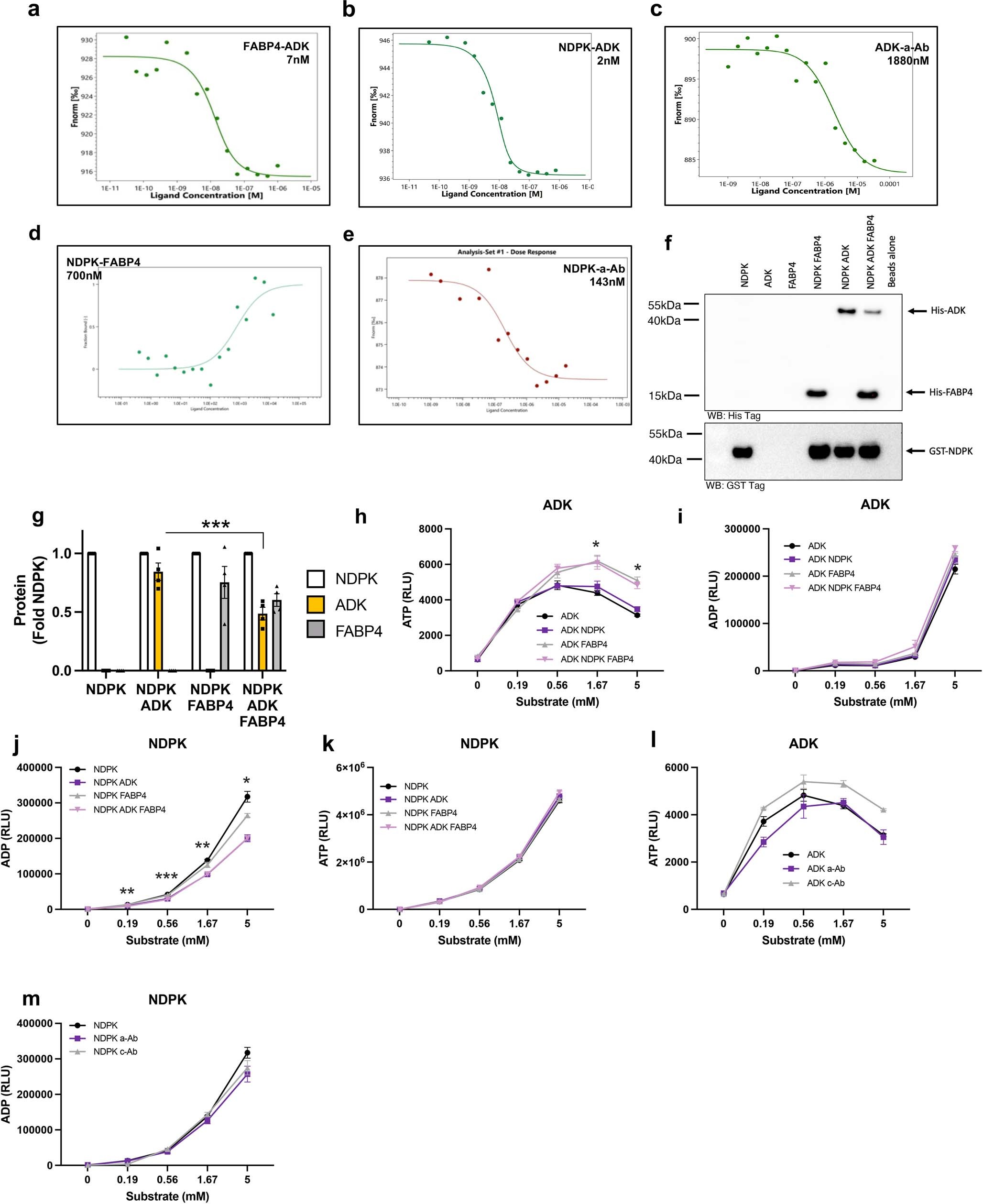
Extended Data Fig. 4: a-Ab interacts with Fabkin.
From: A hormone complex of FABP4 and nucleoside kinases regulates islet function

(a–e) Representative mesoscale thermophoresis experiments showing 1:1 protein interactions between complex components and a-Ab (N = 6/interaction). EC50 was calculated using Hill Slope. (f) Representtive Western blot and (g) quantification showing relative abundance of complex components interacting with GST-NDPK-A (N = 4 replicates; P < 0.0001). Kinase activity of recombinant ADK to generate (h) ATP and (i) ADP in the presence of complex components (N = 3/group). Kinase activity of recombinant NDPK to generate (j) ADP and (k) ADP in the presence of complex components (N = 3/group). Activity of recombinant (l) ADK and (m) NDPK in the presence of a-Ab or c-Ab alone (N = 3/group). *P < 0.05, **P < 0.01, ***P < 0.001. Data are presented as mean +/− SEM. Two-way ANOVA (g-m).