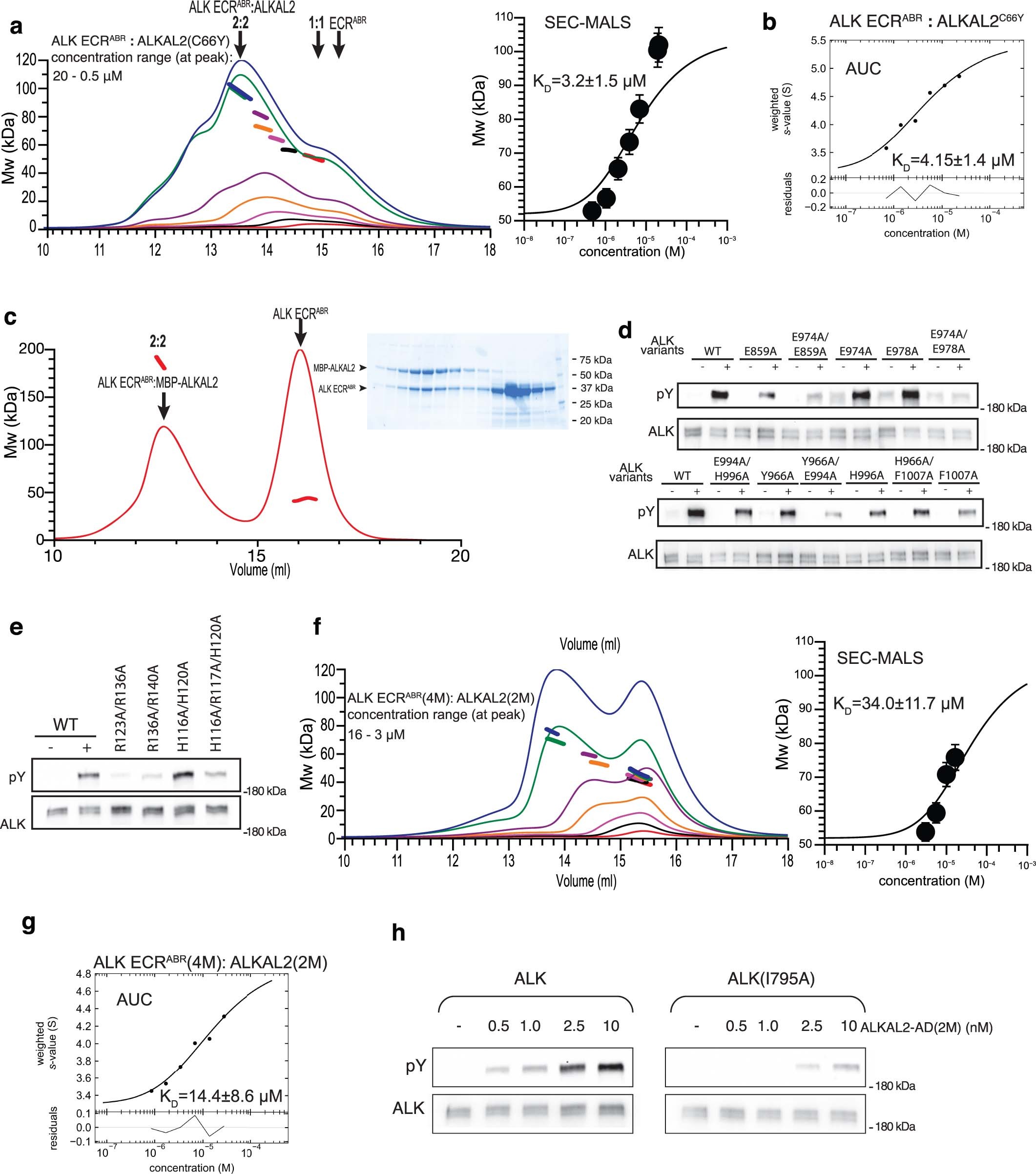
Extended Data Fig. 3: Characterization of the binding mode and oligomeric state of the ALK-ECRABR–ALKAL2 complex.
From: Mechanism for the activation of the anaplastic lymphoma kinase receptor

a, SEC–MALS profiles of the ALK-ECRABR–ALKAL2(C66Y) complex. The corresponding isotherm of the signal-weight-average MW as a function of concentration is shown in the right panel. Standard errors were determined according to a previous study61. b, Sedimentation velocity analytical ultracentrifugation isotherm of the signal-weight-average s-values for ALK-ECRABR–ALKAL2(C66Y) complex. c, SEC–MALS profile (red) of ALK-ECRABR–MBP–ALKAL2(C66Y) complex mixed at 2:1 ratio. SDS/PAGE for corresponding fractions are shown in the right panel. Bands corresponding to ALK-ECRABR or MBP–ALKAL2(C66Y) are labelled, position of molecular weight markers are indicated. d, e, ALK autophosphorylation assays. d, ALK variants (as indicated in the labels) stably expressed in NIH/3T3 cells were stimulated with 10 nM of purified WT ALKAL2-AD. e, Wild type ALK stably expressed in NIH/3T3 cells was stimulated with 10 nM of purified ALKAL2-AD variants. Cell lysates were subjected to immunoprecipitation using anti-ALK antibodies followed by SDS/PAGE and immunoblotting with anti-pTyr (pY) and anti-ALK (ALK) antibodies. Relative position of the band for 180-kDa Mw marker is shown. f, SEC–MALS profiles of ALK-ECRABR(4M):ALKAL2(2M) complex. ALK-ECRABR(4M) stands for T686A/N787A/Q788A/I795A mutations in ALK-ECRABR, and ALKAL2(2M) for full-size ALKAL2(C66Y) containing I127A/Y130A mutations. The corresponding isotherm of the signal-weight-average MW as a function of concentration is shown in the right panel. Standard errors were determined according to61. g, Sedimentation velocity analytical ultracentrifugation isotherm of the signal-weight-average s-values for ALK-ECRABR(4M)–ALKAL(2M) complex.