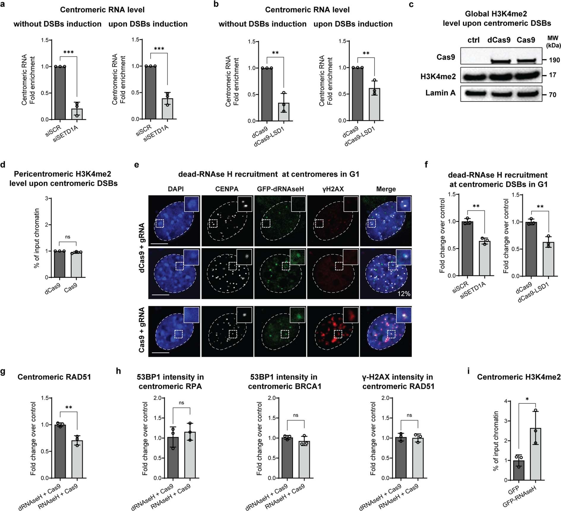
Extended Data Fig. 4: The role of centromeric RNA in HR factors recruitment at centromeric DSBs in G1.
From: Activation of homologous recombination in G1 preserves centromeric integrity

a, b, Quantification by RT-qPCR of fold change of centromeric RNA in NIH3T3 cells expressing dCas9 (left panels) or Cas9 (right panels) + gRNA targeting the minor satellite repeats (mi gRNA) (a) depleted of SETD1A (siSETD1A) relative to control (siSCR) and (b) expressing dCas9 or dCas9-LSD1 and mi gRNA. c, Western blot analysis of H3K4me2, Cas9 and Lamin A in NIH3T3 cells expressing either dCas9 + mi gRNA or Cas9 + mi gRNA. d, Chromatin immunoprecipitation analysis of H3K4me2 enrichment at pericentromeric heterochromatin over the input and relative to the no-antibody control in cells expressing Cas9 + mi gRNA. e, Immunofluorescence confocal analysis of G1 NIH3T3 cells expressing dRNAseH-GFP and co-expressing dCas9 + mi gRNA or Cas9 + mi gRNA and stained with DAPI and antibodies specific for γ-H2AX and CENP-A. f, Quantification of fold change of dRNAseH recruitment in G1 at centromeric DSBs in cells expressing Cas9 + mi gRNA and expressing siSETD1A vs siSCR or expressing dCas9 vs dCas9-LSD1. g, Quantification of fold change of RAD51 recruitment at centromeric DSBs in cells expressing Ca9 + mi gRNA and RNAseH vs dRNAseH. h, Quantification of fold change of 53BP1 and γ-H2AX intensity at centromeric DSBs co-stained with RPA, BRCA1 and RAD51 presented in Fig. 2h and Extended Data Fig. 4g, in cells expressing RNAseH vs dRNAseH. i, Chromatin immunoprecipitation analysis of H3K4me2 enrichment at centromeres over the input and relative to the no-antibody control in cells expressing GFP alone vs GFP-RNAseH. For confocal images, scale bars represent 5 µm. For definition of p values, statistic method and sample number see Statistics and Reproducibility section.