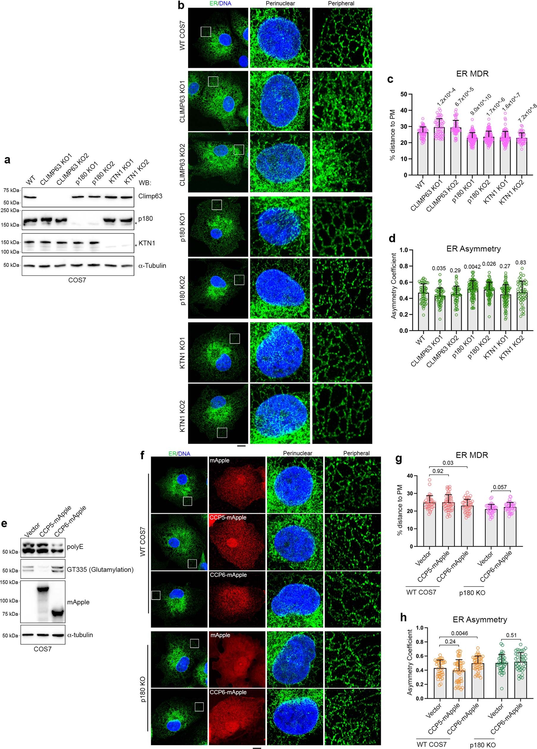
Extended Data Fig. 8: Knockout of CLIMP63, p180 and KTN1, or overexpression of CCPs in COS7 cells changes ER distribution.
From: ER proteins decipher the tubulin code to regulate organelle distribution

a, Western blots of wild-type or else CLIMP63, p180, or KTN1 knockout cells. b, Representative images of wild-type or CLIMP63, p180, KTN1 knockout cells. ER is labeled by endogenous mEmerald-calreticulin. Scale bar, 10 μm. c, d, Quantifications of ER distribution. n = 60, 60, 58, 96, 88, 96, 51 cells (left to right) for both (c) and (d). e–h, Wild-type or p180 knockout COS7 cells with endogenous mEmerald-calreticulin (ER, green) were transfected with CCP5-mApple or CCP6-mApple for 24 h and analyzed by western blotting (e) and confocal imaging (f). ER distributions are quantified (g, h). Scale bar, 10 μm. n = 39, 49, 45, 41, 40 cells (left to right) for both (g) and (h). Data are mean ± s.d. P values shown on top, two-tailed t-tests. See Supplementary Information for uncropped western blots.