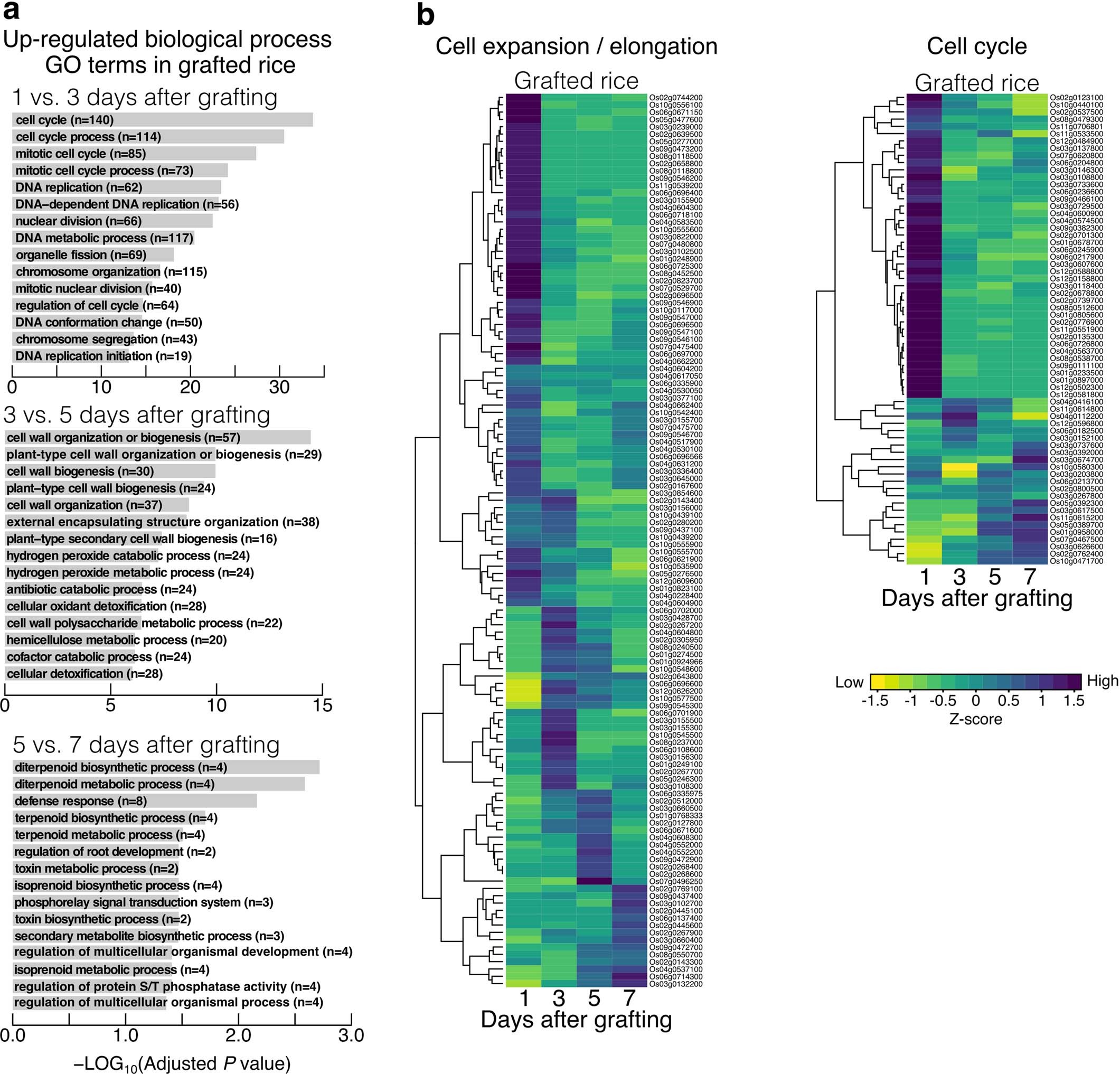
Extended Data Fig. 5: Dynamics of transcripts from cell expansion and cell division genes during graft formation in rice.
From: Monocotyledonous plants graft at the embryonic root–shoot interface

a, The fifteen most up-regulated GO terms relative to each adjacent timepoint. Full list of GO details in Supplementary Table 5. b, Z-scores for differentially expressed transcripts of cell expansion genes in the small auxin up regulated (SAUR), EXPANSIN and GLYCOSYLHYDROSE families (left), as well as for cell cycle genes (right) in grafted rice over time. Gene details in Supplementary Table 6.