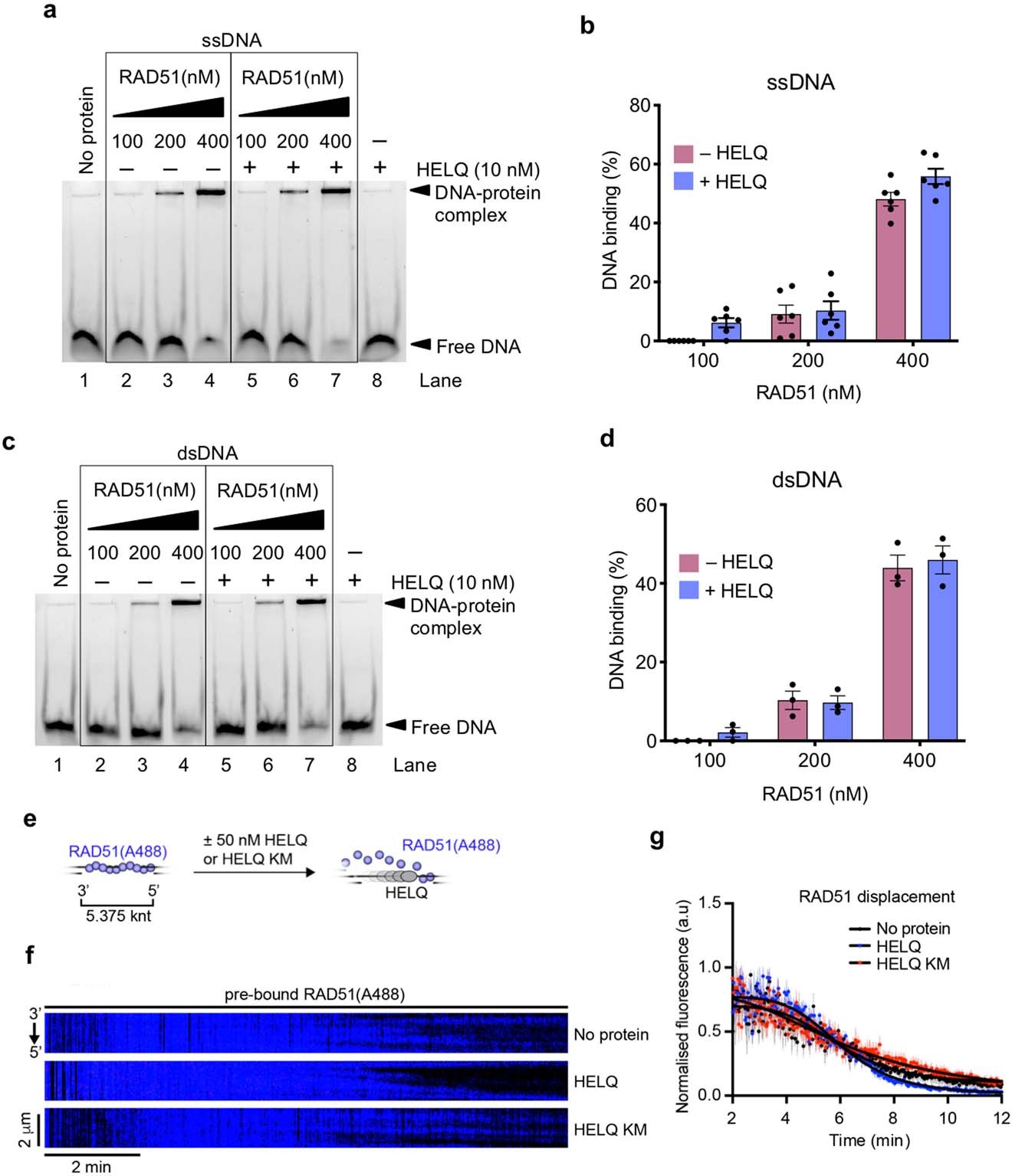
Extended Data Fig. 7: HELQ weakly displaces RAD51 from ssDNA.
From: HELQ is a dual-function DSB repair enzyme modulated by RPA and RAD51

a, Representative EMSA gel showing RAD51 binding to ssDNA in the absence and presence of HELQ. Reactions were incubated at 37 °C for 20 min. b, Quantification of experiments such as shown in a. n = 6 independent experiments; mean ± S.E.M. c, Representative EMSA gel showing RAD51 binding to dsDNA in the absence and presence of HELQ. Reactions were incubated at 37 °C for 20 min. d, Quantification of experiments such as shown in c. n = 3 independent experiments; mean ± S.E.M. e, Schematic of the experimental set up of single-molecule FRET-based RAD51 removal assay. f, Representative kymographs of removal of Alx–RAD51 pre-bound to gapped DNA in the presence and the absence of 50 nM HELQ or HELQ(K365M). g, Removal of Alx–RAD51 measured from gapped ssDNA as a function of time in indicated conditions. Traces represent individual DNA molecules (n ≥ 3).