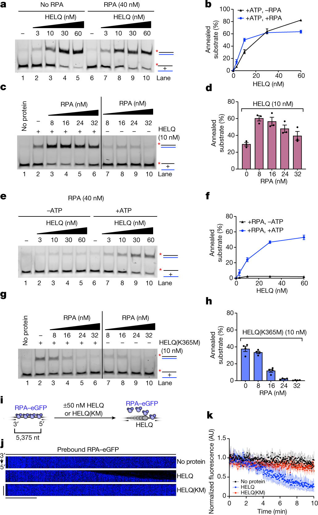
Fig. 2: HELQ strips RPA from and anneals ssDNA.
From: HELQ is a dual-function DSB repair enzyme modulated by RPA and RAD51

a, Representative gel of DNA annealing assay with the indicated concentrations of HELQ in the absence and presence of RPA (40 nM). The black and blue colours of substrate represent complementary DNA strands. The asterisk indicates the position of FITC labelling at the 5′ end of the oligo. The products were resolved with 10% native polyacrylamide gel. b, Quantification of experiments such as shown in a. n = 6 independent experiments. Data are mean ± s.e.m. c, Representative gel of the DNA annealing assay with HELQ (10 nM) and the indicated concentrations of RPA. d, Quantification of the experiments shown in c. n = 3 independent experiments. Data are mean ± s.e.m. e, Representative gel of the DNA annealing assay with the indicated concentrations of HELQ and RPA (40 nM), in the absence and presence of ATP. f, Quantification of the experiments shown in e. n = 3 independent experiments. Data are mean ± s.e.m. g, Representative gel of DNA annealing assay with HELQ(K365M) (10 nM) and the indicated concentrations of RPA. h, Quantification of the experiments shown in g. n = 4 independent experiments. Data are mean ± s.e.m. i, Schematics of the experimental set-up of the optical tweezer (C-Trap) system to observe RPA–eGFP stripping from ssDNA. These experiments were performed at room temperature. j, Representative kymographs of stripping of RPA–eGFP prebound to gapped DNA in the presence or absence of 50 nM HELQ or HELQ(K365M). Unidirectional stripping of RPA–eGFP with HELQ WT indicates 3′ to 5′ translocation of HELQ. k, Removal of RPA–eGFP measured from gapped ssDNA as function of time in indicated conditions. The traces represent individual DNA molecules (n ≥ 3). Scale bars, 2 min (horizontal), 2 µm (vertical).