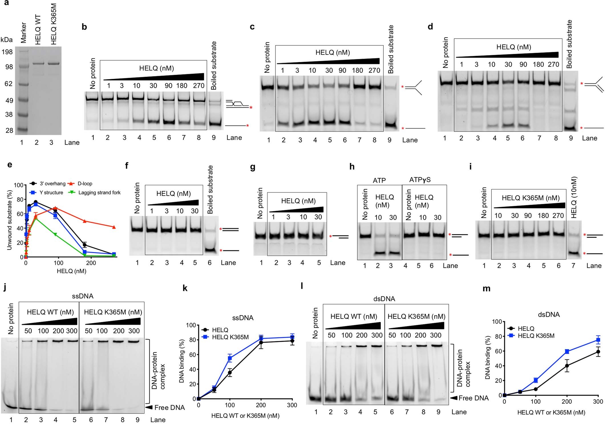
Extended Data Fig. 1: HELQ specifically unwinds substrates with 3′ overhang and D-loop.
From: HELQ is a dual-function DSB repair enzyme modulated by RPA and RAD51

a, SDS-PAGE gel (4–12% polyacrylamide) showing purified recombinant human HELQ WT and HELQ(K365M) from insect cells. The gel was stained with Coomassie brilliant blue (CBB). We used two and single preparations of HELQ WT and HELQ(K365M) respectively in this study. b-d, Representative native gels (10% polyacrylamide) of DNA unwinding assay of D-loop, Y-structure and lagging strand fork with indicated concentrations of HELQ. The asterisk indicates the position of FITC labelling at 5′ end of oligo. e, Quantification of experiments such as shown in b-d and Fig. 1a with HELQ concentration ranging from 1-270 nM. n= 4 independent experiments; mean ± S.E.M. f-g, Representative native gels of DNA unwinding assay of dsDNA and 5′-overhang with indicated concentrations of HELQ. h, Native gel showing the DNA unwinding assay of 3′-overhang by HELQ in the presence of ATP (2 mM) and ATPγS (2 mM), a poorly hydrolysable ATP analogue (n=2). i, Native gel showing DNA unwinding assay of 3′-overhang with indicated concentrations of HELQ(K365M) (n =2). j, Electrophoretic mobility shift assay (EMSA) with ssDNA and indicated concentrations of HELQ and HELQ(K365M). The final products were resolved with native 6% polyacrylamide gels. k, Quantification of experiments such as shown in j. n= 3 independent experiments; mean ± S.E.M. l, EMSA with dsDNA and indicated concentrations of HELQ and HELQ(K365M). m, Quantification of experiments such as shown in l. n= 3 independent experiments; mean ± S.E.M.