Extended Data Fig. 3: RPA inhibits HELQ DNA unwinding activity.
From: HELQ is a dual-function DSB repair enzyme modulated by RPA and RAD51

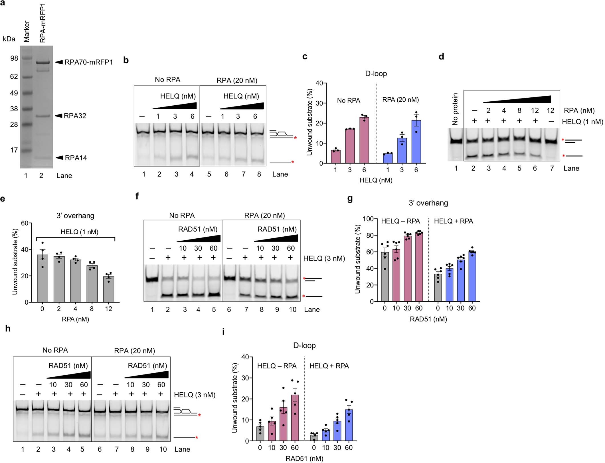
a, SDS-PAGE gel (4-12%) showing purified recombinant human RPA-mRFP1 from E. coli. The gel was stained with CBB. Single preparation of RPA-mRFP1 was used in this study. b, Representative gel of DNA unwinding assay of D-loop with HELQ in the absence and presence of RPA (20 nM). c, Quantification of experiments such as shown in b. n = 3 independent experiments; mean ± S.E.M. d, Representative gel of DNA unwinding assay of 3′-overhang with HELQ (1 nM) and indicated concentrations of RPA. e, Quantification of experiments such as shown in d. n = 3 independent experiments; mean ± S.E.M. f, Representative gel of DNA unwinding assay of 3′-overhang with HELQ (3 nM) and indicated concentrations of RAD51, in the absence and presence of RPA (20 nM). g, Quantification of experiments such as shown in f. n = 6 independent experiments; mean ± S.E.M. h, Representative gel of DNA unwinding assay of D-loop with HELQ (3 nM) and indicated concentrations of RAD51, in absence and presence of RPA (20 nM). i, Quantification of experiments such as shown in h. n = 5 independent experiments; mean ± S.E.M.