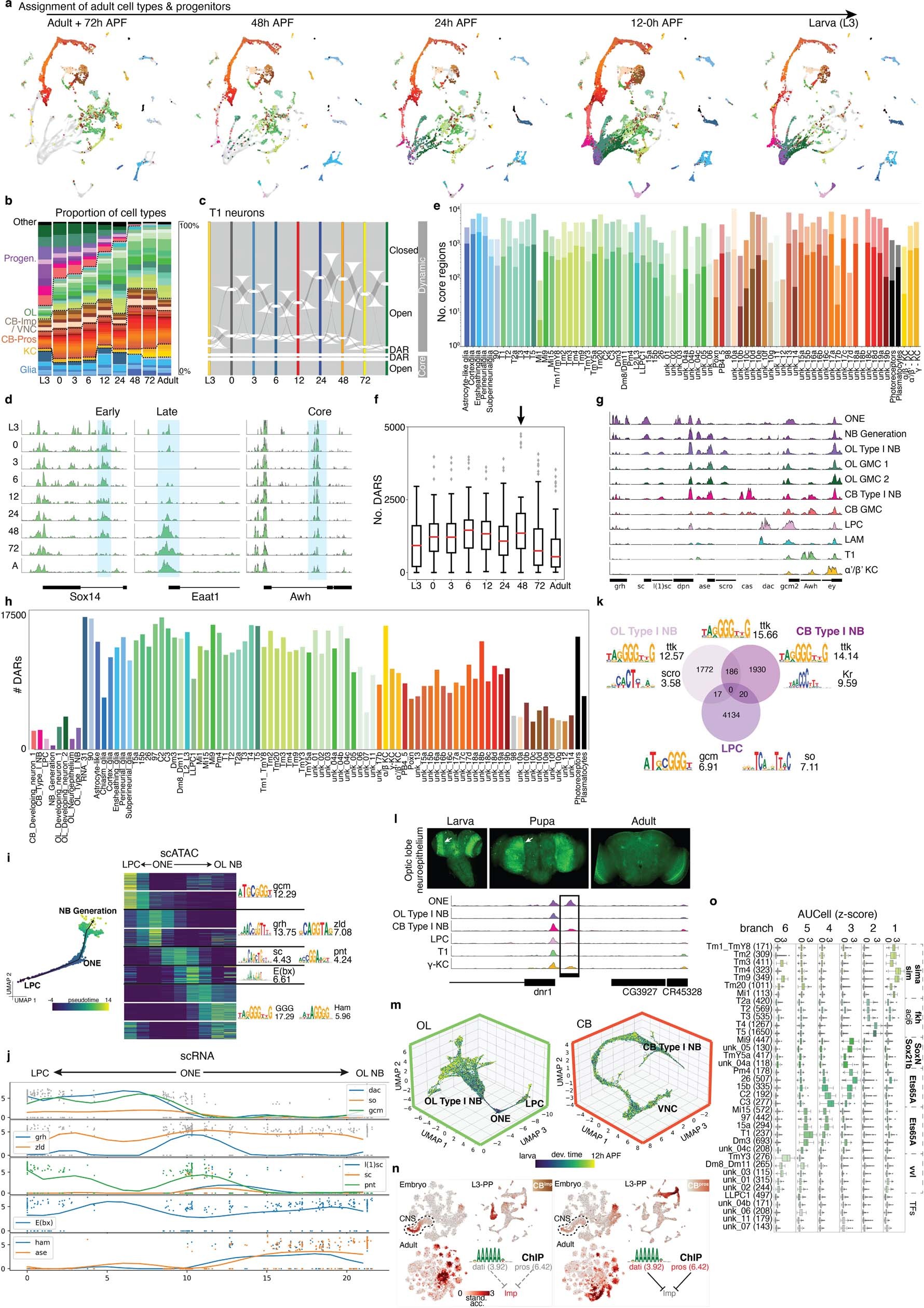
Extended Data Fig. 4: Chromatin landscapes of progenitors and developing neurons.

a. An SVM classifier was used to propagate the adult cell type labels to earlier stages in development. The classifier also included the progenitor cell types –from the developmental analysis– (purple and dark green colours). b. Proportion of cell types at each timepoint. c. Chromatin landscape for T1 neurons, shows a highly dynamic opening and closing of peaks during development. A core-set remains accessible at all times, of which a subset is specific to T1 neurons. d. Examples of regions with different developmental dynamics for T1 neurons. e. Bar plot showing the number of core-regions identified per cell type. Dark colours show specific core-regions (core-DARs). f. Number of DARs calculated per cell type (down sampled to 75 cells) for every timepoint, shows a decline over time. The arrow notes a small increase at 48h APF during synaptogenesis. The box plot marks the median (red line), upper and lower quartiles and 1.5× interquartile range (whiskers); outliers are shown individually, n=74,77,78,77,78,77,78,75,76 cell types. g. Progenitor cell types show specific marker accessibility, while neurons show accessibility in adult specific regions (Awh, ey). h. Number of DARs per cell type in the early development dataset, revealing a lower number for progenitors (purple shades). i–j. Trajectory from optic lobe neuroepithelium (ONE) to lamina progenitor cells (LPC) and optic lobe neuroblasts (OL NB) using (i) scATAC-seq and (j) scRNA-seq. Heatmap shows dynamic chromatin accessibility modules with enriched motifs (NES score shown) and line plot shows expression profiles for predicted master regulators. k. Specific comparison of different progenitor cell types detects thousands of differential regions, with motif enrichment of key TFs. l. In vivo reporter assay of a cloned ONE enhancer driving GFP. m. Optic lobe and central brain branches in 3D-UMAP. n. Central brain and VNC duality between Imp and pros traced through development. Standardized mean accessibility of Imp regions (n=128) and pros regions (n=166) is plotted for different developmental stages. Dati (AAAAAA) motifs and Pros ChIP-seq peaks (embryo, ModERN) are enriched in Imp regions where they are not expressed (grey) and vice versa, suggesting a chromatin closing role. o. AUCell enrichment scores of branch-specific regions for adult OL clusters (box plot marks the median (red line), upper and lower quartiles and 1.5× interquartile range (whiskers); outliers are shown individually; number of cells between brackets). Candidate TFs expressed per branch are shown (TFs with matching motifs in bold).