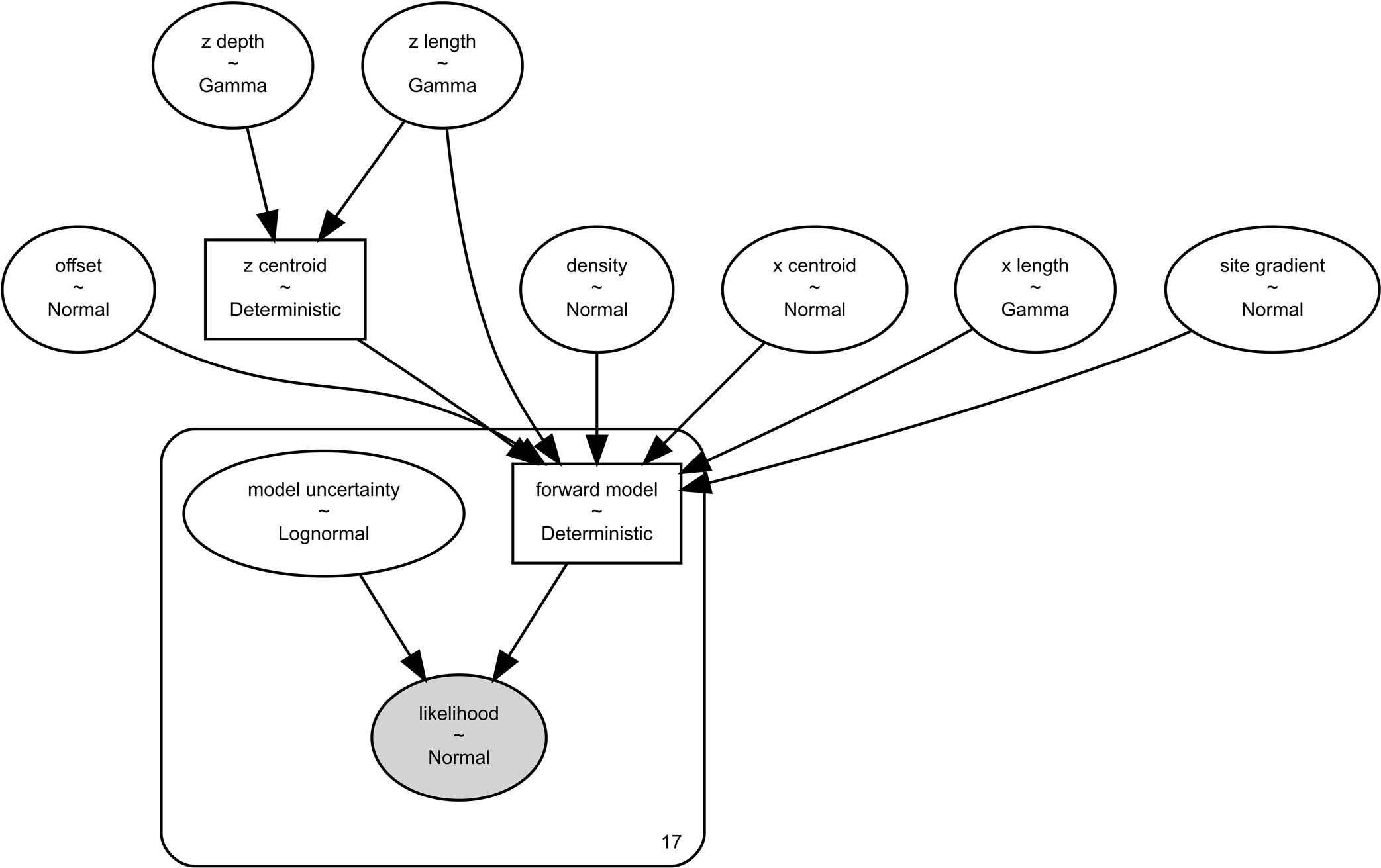
Extended Data Fig. 3: Relationship between model parameters (white ovals), with their respective prior distribution form, to the normal likelihood distribution (grey oval).

Deterministic parameters are shown in rectangular boxes. Parameters contained inside the rounded edge rectangle are all one dimensional arrays of length 17, the length of the gradiometer data set.