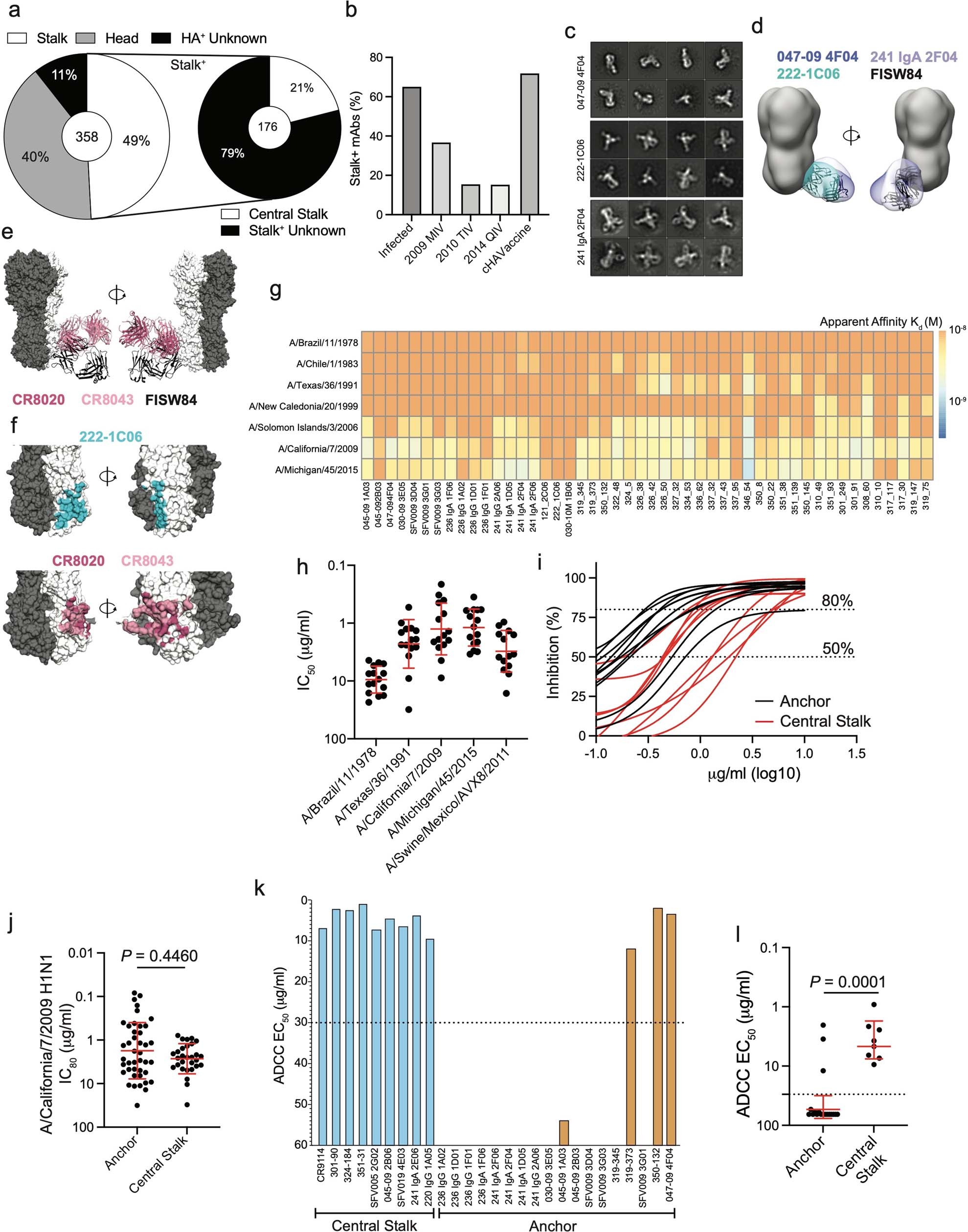
Extended Data Fig. 1: Binding and neutralization features of anchor epitope-binding mAbs. Related to Fig. 1.
From: Broadly neutralizing antibodies target a haemagglutinin anchor epitope

a, Proportion of HA+ mAbs binding to distinct HA domains (left) and proportion of stalk-binding mAbs binding the CS domain (right). Number in the center of the pie graphs represent the number of mAbs tested. b, Proportion of mAbs per cohort that bind the HA stalk domain. c, Negative stain 2D class averages of 047-09 4F04, 241 IgA 2F04, and 222-1C06 binding to H1 (A/California/7/2009 E376K HA). Imaging of 047-09 4F04 was performed at ×52,000 normal magnification and of 222-1C06 and 241 IgA 2F04 at ×62,000 normal magnification. d, Overlay of 047-09 4F04, 241 IgA 2F04, 222-1C06, and FISW84 (PDB:6HJQ) Fabs binding the anchor epitope of A/California/4/2009 HA. e, Overlay of CR8020 (PDB:3SDY), CR8043 (PDB:4NM8), and FISW84 (PDB:6HJQ) modeled on A/California/7/2009 E376G (PDB:4M4Y). f, Footprints of anchor mAb 222-1C06 on H1 (top; PDB: 4M4Y) and CR8020 and CR8043 on H3 (bottom; PDB:4WE4). g, Heatmap of apparent affinity (Kd; M) of anchor-targeting mAbs binding to historical and recent H1N1 viruses. h, Neutralization potency of anchor-binding mAbs (n = 15) against H1-expressing viruses. i, Representative microneutralization curves of anchor- (n = 42) and CS-binding (n = 29) mAbs against A/California/7/2009. j, IC80 of anchor- and CS-binding mAbs against A/California/7/2009. k, ADCC activity of mAbs targeting the CS and anchor epitopes. Dashed line represents the limit of detection (L.O.D). l, ADCC potency of mAbs targeting the anchor (n = 18 mAbs) and CS (n = 8 mAbs) epitopes. Data in h, j, and l are represented as mean ± S.D. Data in j and l were analyzed using a two-tailed unpaired non-parametric Mann-Whitney test.