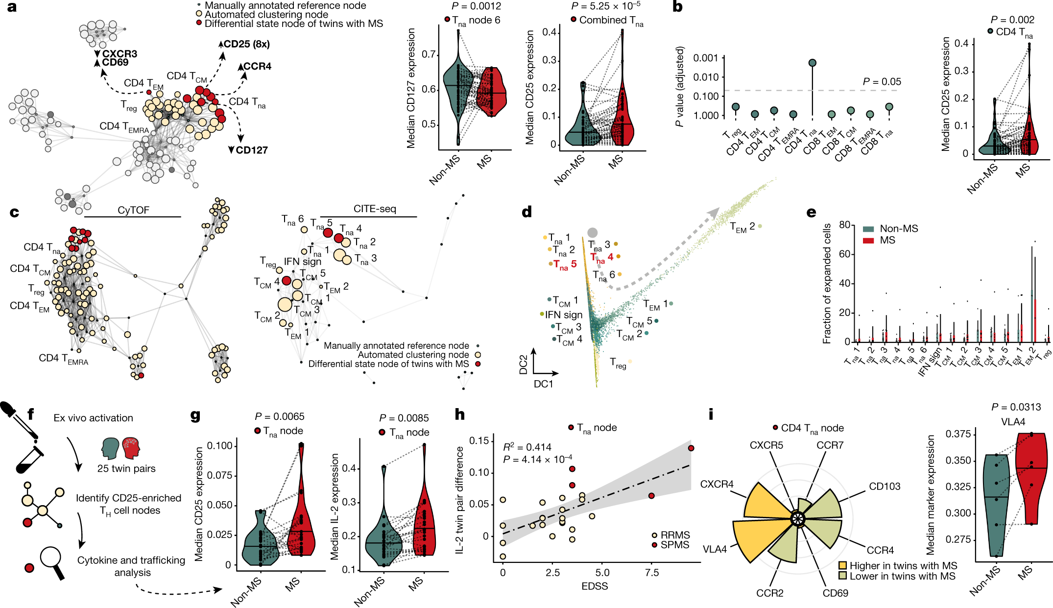
Fig. 3: Transitional TH cells of twins with MS display IL-2 hypersensitivity and elevated expression of brain-homing markers compared with unaffected twin siblings.
From: Twin study reveals non-heritable immune perturbations in multiple sclerosis

a, Network visualizations of TH cell clusters yielded by diffcyt analysis; highlighted are the differential state nodes for twins with MS for which features appeared significantly different (red, differential markers annotated in bold, 8x indicates number of differential nodes for the same feature) and nodes of the manually annotated reference framework (green). The violin plots show the median expression level for CD127 in cells within the differential state Tna 6 node and the median expression level for CD25 within the combined nodes for all twin pairs. b, Lollipop and violin plots showing the median expression levels of CD25 and the resulting P values across all T cell nodes in the reference framework of the naive TH cell compartment for twin pairs discordant for MS (n = 57). c, Mapping of CITE-seq nodes (78,531 cells) from eight twin pairs discordant for MS onto the mass cytometry dataset. The red nodes indicate significantly increased surface expression of CD25 between twin pairs. d, Diffusion map showing the trajectory of TH cells. The arrow indicates the direction of trajectory and nodes highlighted in red demonstrated increased CD25 expression in twins with MS. DC, diffusion coefficients. e, Bar graph showing the fraction of expanded T cell clones (n > 2 per clonotype) for twins discordant for MS (78,531 cells). f, PBMCs were activated in an antigen-independent manner, CD25-enriched TH cell nodes were identified and analysed with regards to their cytokine and the trafficking profile in twin pairs discordant for MS (n = 25). g, Violin plot showing the median expression levels of CD25 and IL-2 in cells within the differential state nodes in twins with MS for all twin pairs. h, Correlation between the inter-pair difference in median expression of IL-2 and expanded disability status scale (EDSS) of twins with MS. RRMS is shown in beige (n = 21), and secondary progressive MS (SPMS) is shown in red (n = 4). The dashed line indicates the smoothed conditional mean of the linear regression model with a 95% confidence interval in the shaded area. i, Effect size for the expression of the indicated trafficking molecules (left) and a violin plot showing the median expression level of VLA4 (right) in cells within the differential state TH cell node of twin pairs discordant for MS (n = 6). The dot size of the networks corresponds to the population frequency among total leukocytes. In the violin plots, a bold horizontal line depicts the respective group mean and the dashed line indicates twinship. If not indicated, the differences between experimental groups were statistically not significant (P > 5%) using the moderated limma-trend method implemented in diffcyt (a, left) or a two-sided paired non-parametric Wilcoxon signed-rank test (a, right, b, g, i), both applying a false discovery correction according to the Benjamini–Hochberg approach or a paired two-way analysis of variance (ANOVA) (e).