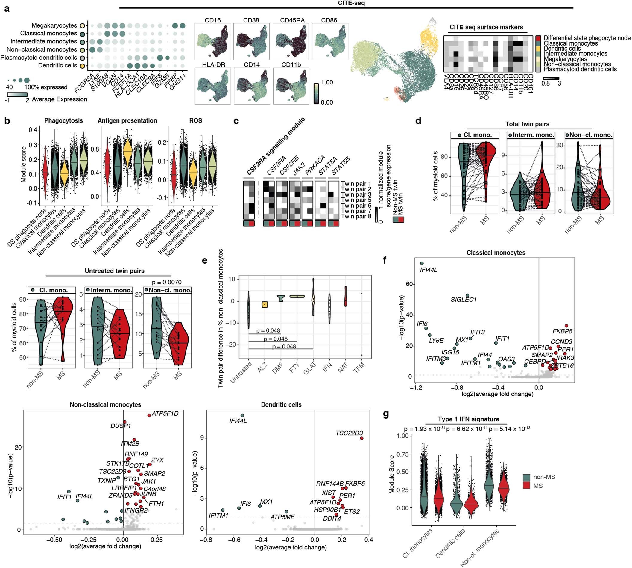
Extended Data Fig. 3: Transcriptional profiling of phagocytes of MS -affected twins and unaffected twin siblings.
From: Twin study reveals non-heritable immune perturbations in multiple sclerosis

a, Dot plot showing the expression profile of selected signature markers in CITE-seq data of phagocytes derived from 7 twin pairs discordant for MS (21 043 cells; left panel). Dot size corresponds to the fraction of cells within each cluster expressing the indicated transcript and color indicates average expression. UMAP showing (middle panel) the expression overlay of indicated markers and cell type yielded by clustering. Heatmap showing the expression profiles of the indicated clusters determined by CITE-seq (right panel). b, Violin plots (of 20 678 cells) showing the module score for genes involved in phagocytosis, antigen presentation and reactive oxygen species (ROS) production for the indicated phagocyte clusters. c, Heatmap showing the module score for genes involved in CSF2RA signaling (left box) and normalized expression of individual selected genes involved in CSF2RA signaling (right box) for individual MS-affected and unaffected twins in the differential state phagocyte node (162 cells). d, Violin plots showing the frequency of manually-annotated reference nodes in proximity to the differential state phagocyte node determined by mass cytometry for all twin pairs (n = 57) and untreated twin pairs (n = 20). e, Violin plots showing the inter-twin-pair difference in non-classical monocyte frequency, separated by treatment of the MS-affected twin. f, Volcano plots showing the differentially expressed genes for the indicated clusters (a total of 18 024 cells) of MS-affected twins compared to unaffected twin siblings. The top 20 significant genes were annotated. Red color indicates increased and green color decreased gene expression in MS twins. g, Violin plots of CITE-seq data (a total of 18 024 cells) showing the module score of individual cells for type 1 IFN signature in clusters for which significant differences between MS-affected and unaffected twins were identified. Violin plots contain a bold horizontal line depicting the respective group mean. If not indicated, differences between experimental groups were statistically not significant (p > 5%) using a two-sided paired non-parametric Wilcoxon signed-rank test (d) or two-sided unpaired non-parametric Mann-Whitney-Wilcoxon test (e; both applying a false-discovery correction according to the Benjamini-Hochberg approach) or using a logistic regression model with the twinship as a latent variable and comparing each model to a null model with a likelihood ratio test and applying a Bonferroni correction (f, g).