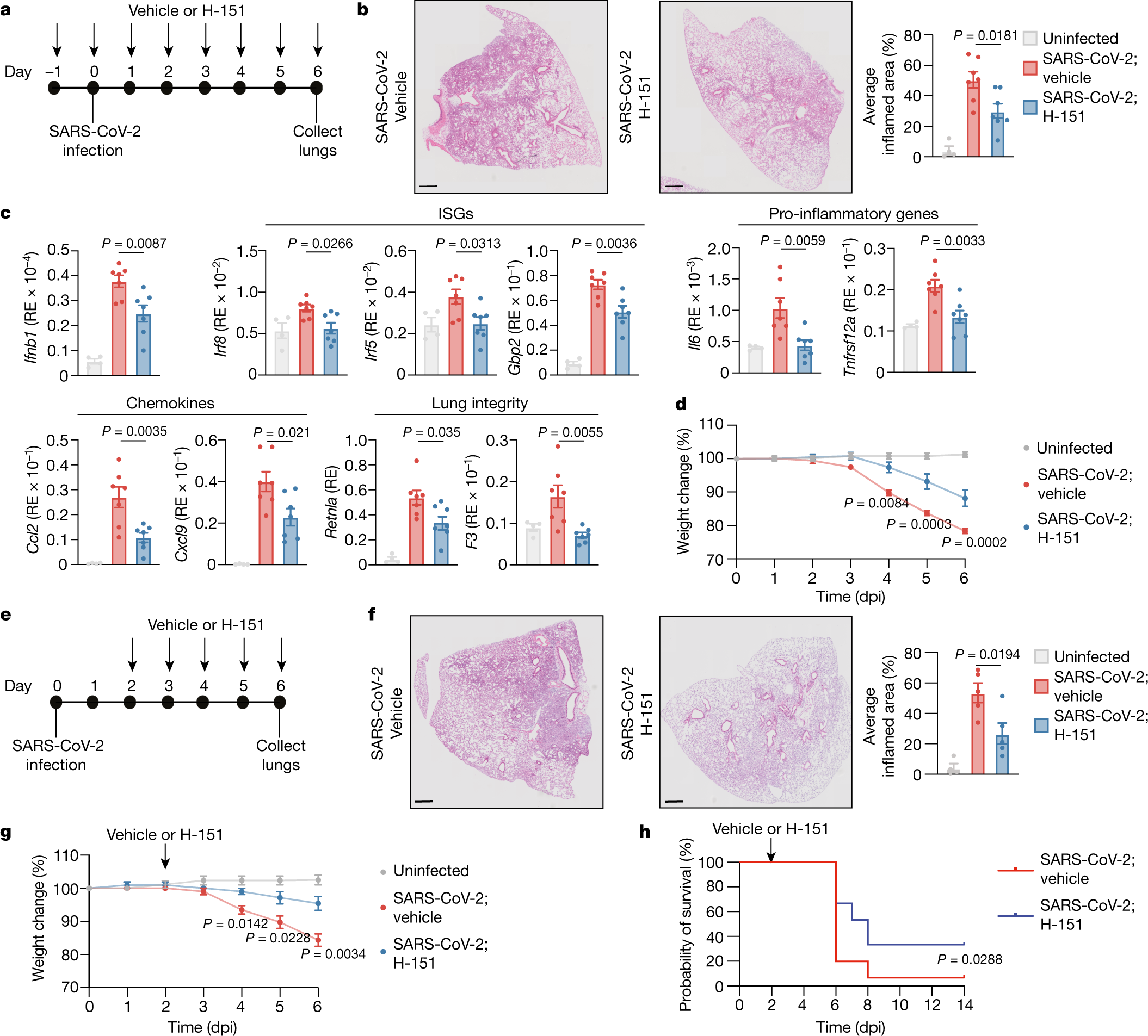
Fig. 4: STING inhibition reduces SARS-CoV-2-induced inflammation in mice.
From: The cGAS–STING pathway drives type I IFN immunopathology in COVID-19

a, Schematic of SARS-CoV-2 infection (intranasal; 1 × 104 plaque-forming units (PFU) per mouse) and intraperitoneal administration of vehicle or H-151 (starting at 1 day before infection), related to data from b–d. b, Left, representative haematoxylin and eosin (H&E) images of lungs from vehicle- and H-151-treated mice. Scale bars, 500 μm. Right, average inflamed area in SARS-CoV-2 infected mice. c, mRNA expression levels of the indicated genes in uninfected and infected lungs at 6 dpi, analysed by RT–qPCR. d, Relative weight loss in mice after SARS-CoV-2 infection. e, Schematic of SARS-CoV-2 infection (intranasal; 1 × 104 PFU per mouse) and intraperitoneal administration of vehicle or H-151 (starting at 2 dpi), related to data from f–h. f, Left, representative H&E images of lungs from vehicle- and H-151-treated mice. Scale bars, 500 μm, Right, average inflamed area in SARS-CoV-2 infected mice. g, h, Relative weight loss (g) and survival (h) in mice after SARS-CoV-2 infection with post-infection regimen. Numbers are: a–c, uninfected (n = 4), vehicle and H-151 (n = 7); d, uninfected (n = 8), vehicle and H-151 (n = 12); e–g, uninfected, vehicle and H-151 (n = 5); h, vehicle and H-151 (n = 15). Throughout the figure, data are mean ± s.e.m.; P values calculated by one-way ANOVA followed by Tukey multiple comparison tests (b, c, d, f, g), or by Mantel–Cox survival analysis (h). Mice infected with SARS-CoV-2 were age-matched (12–16 weeks) female K18-hACE2 mice.