Extended Data Fig. 9: Radio frequency device characterization.
From: Ultrathin ferroic HfO2–ZrO2 superlattice gate stack for advanced transistors

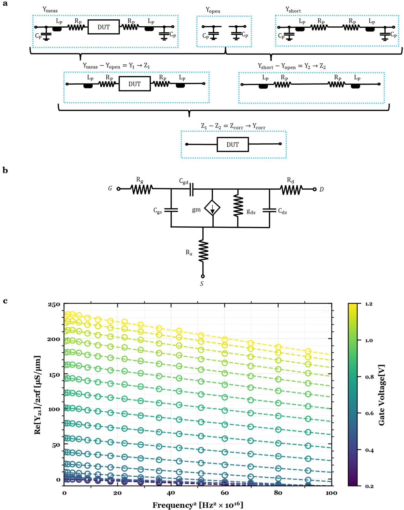
a, De-embedding procedure for extracting corrected admittance parameters (Ycorr) by decoupling parasitic shunt capacitance and series resistance and inductance by measuring scattering parameters for the device under test (DUT) as well as open and short structures. More details can be found in Methods. b, Small-signal model for transistor used to extract transconductance (gm) and total gate capacitance (Cgg = Cgs + Cgd). c, De-embedded (2πf)−1Re(Y21) points extrapolated to the zero frequency limit (dotted lines) to extract the radio frequency gm. All data shown were extracted from bulk transistors (LG = 1 μm) integrating the 2-nm HZH ferroic gate stack.