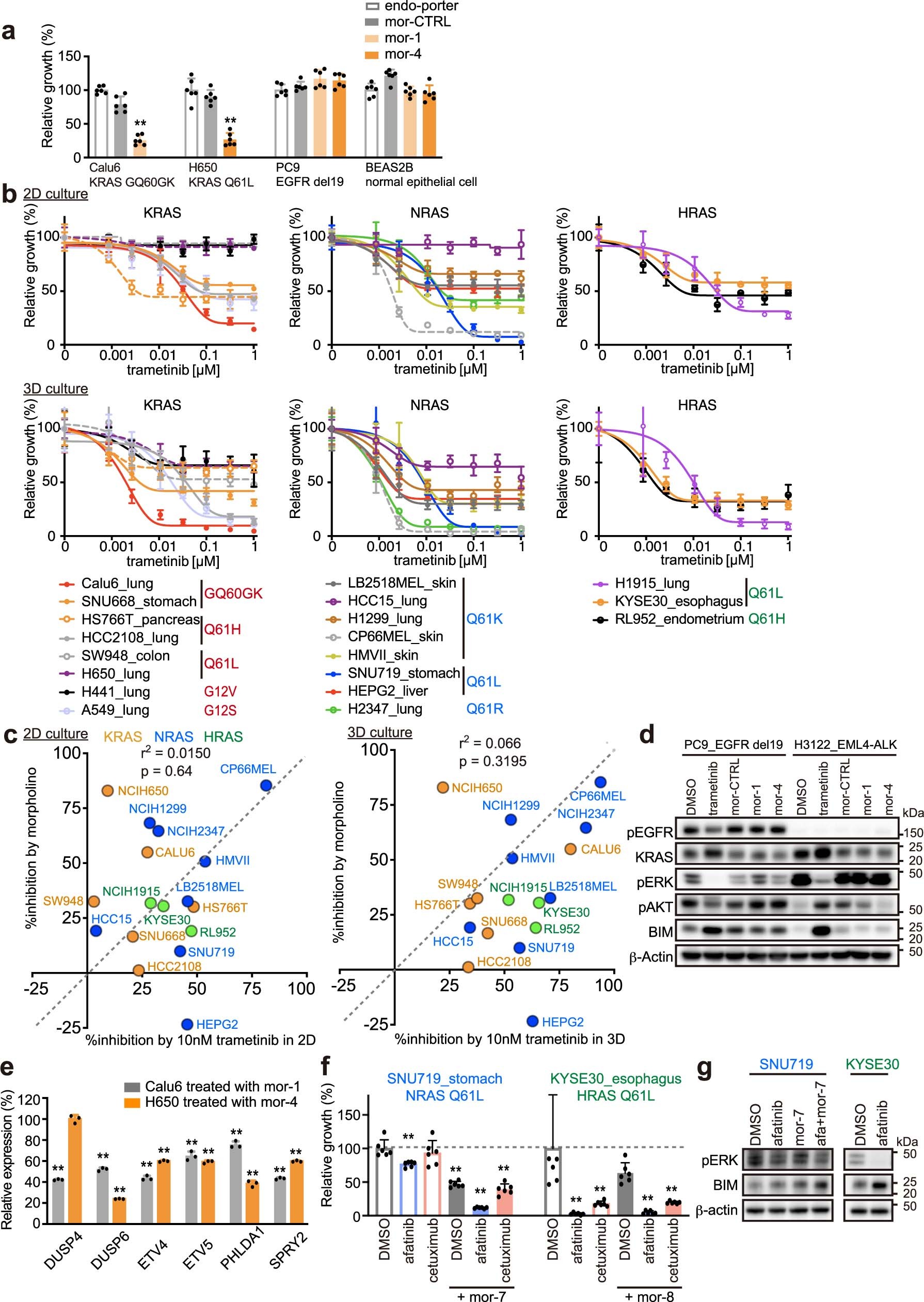
Extended Data Fig. 6: In vitro sensitivity to MEK inhibitor and morpholino oligos in RAS mutant cells.
From: Silent mutations reveal therapeutic vulnerability in RAS Q61 cancers

a. Cell viability assays of suspension cells after 8 days of 10 μM morpholino treatment were performed on ultra-low attachment plates (n = 6 biological replicates, mean ± s.d., ANOVA, followed by Dunnett’s post-hoc test comparing to cells treated with DMSO, **p < 0.01). b, Cell viability assay of a panel of mutant RAS cell lines after 72 h of trametinib treatment in 2D adherent or 3D suspension culture (n = 3 biological replicates, mean ± s.d.). c, The correlation of growth inhibition by 10 nM trametinib in 2D or 3D culture and morpholino antisense oligo nucleotide in 17 RAS Q61X cell lines. d, Western blot analyses of signaling in KRAS wild-type cell lines were performed after 72 h treatment with 10nM trametinib, 10 μM morpholino or respective controls. e, Relative expression of ERK signature genes, evaluated by qPCR in Calu6 and H650 cell lines treated with mutant-selective morpholino for 48 h. Expression data are normalized to readout of a control morpholino treatment. GUSB was used as an internal control. n = 3 biological replicates, mean ± s.d., t test, **p < 0.01. f, Cell viability assays in suspension cells after 8 days of 50 nM afatinib, 10μg/ml cetuximub, and 10 μM morpholino treatment were performed with the same method as a (n = 6 biological replicates, mean ± s.d., ANOVA, followed by Dunnett’s post-hoc test comparing to cells treated with DMSO, **p < 0.01). g, Western blot analyses of signaling in NRAS and HRAS mutant cell lines were performed after 72 h of treatment with 10 nM trametinib, 10 μM morpholino, or DMSO.