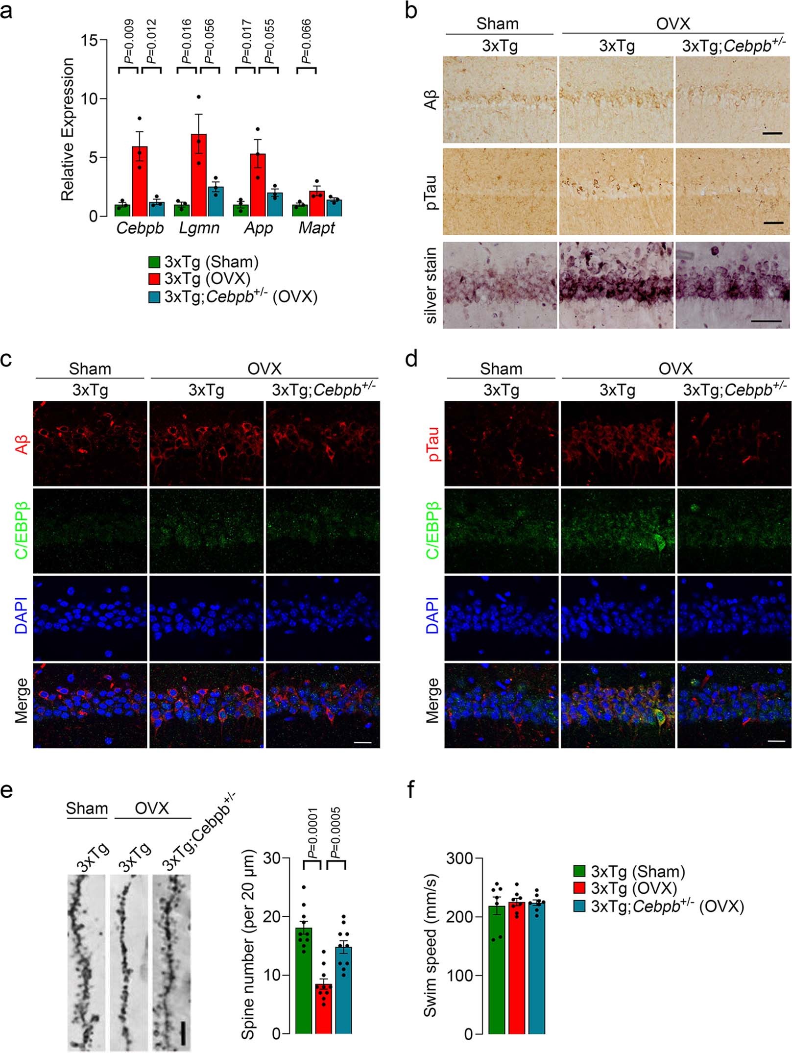
Extended Data Fig. 10: C/EBPβ Mediates Ovariectomy-Induced AD Neuropathology and Cognitive Decline in 3xTg Mice.
From: FSH blockade improves cognition in mice with Alzheimer’s disease

a, Cebpb, Lgmn, App and Mapt mRNA expression following ovariectomy of 3xTg or Cebpb+/− 3xTg mice. Statistics: mean ± s.e.m., 3 biological replicates, one-way ANOVA. b, Immunohistochemistry for Aβ and pTau and silver staining for proteinaceous deposits (scale bar, 50 μm). c–e, Immunofluorescence staining for Aβ (red) and C/EBPβ (green) (c) and for pTau (red) and C/EBPβ (green) (d) (scale bar, 20 μm), and Golgi staining for dendritic spines (e) in the hippocampus in female 3xTg or Cebpb+/− 3xTg mice (scale bar, 5 μm), post-OVX. Statistics: mean ± s.e.m., 10 sections from 3 mice per group, one-way ANOVA. f, Morris Water Maze test showed no difference in the swim speed between 3xTg and Cebpb+/− 3xTg mice. Statistics: left to right: 7, 8, 8 mice per group, one-way ANOVA.