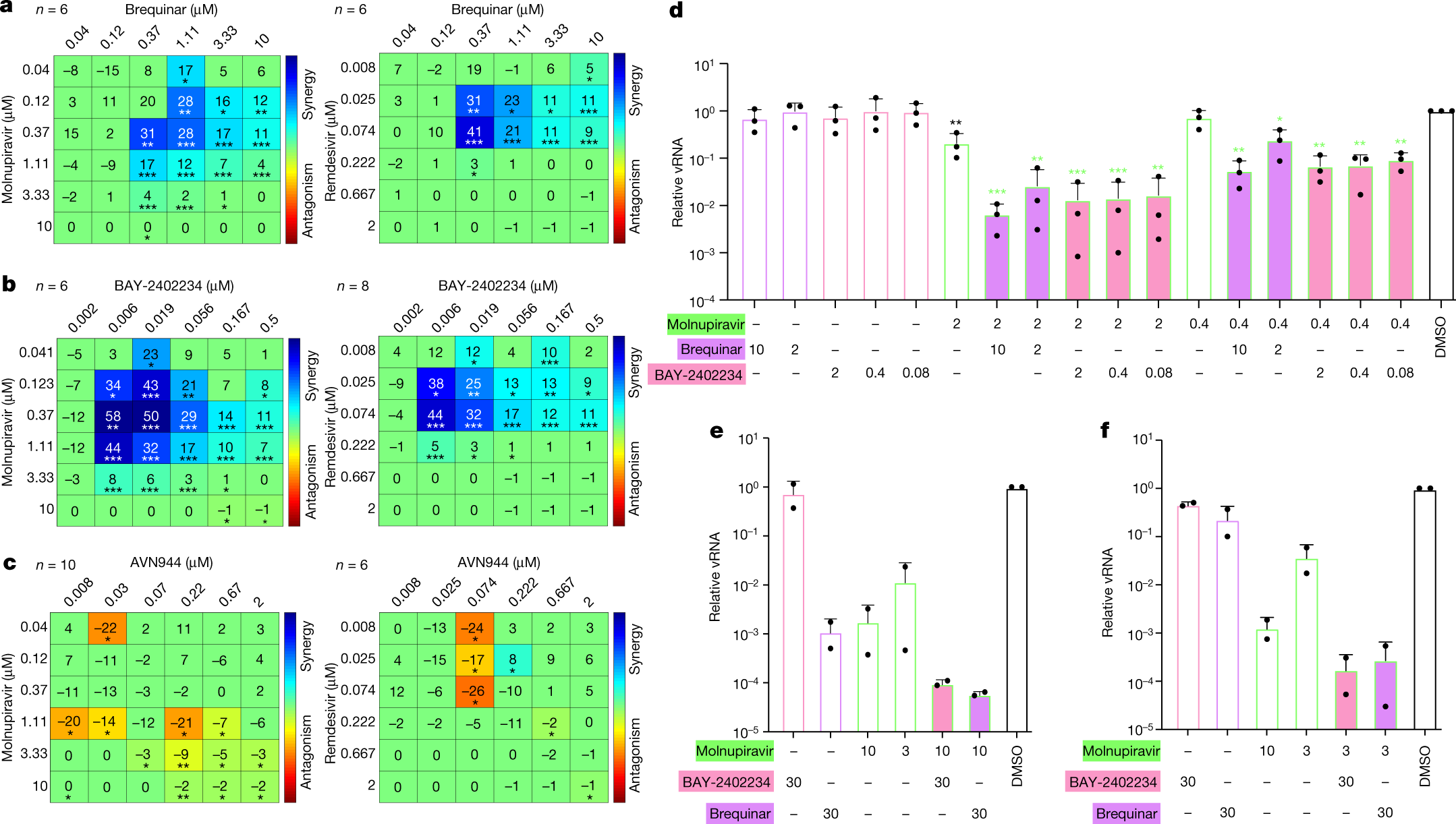
Fig. 3: Combination of molnupiravir or remdesivir with DHODH inhibitors is synergistically antiviral in vitro.
From: Pyrimidine inhibitors synergize with nucleoside analogues to block SARS-CoV-2

a–c, BLISS analysis in Calu-3 cells with molnupiravir or remdesivir in combination with the DHODH inhibitors Brequinar (a) or BAY-2402234 (b) and the IMPDH inhibitor AVN944 (c). Data are presented as mean values of excess over BLISS. The number of independent biological replicates (n) is indicated for the combination tested. Statistical significance was determined by a one-sample Student’s t-test (*P < 5 × 10−2, **P < 10−3 and ***P < 10−4). d, Calu-3 cells were treated with the indicated drugs and infected with SARS-CoV-2. Total RNA was subject to RT–qPCR 48 h after infection for analysis of infection. Data are presented as mean ± s.e.m. for reduction compared to vehicle control (n = 3 independent biological replicates). The black asterisks show the P value relative to vehicle: **P < 0.01, using one-way ANOVA. The green asterisks show P values relative to single treatment with molnupiravir: *P < 0.05, **P < 0.01 and ***P < 0.001, using one-way ANOVA. P values are listed in Extended Data Fig. 8b. e, f, ALI-bronchial (e) or ALI-nasal (f) cells were treated with the indicated drugs and infected with SARS-CoV-2. Viral replication was quantified by RT–qPCR 72 h after infection and expression (vRNA/18S) was normalized to vehicle-treated cells. Data are presented as mean ± s.e.m. (n = 2 independent biological replicates). In d–f, the indicated drug concentration is in µM.