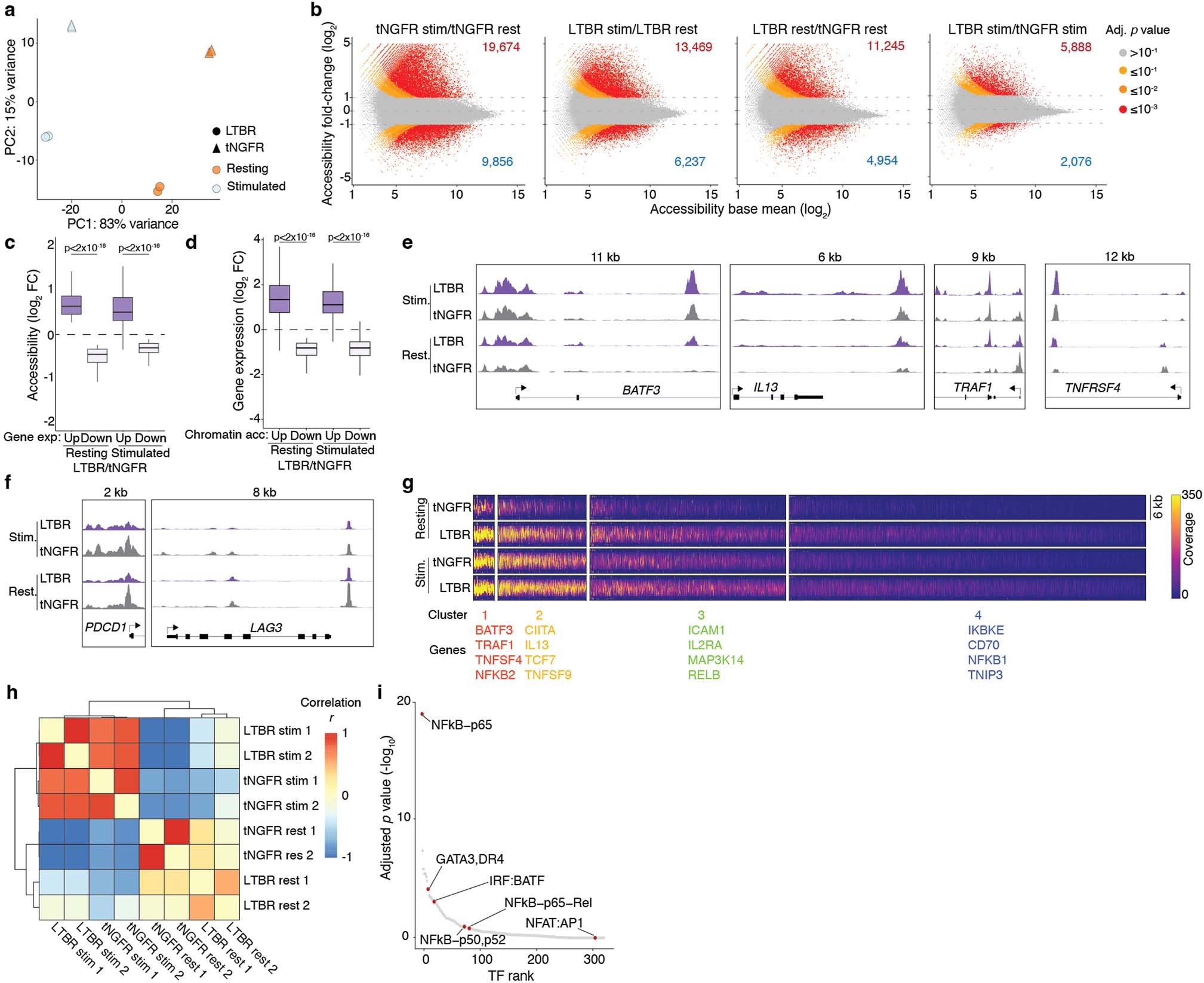
Extended Data Fig. 7: Chromatin accessibility in LTBR T cells.
From: A genome-scale screen for synthetic drivers of T cell proliferation

a, Principal component (PC) analysis of global accessible chromatin regions of LTBR and tNGFR T cells, either resting or stimulated with CD3/CD28 for 24 h. b, Differentially accessible chromatin regions between stimulated and resting tNGFR, stimulated and resting LTBR, resting LTBR and resting tNGFR, and stimulated LTBR and stimulated tNGFR. Numbers of peaks gained/lost are shown (using absolute log2 fold change of 1 and adjusted p value < 0.1 as cut-off). c, d, Changes in chromatin accessibility (c) for differentially expressed (adjusted p < 0.05) genes or in gene expression (d) for differentially accessible (adjusted p < 0.05) regions. Two-sided t-test p values are shown. Box shows 25–75 percentile with a line at the median; whiskers extend to 1.5 × interquartile range. N = 614 genes (c) or genomic regions (d). e, f, Chromatin accessibility profiles at loci more (e) or less open (f) in LTBR compared to tNGFR cells, resting or stimulated for 24 h. The y-axis represents normalized reads (scale: 0–860 for BATF3, 0–1950 for IL13, 0–1230 for TRAF1, 0–1000 for TNFSF4, 0–300 for PDCD1, 0–2350 for LAG3). g, Chromatin accessibility in resting or stimulated LTBR and tNGFR cells. Each row represents a peak significantly enriched in LTBR over matched tNGFR control (log2 fold change > 1, DESeq2 adjusted p value < 0.05). Peaks were clustered using k-means clustering and selected genes at/near peaks from each cluster are indicated. h, Correlations for each ATAC sample (biological replicate) based on the bias-corrected deviations. i, Top transcription factor (TF) motifs enriched in the differentially accessible chromatin regions in resting LTBR cells compared to resting tNGFR cells.