Extended Data Fig. 1: Design of the human ORF library screen in primary T cells.
From: A genome-scale screen for synthetic drivers of T cell proliferation

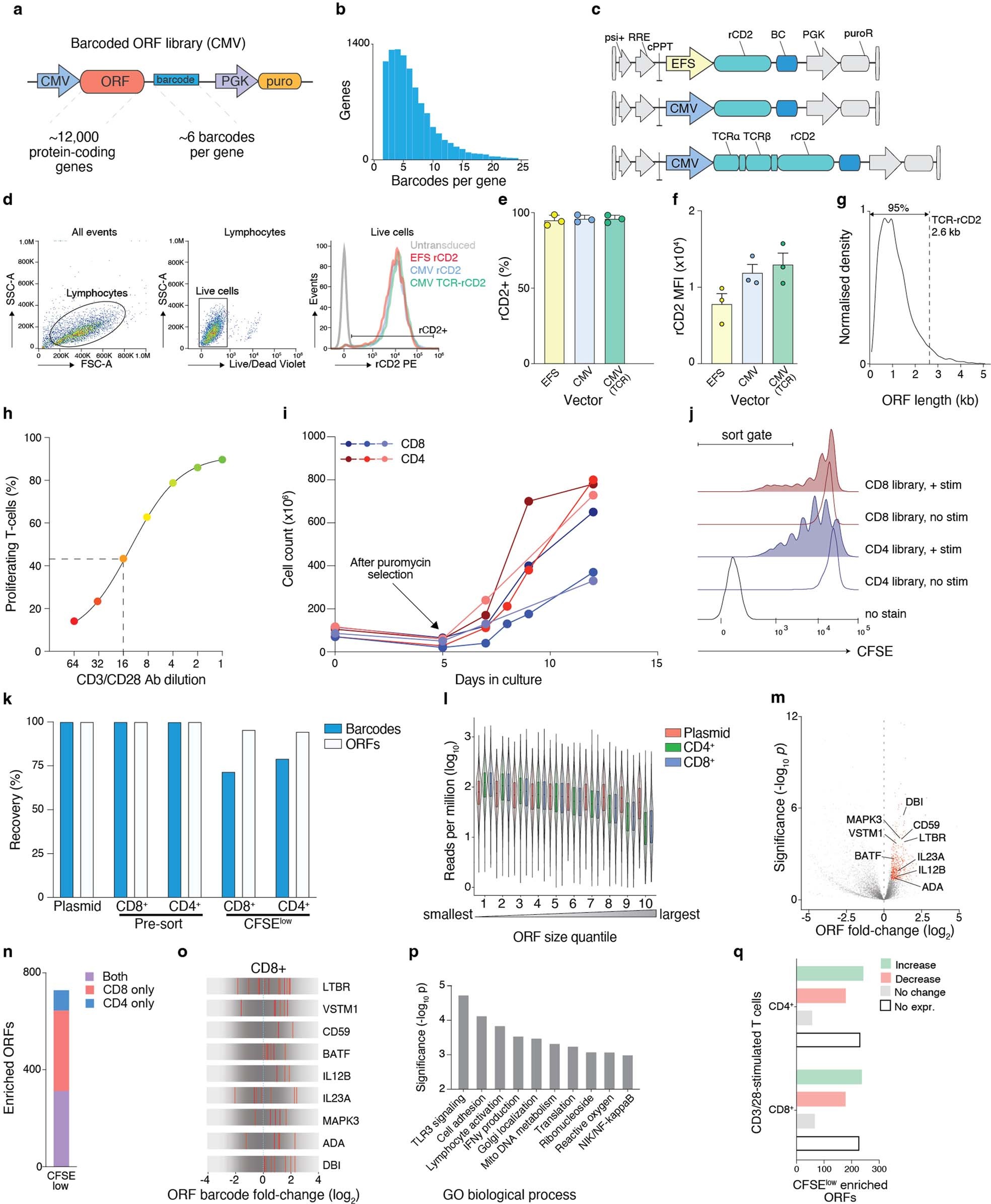
a, Barcoded vector design for ORF overexpression. b, Distribution of the number of barcodes per ORF in the library. c, Vector design for quantifying the effect of different promoters and ORF insert sizes on lentiviral transduction efficiency. EFS – elongation factor-1α short promoter, CMV – cytomegalovirus promoter, PGK – phosphoglycerate kinase-1 promoter. d, Sequential gating strategy and representative histograms of cells transduced with marker gene rat CD2 under different promoters. e, Percentage of positive cells and f, mean fluorescence intensity (MFI) of rat CD2 (rCD2) expressed from the EFS and CMV promoters, following puromycin selection of transduced primary CD4+ T cells. Each data point indicates individual transduction (n = 3 biological replicates). Error bars are SEM. g, Distribution of ORF sizes in the genome-scale library. The size of TCR-rCD2 construct tested in panels e and f is marked. h, Titration of CD3/CD28 antibodies. T cells were labelled with CFSE, stimulated and incubated for 4 days. Gate for proliferating T cells was set to include cells that proliferated at least twice (third CFSE peak). i, Expansion of T cells from three healthy donors transduced with the ORF library. j, Representative CFSE profile of restimulated CD8+ and CD4+ T cells before the sort. The CFSElow sort gate is marked. k, Recovery of individual barcodes or corresponding ORFs in transduced T cells and plasmid used for lentivirus production. Respective samples from three donors were computationally pooled together at equal number of reads prior to counting how many barcodes or ORFs were present with a minimum of one read. l, Distribution of reads corresponding to ORFs of different sizes. ORFs were assigned to ten quantiles based on their size, with Q1 being smallest size and Q10 being the largest size (n = 1,161 ORFs per quantile). Box shows 25–75 percentile with a line at the median; whiskers extend to 1.5 × interquartile range. m, Enrichment of genes in both CFSElow CD4+ and CD8+ T cells, calculated by collapsing individual barcodes into corresponding genes. Significantly enriched genes (log2 fold change higher than 0.5 and adjusted p-value lower than 0.05) are marked in red. Immune response genes of interest are marked. n, Overlap of significantly enriched genes from panel m in individual screen populations (CD4+, CD8+) analysed separately. o, Normalized enrichment of individual barcodes for indicated genes in the CD8+ screen. p, GO biological processes for significantly enriched genes in panel m. q, Overlap of significantly enriched genes with differentially expressed genes between CD3/CD28 stimulated and naive T cells41.