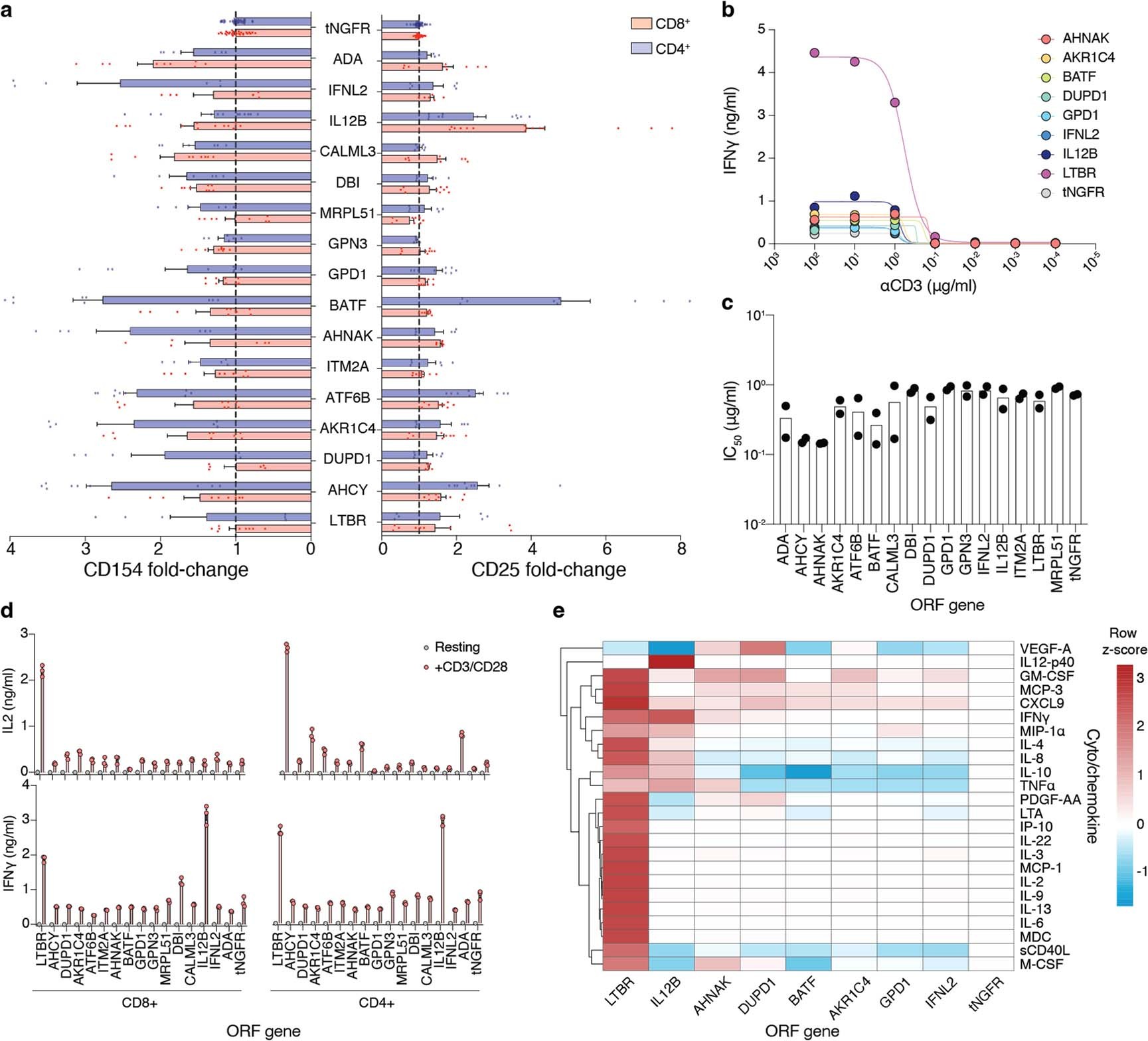
Extended Data Fig. 3: Functional response of ORF-overexpressing T cells.
From: A genome-scale screen for synthetic drivers of T cell proliferation

a, Quantitative expression of CD25 or CD154 following restimulation. A minimum of two donors was tested in triplicate per gene. Only genes that significant increase T cell proliferation in CD4+, CD8+ or both T cell subsets are shown. Mean and SEM are shown. b, c, Sensitivity to antigen dose. T cells were incubated with indicated anti-CD3 antibody concentrations for 24 h and the amount of secreted IFNγ was quantified. Representative dose-response curve fitting (b) and IC50 quantifications (c) are shown (n = 2 biological replicates). d, Quantification of secreted IL-2 and IFNγ in T cells incubated alone or with CD3/CD28 antibodies for 24 h. Representative data from one out of four donors (n = 3 biological replicates) are shown. e, Multiplexed quantification of selected secreted cytokines and chemokines by ORF-transduced T cells after 24 h of CD3/CD28 stimulation. Means of duplicate measurements (from independent samples) z-score normalized to tNGFR are shown. Absolute quantities of secreted cytokines and chemokines in stimulated and resting T cells are shown in Supplementary Table 7.