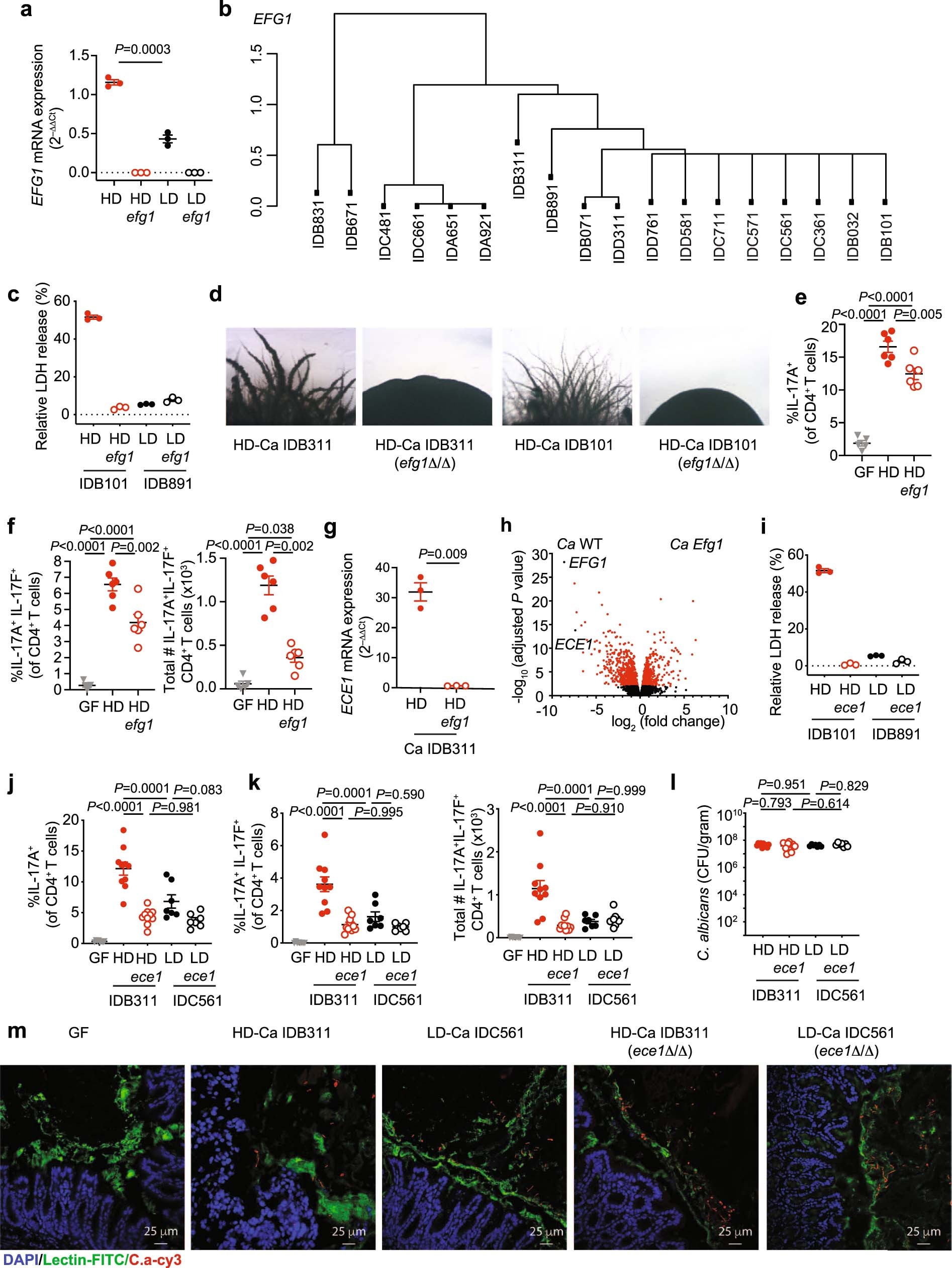
Extended Data Fig. 6: Efg1-dependent candidalysin is required for cell damage in high-damaging C. albicans strains from the human gut.
From: Immune regulation by fungal strain diversity in inflammatory bowel disease

a, Caco-2 cells were infected with live C. albicans for 12 h, and both the EFG1 expression of C. albicans. HD/C.a IDB311 and LD/C.a IDC561 strains, and respective efg1Δ/Δ (efg1) strains were used in this experiment. Data shown as mean ± s.d. Data points indicate technical well replicates (n = 3). Data are representative of three independent experiments with similar results. b, Dendrogram showing SNP-based distances between EFG1 sequences of isolates. Each isolate was obtained from an individual subject from the non-IBD (n = 8) or UC patient (n = 10) group. c, Caco-2 cells were infected with C. albicans and LDH release of Caco-2 cells was assessed. HD-Ca IDB101, HD-Ca IDB101 efg1Δ/Δ mutant (efg1), LD-Ca IDB891, and LD-Ca IDB891 efg1Δ/Δ mutant (efg1) were used. d, C. albicans HD-Ca IDB311, HD-Ca IDB101 and the respective EFG1 mutants were cultured on Spider agar at 37 °C for 5 days followed by assessment of the filamentation phenotype. Data are representative of two independent experiments with same results. e, f, GF mice were colonized with PBS (GF, n = 5), HD-Ca IDB311 (HD, n = 6) or HD-Ca IDB311 efg1 (HD efg1, n = 6) strains for three weeks. e, Frequencies of IL-17A+CD4+ T cells; f, Frequencies, and total cell numbers of IL-17A+IL-17F+CD4+ T cells, in the colon were assessed by flow cytometry. g, ECE1 gene expression in C. albicans cells were assessed upon EFG1 gene deletion. Data shown as mean ± s.d. Data points indicate technical well replicates (n = 3). Data are representative of three independent experiments with similar results. h, Log2 transformed ratio of gene expression between EFG1 mutant and WT C. albicans strain upon colonization of the large intestine represented as a volcano plot. Data were obtained and analysed from a recent resource dataset from Witchley et al. 2021. i, LDH release were assessed from Caco-2 cells. HD-Ca IDB101, LD-Ca IDB891 and respective ECE1 mutant strains were used. Data shown as mean ± s.d. Data points indicate technical well replicates (n = 3). Data are representative of three independent experiments with similar results. j–m, GF mice were colonized with C a strains for three weeks. PBS GF (n = 8), HD-Ca IDB311 (HD, n = 10), HD ece1 (n = 10), LD-Ca IDC561 (LD, n = 7), and LD ece1 (n = 7). j, Quantification of the frequencies of IL-17A+CD4+ T cells; k, Quantification of the frequencies, and total cell numbers of IL-17A+IL-17F+CD4+ T cells in the colon. l, Faecal C. albicans burden were measured at day 21. Each dot represents an individual mouse. m, HD and LD C. albicans strains both colonize the intestine and form a mixture of yeast and hyphal morphotypes. Fluorescence in situ hybridization (FISH) was utilized to visualize the morphology of C. albicans HD-Ca IDB311, LD-Ca IDC561, and respective ECE1 mutant strains (HD-Ca IDB311 ece1Δ/Δ and LD-Ca IDC561 ece1Δ/Δ) in the colon tissue after 21 days of mono-colonization of C. albicans. The nuclei of colonic epithelial cells were stained with DAPI (blue), colonic mucin was stained with a FITC- conjugated Ulex europaeus agglutinin (UEA-I, lectin) (green), and C. albicans was stained with a Cy3-coupled pan-fungal-specific probe (red). The colon tissue of germ-free mice was used as a control. The scale bar 25 μm. Results in e, f and j–l are shown as mean ± s.e.m. Data in e, f are representative of three independent experiments with similar results. Data in j–m are representative of two independent experiments with similar results. Unpaired, two-tailed, Mann-Whitney test (a, g), One-way ANOVA followed by the Tukey’s post hoc test (e, f, j, k, l).