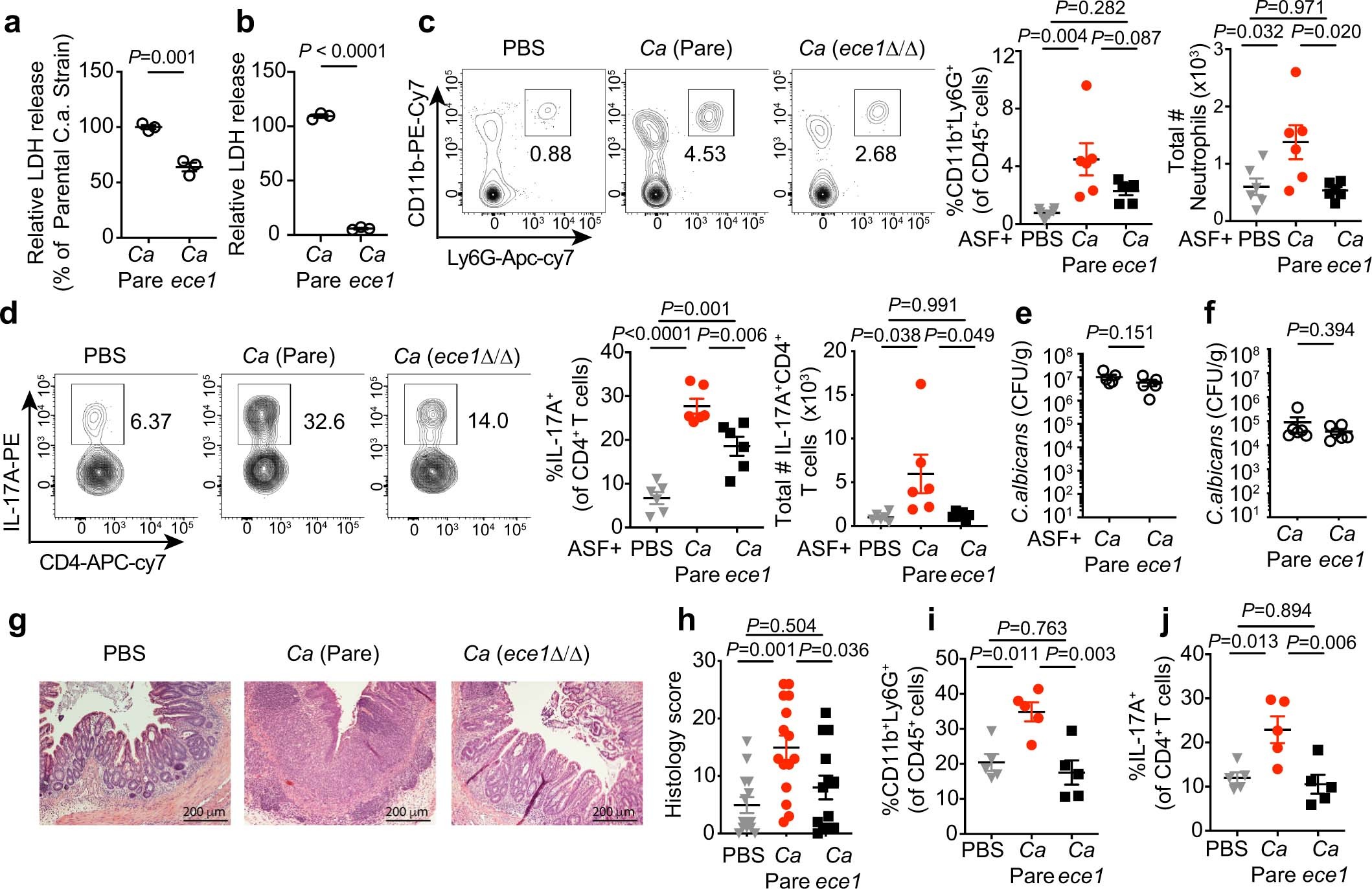
Extended Data Fig. 8: Gut C. albicans promotes intestinal pro-inflammatory immunity through candidalysin.
From: Immune regulation by fungal strain diversity in inflammatory bowel disease

a, b, Cell damage by C. albicans. mBMDMs (a) and Caco-2 cells (b) were incubated with live C. albicans (m.o.i. = 5) wild-type parental (Ca Pare) or C. albicans ece1Δ/Δ (Ca ece1) strains for 16 h and LDH release in the supernatants was measured. Results are shown as mean ± s.d. Data points indicate technical well replicates (n = 3). Data are representative of three independent experiments. Unpaired, two-tailed, student test. c–e, ASF mice were colonized with C. albicans Pare or C. albicans ece1 strains for three weeks. n = 6 mice in each group. c, d, Frequency and total cell numbers of CD11b+Ly6G+ neutrophils (c, from left to right) and IL-17A+CD4+ T cells (d, from left to right) in the colon. e, Faecal C. albicans burdens were measured at day 21. f–j, WT SPF mice were colonized with or without C. albicans Pare or C. albicans ece1 strain, DSS colitis was induced followed by treatment with prednisolone. f, Faecal C. albicans burden were measured upon sacrifice. g, representative H&E colon section. The scale bar 200 μm. h, Histology scores. PBS (n = 14), C. albicans Pare (n = 15), and C. albicans ece1 (n = 13). Data are pooled from two independent experiment with similar results. i, Frequency of colonic lamina propria neutrophils. j, IL-17A+CD4+ T cells were assessed upon sacrifice. Results in c–f and h–j are shown as mean ± s.e.m. Each dot represents an individual mouse. Data in c–f and i, j are representative of two independent experiments with similar results. Unpaired, two-tailed, Mann-Whitney test (e, f) or one-way ANOVA followed by the Tukey’s post hoc test (c, d, h–j).