Extended Data Fig. 5: Projection-seq-guided mapping of heart VSNs.
From: A multidimensional coding architecture of the vagal interoceptive system

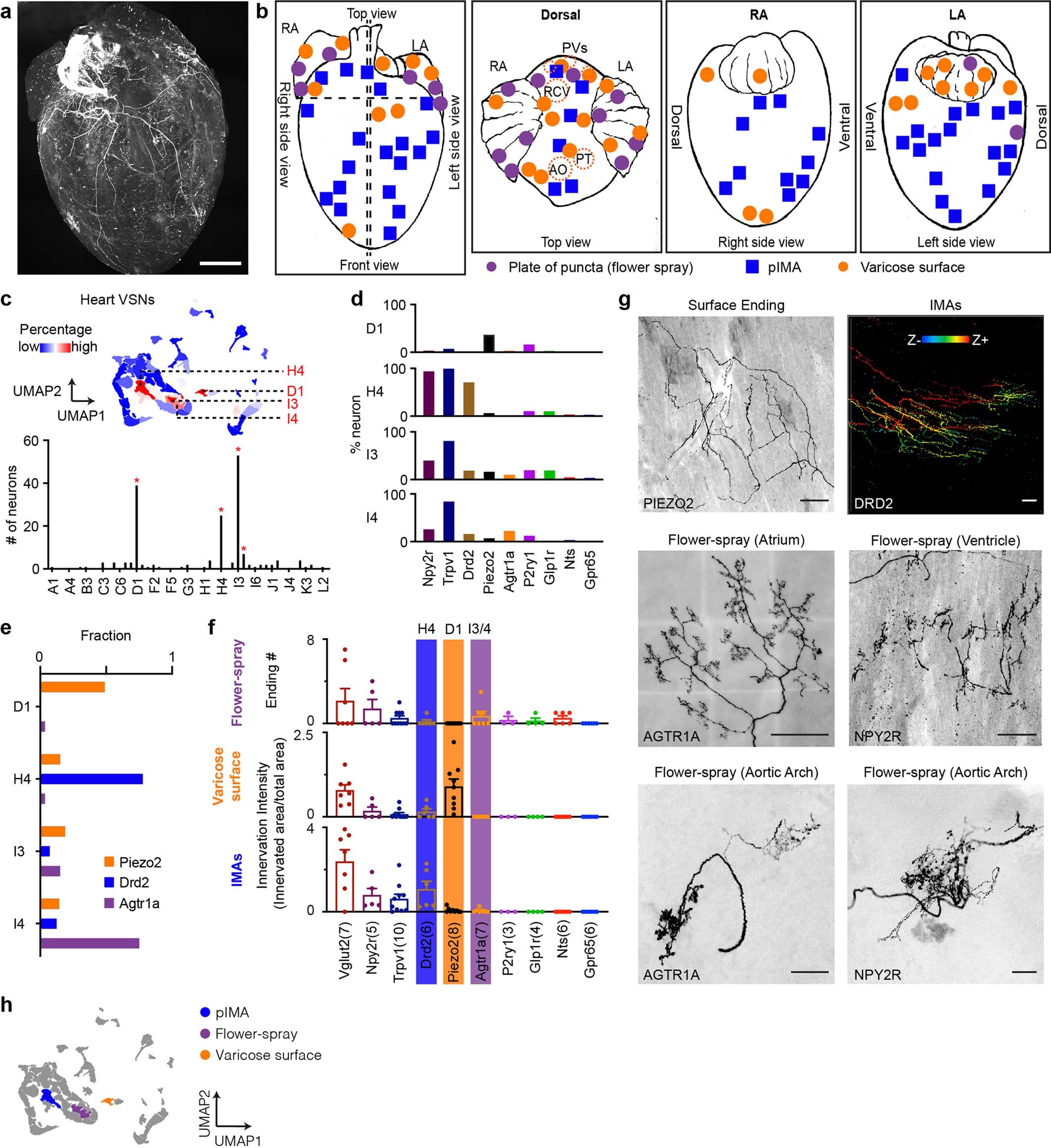
a, Light sheet image of a cleared heart from Vglut2tdT mice showing the projection of vagal cardiac afferents. b, Distribution of the three vagal afferent ending types in the heart. Purple circles, plate of puncta (flower spray) endings; blue squares, parallel intramuscular arrays; orange circles, varicose surface endings. RA, right atrium. LA, left atrium. RCV, right cardiac vein. AO, aorta. PT, pulmonary trunk. c, 4 primary VSN clusters for heart UPB-labelled neurons, visualized on the UMAP plot (top) or column graph (bottom, red stars). d, Percentage of VSNs expressing indicated genes targeted in various Cre mouse lines in the 4 primary heart clusters. e, Fraction of DEG+ VSNs in indicated clusters, calculated as the number of DEG+ VSNs in the indicated cluster normalized by the total number of DEG+ VSNs in all the 4 primary heart clusters. f, Innervation density of heart ending types formed by indicated VSNs in corresponding CretdT mice (mean ± SEM, n = 3–10 samples), indicating that the three VSN heart ending types are formed by different VSN subpopulations. g, Representative cardiac endings formed by indicated VSNs in corresponding CretdT mice. Depth of IMAs labelled in Drd2tdT mice are colour-coded. h, UMAP plot of VSN clusters indicating corresponding ending types in the heart. Scale bars: 1 mm (a), 100 μm (g).