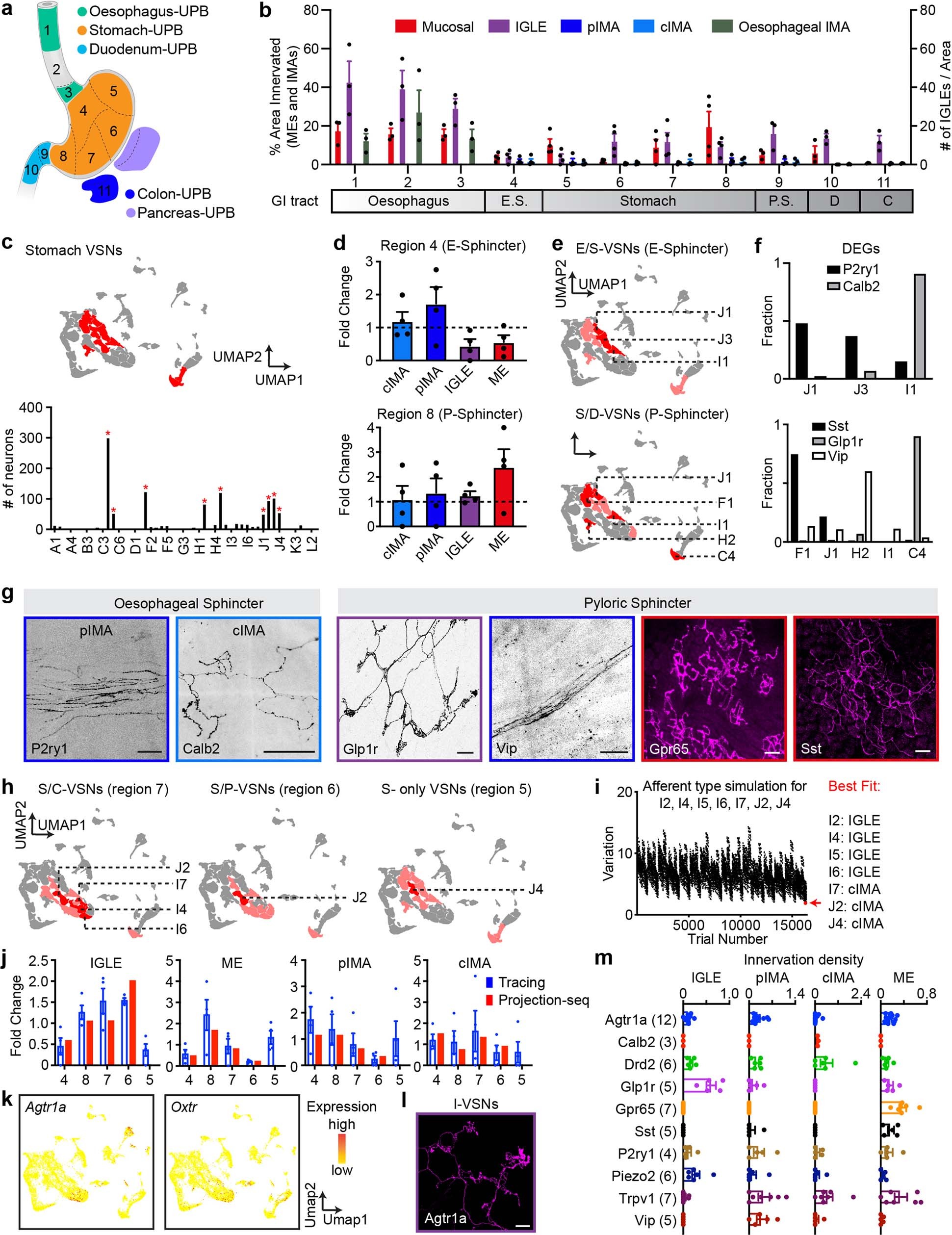
Extended Data Fig. 7: Projection-seq-guided mapping of stomach VSNs.
From: A multidimensional coding architecture of the vagal interoceptive system

a, Cartoon depiction of the 11 regions along the gastrointestinal tract with injection sites indicated. Cartoon illustration adapted with permission from ref. 11. b, Innervation intensity of various vagal afferent ending types (innervated area/total area for mucosal endings and IMAs, number of terminals/total area for IGLEs) along indicated regions on the gastrointestinal tract in Vglut2tdT mice. (mean ± SEM, n = 3-4). E.S., oesophageal sphincter; P.S., pyloric sphincter; D, duodenum; C, transverse colon. Regions 1–3, upper, middle, and lower oesophagus. Regions 4–8 correlate with stomach regions as shown in (a). c, 9 primary VSN clusters for stomach UPB-labelled neurons, visualized on the UMAP plot (top, red) or column graph (bottom, red stars). d, Innervation density of vagal ending types around the oesophageal (top) and pyloric (bottom) sphincters, normalized to the density across the entire stomach (mean ± SEM, n = 4). e, UMAP plots of VSN clusters enriched for the oesophageal (top, VSNs dual labelled with oesophagus and stomach UPBs) and pyloric (bottom, VSNs dual labelled with stomach and duodenum UPBs) sphincters over other stomach regions. Light red indicates clusters containing more than 4% of dual UPB labelled VSNs. Red indicates clusters enriched (>1.05 fold) in dual UPB labelled VSNs over stomach UPB labelled VSNs. f, Fraction of DEG+ VSNs among indicated clusters, calculated as the number of DEG+ VSNs in the indicated cluster normalized by the total number of DEG+ VSNs in all shown clusters. g, Representative stomach endings formed by DEG+ VSNs around the oesophageal or pyloric sphincter in corresponding CretdT mice. h, UMAP plots of VSN clusters (red) enriched for the stomach regions 5, 6, and 7 as shown in (a). Light red indicates clusters containing more than 4% of stomach/colon (region 7) or stomach/pancreas (region 6) dual UPB labelled, or stomach UPB single labelled (region 5) VSNs. Red indicates clusters enriched (>1.05 fold) in dual UPB labelled VSNs over stomach UPB labelled VSNs (for region 6 and 7), or in stomach UPB labelled VSNs over all other 4 groups of dual UPB labelled VSNs (for region 5). i, Simulation results for VSN clusters I2, I4–7, J2, and J4 (see Methods). Arrow indicates the trial with the lowest variation (red dots, ending types listed on the right). j, Innervation density of four VSN ending types in different stomach regions normalized to the intensity across the entire stomach. Quantified in Vglut2tdT mice (blue, mean ± SEM, n = 4) or predicted by Projection-seq (red). k, UMAP plots of VSNs showing Agtr1a and Oxtr expression in I-VSNs. l, Representative stomach IGLE endings formed by I-VSNs in Agtr1atdT mice. m, Innervation intensity (innervated area/total area for ME, pIMA, and cIMA; number/total area for IGLE, normalized to Vglut2tdT) of stomach afferent ending types formed by indicated VSNs in corresponding CretdT mice (mean ± SEM, n = 3–12). Scale bars: 100 μm.