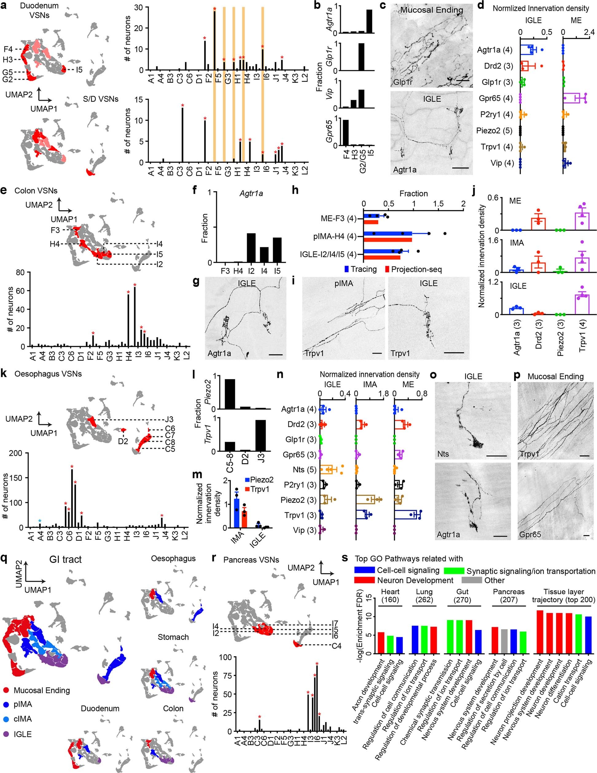
Extended Data Fig. 8: Projection-seq-guided mapping of oesophagus, duodenum and colon VSNs.
From: A multidimensional coding architecture of the vagal interoceptive system

a, 8 primary duodenum UPB-labelled VSN clusters (top) and 8 primary S/D (stomach/duodenum) dual UPB-labelled VSN clusters (bottom), visualized on the UMAP plot (left, light red indicates clusters containing more than 4% labelled VSNs; red indicates enriched clusters) or column graph (right, red stars). Five VSN clusters enriched in duodenum VSNs over S/D VSNs were labelled (top left, red) and marked with orange bars (top right). b, Fraction of DEG+ VSNs among the five clusters identified in (a). c, Representative sensory endings formed by DEG+ VSNs in the duodenum in corresponding CretdT mice. d, Innervation intensity (innervated area/total area for ME; number/total area for IGLE, normalized to Vglut2tdT, same for j, m, and n) of duodenal afferent ending types formed by indicated VSNs in corresponding CretdT mice (mean ± SEM, n = 3–5). e, 5 primary VSN clusters for colon UPB-labelled neurons, visualized on the UMAP plot (top, red) or column graph (bottom, red stars). f, Fraction of Agtr1a+ VSNs among the five clusters identified in (e). g, Colon IGLE formed in Agtr1atdT mice. h, Innervation density of Trpv1+ VSN ending types in the colon, determined via anatomical tracing in Trpv1tdT mice (blue, innervated area/total area for ME and pIMA; number/total area for IGLE, normalized to Vglut2tdT, mean ± SEM, n = 4) or predicted by Projection-seq (red). i, Representative colon IMA and IGLE endings formed in Trpv1tdT mice. j, Innervation intensity of colon afferent ending types formed by indicated VSNs in corresponding CretdT mice (mean ± SEM, n = 3–4). k, 6 primary VSN clusters for oesophagus UPB-labelled neurons, visualized on the UMAP plot (top, red) or column graph (bottom, red stars). A4-VSNs (1.68%, blue star) was characterized to form rare bud endings wrapping around taste buds in the upper oesophagus (see Extended Data Fig. 6). l, Fraction of Piezo2+ and Trpv1+ VSNs among the five clusters identified in (k). m, Innervation intensity of oesophageal afferent ending types formed in Piezo2tdT and Trpv1tdT mice (mean ± SEM, n = 3). n, Innervation intensity of oesophageal afferent ending types formed by indicated VSNs in corresponding CretdT mice (mean ± SEM, n = 3–5). o, Representative oesophageal IGLEs formed in NtstdT (top) and Agtr1atdT (bottom) mice. p, Representative oesophageal mucosal endings formed in Trpv1tdT (top) and Gpr65tdT (bottom) mice. q, UMAP plots of VSN clusters indicating corresponding ending types in the oesophagus, stomach, duodenum, and colon, and all examined gastrointestinal organs. r, 6 primary pancreas UPB-labelled VSN clusters, visualized on the UMAP plot (left, red) or column graph (right, red stars). s, Top GO pathways of DEGs in heart, lung, gut, and pancreas VSNs, and along the tissue layer trajectory, coloured by physiological functions. Number of DEGs used are indicated. FDR, false discovery rate. Scale bars: 100 μm.