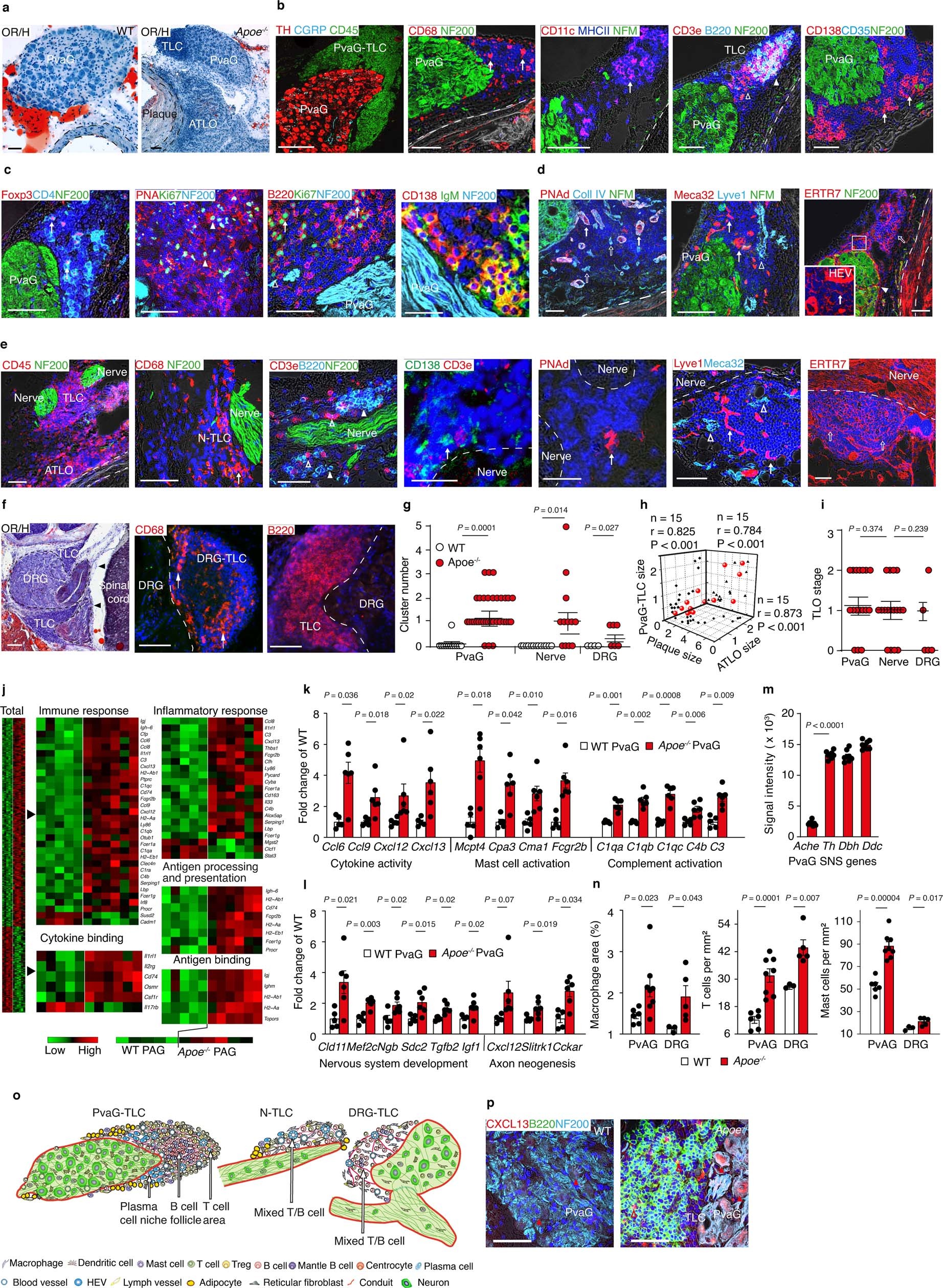
Extended Data Fig. 6: NICIs in PNS ganglia and nerves in atherosclerosis.
From: Neuroimmune cardiovascular interfaces control atherosclerosis

a, OR/H-staining shows the presence of epineural tertiary lymphoid cluster (TLC) surrounding PvaGs in aged Apoe−/− mice, but not in aged WT mice (dashed line, media) (n = 12 WT, 20 Apoe−/−). b-f, Cellularity and structures of TLCs. b, TH+ sympathetic PvaG-TLCs harbor CD45+ leukocytes including CD68+ macrophages (arrow), CD11c+ MHC-II+ dendritic cells (arrow), CD3e+ T cells (open triangle), B220+ B cells (filled triangle), CD138+ plasma cells (arrow). c, Foxp3+ T regulatory cells (arrow), Ki67+ proliferating centrocytes in germinal centre (PNA+) (filled triangle), Ki67+ proliferating B cells (arrow), IgM+ plasma cells (filled triangle). d, PNAd+ high endothelial venules (HEV) (arrow), Coll-IV+ or Meca32+ blood vessels (open arrow, arrow), Lyve1+ lymph vessels (open triangle), ER-TR7+ conduits (open arrow) or ER-TR7+ epineurium (filled triangle) and their connection with HEVs (arrow). e, Nerve-TLCs contain CD45+ leukocytes including CD68+ macrophages, CD3e+ T cells (open triangle), B220+ B cells (filled triangle), CD138+ plasma cells (arrow), PNAd+ HEVs (arrow), Meca 32+ blood vessels (arrow), Lyve1+ lymph vessels (open triangle), and ER-TR7+ conduits (open arrow). f, DRG-TLCs around epineuria adjacent to spinal meninges (arrow head) contain CD68+ macrophages (arrow) and B220+ B cells (f). n = PvaG: 19 Apoe−/−; nerves: 12 Apoe−/−; DRGs: 7 Apoe−/−. g, Morphometry of epineural clusters in PvaG (n = 12 WT, 20 Apoe−/−), nerves (n = 8 WT, 12 Apoe−/−) and DRGs (n = 5 WT, 7 Apoe−/−) in aged mice. Each sphere represents the total number of clusters per mouse. h, Pearson correlation coefficient of PvaG-TLC sizes (TLC/PvaG area) with both plaque sizes (intima/media area) and ATLO sizes (adventitia/media area) (n = 15 PvaG-TLCs). One symbol represents the mean value of one individual variable. i, TLO stages of epineural clusters in PvaG (n = 19 Apoe−/−), nerves (n = 12 Apoe−/−) and DRGs (n = 7 Apoe−/−). Each sphere represents TLO stages per tissue. j, Heatmaps of LCM-derived PvaG microarrays show differentially regulated genes in respective immuno-inflammation-related GO terms in aged WT versus Apoe−/− PvaGs. Analyses were performed using two-sided unpaired Student’s t test. n = 5 WT PvaGs, 6 Apoe−/− PvaGs. k,l, Quantitative comparisons of differentially expressed up-regulated genes for cytokine activity, mast cell activation, complement activation, nervous system development, and axonogenesis in WT versus Apoe−/− PvaGs. (n = 5 WT PvaGs, 6 Apoe−/− PvaG). Signal intensities and statistics are reported in supplementary Table 6. m, Sympathetic gene expression in LCM-derived PvaG. n = 8 PvaGs. p, Detection of CXCL13 expression in WT and Apoe−/− PvaGs in B cell follicles (open triangle) and in PvaG neuronal cell bodies (filled triangle). o, Schematic choreographies of PvaG-TLCs, N-TLCs, and DRG-TLCs. n, Enumeration of infiltrating intraganglionic CD68+ macrophages, CD3e+ T cells, and Giemsa-stained mast cells within PvaGs, and thoraco-lumbar DRGs (i). n = PvaG: 6 WT, 8 Apoe−/−; DRGs: 3 WT, 5 Apoe−/−. Scale bars, 50 µm. Data are means ± s.e.m. n represents biologically independent animals. Two-sided Mann-Whitney U-test (g); Pearson bivariate correlation (h); Kruskal-Wallis H test (i); multiple unpaired t-test corrected for multiple comparisons (Bonferroni) (k,l); one way ANOVA with Bonferroni post hoc test (m); Two-sided unpaired Student´s t-test (n)