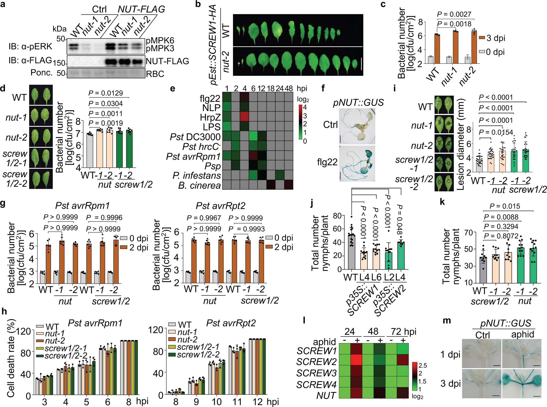
Extended Data Fig. 6: NUT is required for SCREW-triggered responses and resistance to B. cinerea and green peach aphids.
From: Phytocytokine signalling reopens stomata in plant immunity and water loss

a, NUT-Flag restores SCREW1-induced MAPK activation in nut protoplasts. Protoplasts were transfected with an empty vector (Ctrl) or NUT-Flag followed by treatment with 100 nM SCREW1 for 15 min. MAPK activation and NUT-Flag proteins were detected with anti-pERK1/2 (top) and anti-Flag antibodies (middle), respectively. Protein loading is shown by Ponceau S staining (Ponc.) for RBC (bottom). b, Inducible overexpressing SCREW1-triggered leaf chlorosis is blocked in nut-2. Five-week-old pEst::SCREW1-HA transgenic plants in WT and nut-2 were sprayed with 50 μM β-oestradiol and photographed five days later. Scale bar, 1cm. c, The nut mutants are more susceptible to Pst DC3000 than WT. Leaves of four-week-old plants were hand-inoculated with Pst DC3000 at OD600 nm = 5 × 10−4. The bacterial numbers were measured at 0 and 3 dpi. Data are shown as mean ± s.d. (n = 6, biologically independent samples). d, The nut and screw1/2 mutants are more susceptible to spray-inoculated Pst DC3000. Four-week-old plants were sprayed with Pst DC3000 at OD600 nm = 0.2. The disease symptoms and bacterial numbers were determined at 72 hpi. Data are shown as mean ± s.d. (n = 8, biologically independent samples). e, NUT is upregulated by MAMPs and pathogens. Data were retrieved from the Arabidopsis eFP browser (http://bar.utoronto.ca/efp/cgi-bin/efpWeb.cgi) and shown as histograms. Grey squares indicate no data available from eFP browser. Flg22, NLP, HrpZ, and lipopolysaccharide (LPS) are MAMPs. Pst DC3000, Pst DC3000 hrcC-, Pst DC3000 avrRpm1 and P. syringae pv. phaseolicola (Psp) are bacterial pathogens. Phytophthora infestans is an oomycete, and B. cinerea is a fungal pathogen. f, Flg22 upregulates NUT promoter activities. Two-week-old plate-grown pNUT::GUS/WT transgenic seedlings were treated without (Ctrl) or with 100 nM flg22 for 2 h, followed by GUS staining and microscopic imaging under a stereomicroscope. Scale bar, 2 mm. g, The nut and screw1/2 mutants do not affect plant resistance to Pst DC3000 avrRpm1 (left) and Pst DC3000 avrRpt2 (right). Bacteria were infiltrated into four-week-old plant leaves at OD600 nm = 0.001, and bacterial populations were determined at 2 dpi. Data are shown as mean ± s.d. (n = 6, biologically independent samples). h, The nut and screw1/2 mutants do not affect plant HR to Pst DC3000 avrRpm1 (left) and Pst DC3000 avrRpt2 (right). Bacteria were infiltrated into four-week-old plant leaves at OD600 nm = 0.08, and wilting leaves were counted at the indicated time points. At least 20 leaves were inoculated for each genotype and inoculum. The cell death rate was presented as the ratio of wilting leaves to total inoculated leaves. Data are shown as mean ± s.d. (n = 3, biologically independent samples). i, The nut and screw1/2 mutants are more susceptible to B. cinerea. Detached leaves of four-week-old plants were drop-inoculated with B. cinerea at 107 spores/mL. Disease phenotype was recorded at 48 hpi. Data are shown as mean ± s.d. (left to right: n = 30, 29, 27, 25, 28, biologically independent samples). j, The p35S::SCREW1 and p35S::SCREW2 plants show enhanced resistance to aphids. Six-age-synchronized second instar nymphs of Myzus persicae were inoculated onto leaves of four-week-old plants. The number of neonates per plant (n) was counted at 10 dpi. Data are shown as mean ± s.d. (left to right: n = 19, 12, 12, 12, 8, biologically independent samples). k, The nut mutants are more susceptible to aphid infections than WT plants. The experiments and statistics were performed as in j (left to right: n = 10, 10, 10, 12, 12, biologically independent samples). l, The expression of SCREWs and NUT is induced by aphid infections. Leaves of two-week-old plants were inoculated with or without aphid nymphs for 24, 48, and 72 h. The expression of SCREWs and NUT normalized to UBQ10 was analysed by RT–qPCR. Means (n = 3, biologically independent samples) of fold induction compared to non-treatment are shown as log2 transformation to construct heat map using TBtools. m, The NUT promoter activity is induced by aphid infections. Two-week-old soil-grown transgenic plants carrying pNUT::GUS were inoculated with aphid nymphs and subjected to GUS staining at 1 and 3 dpi. The pictures were taken under a stereomicroscope. Scale bar, 2 mm. Experiments except e were repeated three times with similar results. Data were analysed by one-way (d, i) or two-way (c, g) ANOVA followed by Tukey’s test, or one-way ANOVA followed by Dunnett’s test (j, k). Exact P values are provided in the graphs and Supplementary Table 3.