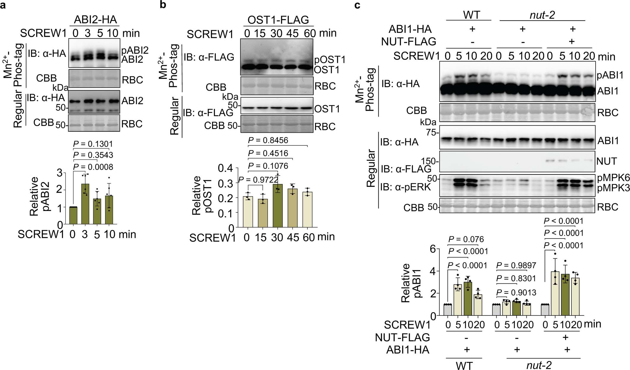
Extended Data Fig. 10: SCREW1 induces NUT-dependent ABI phosphorylation.
From: Phytocytokine signalling reopens stomata in plant immunity and water loss

a, SCREW1 induces ABI2 phosphorylation. Protoplasts were transfected with ABI2-HA followed by treatment with 1 µM SCREW1 for the indicated time. Proteins were separated with Mn2+-Phos-tag (top two) or regular SDS-PAGE (middle two) and detected with anti-HA antibodies. The protein loading is shown by CBB staining for RBC. Signal intensities of the top two bands corresponding to the phosphorylated ABI2 (pABI2) normalized to the input ABI2 in the regular SDS-PAGE from six independent immunoblots were quantified by ImageJ (bottom). The phosphorylation of ABI2 without SCREW1 treatment was set as 1. Data are shown as mean ± s.d. (n = 6, biologically independent repeats). b, SCREW1 does not induce OST1 phosphorylation. Protoplasts were transfected with OST1-Flag, followed by treatment with 1 µM SCREW1 for the indicated time. Proteins were separated with Mn2+-Phos-tag (top two) or regular SDS-PAGE (middle two) and detected with anti-Flag antibodies. The protein loading is shown by CBB staining for RBC. Signal intensities of bands from three independent immunoblots were analysed by ImageJ (bottom). The relative phosphorylation of OST1 represents the ratio of phosphorylated to unphosphorylated OST1. Data are shown as mean ± s.d. (n = 3, biologically independent repeats). c, SCREW1 induces NUT-dependent ABI1 phosphorylation. Protoplasts were co-transfected with ABI1-HA and NUT-Flag or a control vector followed by treatment with 1 µM SCREW1 for the indicated time. Proteins were separated by SDS-PAGE with (top two) or without Mn2+-Phos-tag (middle four) and detected with anti-HA or anti-pERK1/2 antibodies. The protein loading is shown by CBB staining for RBC. Signal intensities of bands corresponding to phosphorylated ABI1 (pABI1) normalized to the input ABI1 in the regular SDS-PAGE from four independent immunoblots were quantified by ImageJ (bottom). The phosphorylation of ABI1 without SCREW1 treatment was set as 1. Data are shown as mean ± s.d. (n = 4, biologically independent repeats). Experiments were repeated three times with similar results. Data were analysed by one-way (a, b) or two-way (c) ANOVA followed by Tukey’s test. Exact P values are provided in graphs and Supplementary Table 3.