Extended Data Fig. 3: Two conserved cysteine residues are required for SCREW activities, and SCREW1 is not mobile.
From: Phytocytokine signalling reopens stomata in plant immunity and water loss

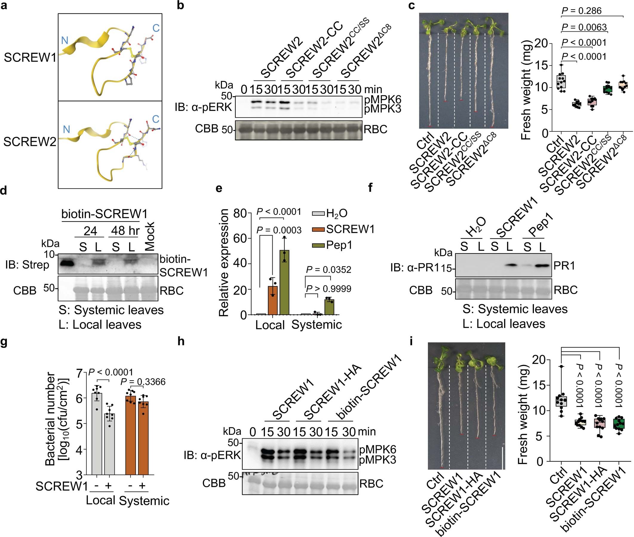
a, Predicted structures of SCREW1 and SCREW2 C-terminal 23 aa. Structures were predicted using AlphaFold Protein Structure Database (https://www.alphafold.ebi.ac.uk/). Disulfide bonds are shown by yellow sticks. b, Two cysteine residues are required for SCREW2 activation of MAPKs. Ten-day-old plate-grown WT seedlings were treated with or without 100 nM SCREW2, SCREW2(CC), SCREW2(CC/SS) and SCREW2(ΔC8). MAPK activation was analysed by immunoblots with anti-pERK1/2 antibodies (top), and the protein loading is shown by CBB staining for RBC (bottom). c, Two cysteine residues are required for SCREW2-induced seedling growth inhibition. Three-day-old plate-grown WT seedlings were transferred into liquid ½MS medium without (Ctrl) or with 1 μM peptides. Images were taken (left), and fresh weights of seedlings (right) were measured seven days later. Data are shown as box plots with the interquartile range as the upper and lower confines, minima and maxima as whiskers, and the median as a solid line (n = 12, biologically independent samples). d, The biotin-SCREW1 peptide is not mobile. The third pair of true leaves of four-week-old plants were infiltrated with biotin-SCREW1, and both third (local) and fourth (systemic) pairs of true leaves were collected for the detection of biotin-SCREW1 by immunoblotting with HRP-labelled Streptavidin (top). The protein loading control is shown by CBB staining for RBC (bottom). e, Local application of SCREW1 does not induce PR1 expression in distal leaves. The third pair of true leaves from four-week-old plants were infiltrated with H2O, 500 nM Pep1, or 500 nM SCREW1, and both third (local) and fourth (systemic) pairs of true leaves were collected 24 h later for RT–qPCR using ACTIN2 as internal controls. Data of induction fold compared to H2O treatment are shown as mean ± s.d. (n = 3, biologically independent samples). f, Local application of SCREW1 does not induce PR1 accumulation in distal leaves. The experiment was performed as in e, and PR1 proteins were detected by immunoblotting with anti-PR1 antibodies (top). The protein loading control is shown by CBB staining for RBC (bottom). g, Local application of SCREW1 does not induce disease resistance in distal leaves. The third pair of leaves were pre-infiltrated with 500 nM SCREW1 followed by Pst DC3000 inoculation 24 h later on both third and fourth pairs of leaves. Bacterial growth was detected at three days post-inoculation (dpi). Data are shown as the means ± s.d. (n = 8, biologically independent samples). h, The biotin-SCREW1 and SCREW1-HA peptides have similar activities with SCREW1 for MAPK activation. Ten-day-old plate-grown WT seedlings were treated with or without 100 nM SCREW1, biotin-SCREW1, and SCREW1-HA. MAPK activation was analysed by immunoblots using anti-pERK1/2 antibodies (top) with the protein loading shown by CBB staining for RBC (bottom). i, The biotin-SCREW1 and SCREW1-HA peptides have similar activities with SCREW1 for seedling growth inhibition. The experiment was performed as in (c). Data are shown as box plots with the interquartile range as the upper and lower confines, minima and maxima as whiskers, and the median as a solid line (n = 12, biologically independent samples). Experiments were repeated three times with similar results. Data were analysed by one-way (c, i), or two-way (e, g) ANOVA followed by Tukey’s test. Exact P values are provided in the graphs and Supplementary Table 3.