Extended Data Fig. 4: SCREW1 and SCREW2 are involved in plant immunity.
From: Phytocytokine signalling reopens stomata in plant immunity and water loss

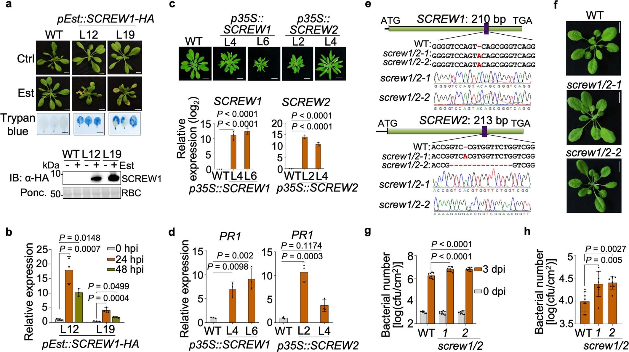
a, Inducible overexpression of SCREW1 leads to leaf chlorosis. Four-week-old transgenic plants carrying pEst::SCREW1-HA in WT (L12 & L19) were sprayed with 0.05% DMSO (Ctrl) or 50 μM β-oestradiol (Est), and then imaged five days later (Scale bar, 1 cm) with trypan blue staining (Scale bar, 0.5 cm). SCREW1-HA proteins were detected by immunoblots with anti-HA antibodies (bottom). b, SCREW1 overexpression elevates PR1 expression. Four-week-old soil-grown pEst::SCREW1-HA transgenic plants were sprayed with 50 μM β-oestradiol. The PR1 expression normalized to ACTIN2 was analysed by RT–qPCR. Data are shown as mean ± s.d. (n = 3, biologically independent samples). c, Overexpression of SCREW1 or SCREW2 leads to plant growth retardation and leaf curling. Transgenic lines carrying p35S::SCREW1 or p35S::SCREW2 were grown on soil for five weeks before photography. Scale bar, 1 cm. The expression of SCREWs normalized to ACTIN2 in ten-day-old plate-grown seedlings was analysed with RT–qPCR. Data are shown as mean ± s.d. (n = 3, biologically independent samples). d, Overexpression of SCREW1 or SCREW2 upregulates PR1 expression. Relative PR1 expression levels normalized to UBQ10 in four-week-old soil-grown plants were analysed with RT–qPCR. Data are shown as mean ± s.d. (n = 3, biologically independent samples). e, CRISPR/Cas9-mediated gene editing of SCREW1 and SCREW2. Mutations of SCREW1 and SCREW2 in screw1/2-1 and screw1/2-2 were detected by DNA sequencing and shown as chromatographs. Two homozygous lines, screw1/2-1 and screw1/2-2, carry the same nucleotide insertion in SCREW1 for both lines, and a nucleotide insertion and a sixteen-nucleotide deletion in SCREW2 for screw1/2-1 and screw1/2-2, respectively. f, The screw1/2 mutants are morphologically indistinguishable from WT plants. Plants were grown on soil for four weeks and photographed. Scale bar, 1 cm. g, The screw1/2 mutants are more susceptible to Pst DC3000. Leaves of four-week-old WT and screw1/2 mutant lines (1 & 2) were hand-inoculated with Pst DC3000 at OD600 nm = 5 × 10−4. Bacterial numbers were measured at 0 and 3 dpi and shown as mean ± s.d. (n = 8, biologically independent samples). h, The screw1/2 mutants show enhanced susceptibility to Pst DC3000 hrcC −. Leaves of four-week-old soil-grown WT and screw1/2 mutant lines (1 & 2) were hand-inoculated with Pst DC3000 hrcC − at OD600 nm = 0.005, and the bacterial number was measured at 3 dpi. Data are shown as mean ± s.d. (n = 8, biologically independent samples). Experiments were repeated at least three times with similar results. Data were analysed by one-way (b-d, h) or two-way (g) ANOVA followed by Tukey’s test. Exact P values are provided in the graphs and Supplementary Table 3.