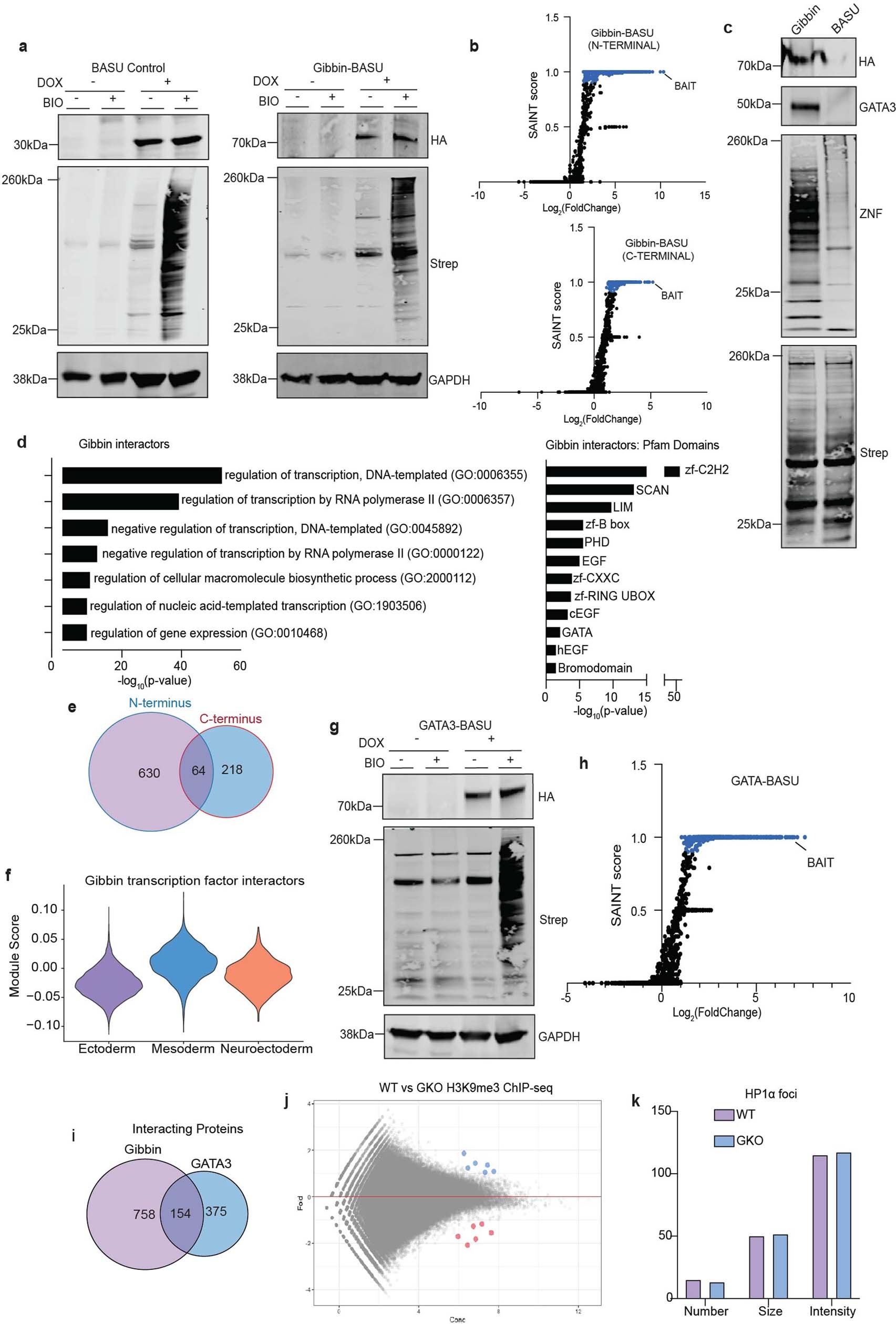
Extended Data Fig. 6: Validation of the BASU proximal proteomics system.
From: Gibbin mesodermal regulation patterns epithelial development

(a) Validation of BASU system from whole cell lysate western blots of hESCs stably expressing doxycycline-inducible, HA-tagged BASU control or Gibbin-BASU fusion proteins. The N-terminal version is shown here. Biotinylated protein was measured using dye-labelled streptavidin (Strep). Signal was only detected in the presence of both doxycycline (DOX) and biotin (BIO). (b) SAINT scores plotted against fold change over the BASU control for all proteins detected by Gibbin-BASU N-terminal or C-terminal mass spectrometry. SAINT scores > 0.9 are indicated in blue. (d) Representative immunoblot of biotinylated extracts from Gibbin-BASU and negative control cells after 24 h DOX and 2 h BIO. (d) GO term or Pfam domain enrichment of Gibbin interacting proteins as measured using a two-sided Fisher’s Exact Test (via EnrichR). (e) Overlap of N and C terminal Gibbin interacting proteins identified by BASU. (f) Expression of Gibbin interacting transcription factors across clusters identified by scRNA-seq. (g) Validation of GATA3-BASU system by western blot. (h) SAINT scores and fold change over negative BASU control for all proteins detected by GATA3-BASU mass spectrometry. (i) Overlap of Gibbin and GATA3 interacting proteins from BASU datasets. (j) Differential binding analysis from H3K9me3 ChIP–seq between WT and GKO cells. Signal is either unchanged (grey), increased (blue, >2-fold), or decreased (red, <2-fold), with an adjusted p-value cutoff < 0.05 as measured by DESeq2, n = 2 biologically independent samples. (k) Number, size and intensity measurements of HP1α foci in WT vs GKO cells, quantified from four representative immunofluorescent images for each cell type. All immunoblots were repeated experimentally twice. GAPDH was used as a processing control. For gel source data, see Supplementary Figure 1.