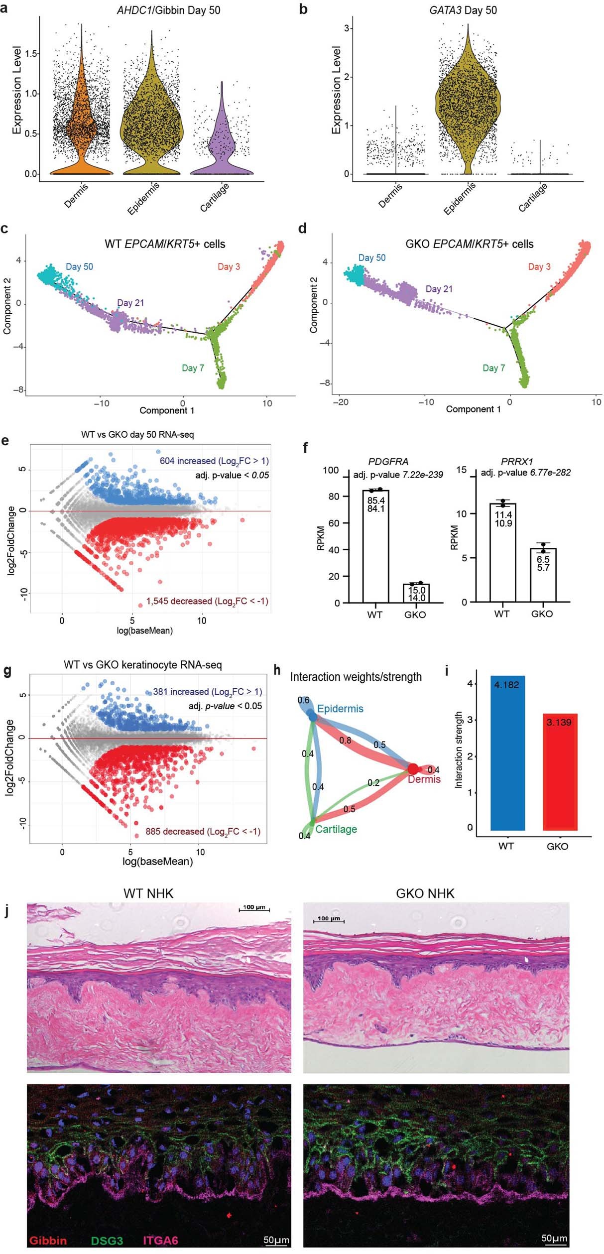
Extended Data Fig. 8: Aberrant dermal maturation results in keratinocyte dysfunction.
From: Gibbin mesodermal regulation patterns epithelial development

Violin plot of (a) AHDC1/Gibbin or (b) GATA3 expression after 50 days of differentiation. (c) Monocle pseudotime trajectory of the EPCAM+/KRT5+ ectodermal and epidermal clusters from WT or (d) GKO cells. (e) RNA-seq differential expression analysis comparing WT and GKO day 50 cells. Gene expression is either unchanged (grey), increased (blue, >2-fold), or decreased (red, <2-fold), with an adjusted p-value cutoff <0.05 as measured by DESeq2. n = 2 biologically independent samples. (f) Representative RPKM and adjusted p-values from day 50 RNA-seq. Error bars are mean +/− standard deviation. (g) RNA-seq differential expression analysis between WT and GKO keratinocytes, n = 2 biologically independent samples. (h) CellChat circle plot showing the number of cell signalling interactions between each identity. (i) Number of cell–cell signalling interactions in WT and GKO day 50 cells as measured by CellChat. (j) H&E and immunofluorescent images of 3D skin organoid cultures generated from primary normal human keratinocyte (NHKs). NHKs were nucleofected with control or Gibbin targeting sgRNAs prior to stratification. Organoids were made in biological triplicate and repeated experimentally twice. All imaging was repeated in biological duplicate across 2 independent experiments.