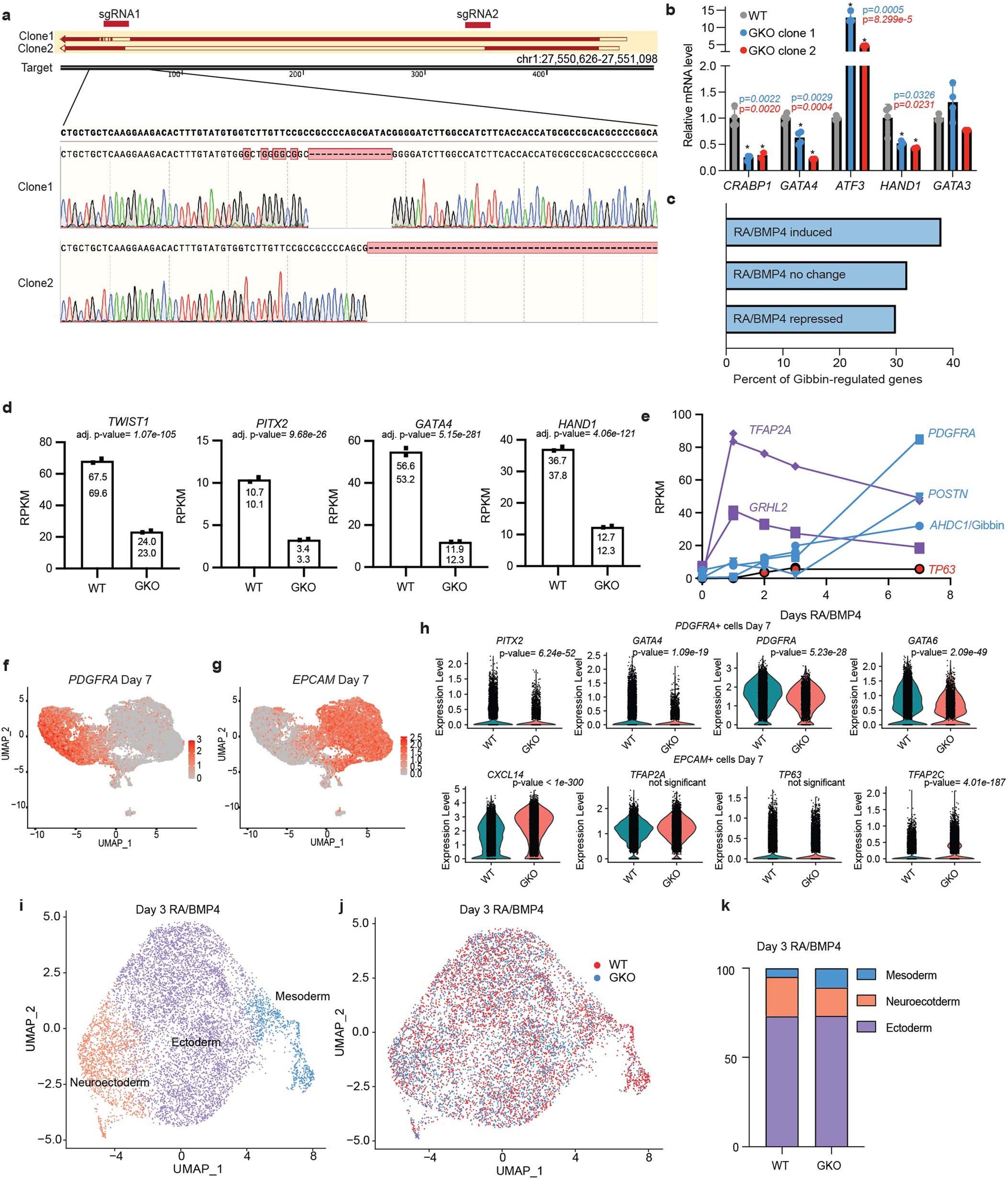
Extended Data Fig. 1: Gibbin regulates mesoderm gene expression in response to RA/BMP4.
From: Gibbin mesodermal regulation patterns epithelial development

(a) Genotyping evidence from two different GKO hES cell clones. (b) Gene expression comparing WT to each GKO clone. Clone 2 was used for the remainder of the study. Error bars are mean +/− s.d., n = 4 biologically independent samples averaged from 2 technical replicates repeated across 2 different runs. * Indicates p-value < 0.05 calculated by two-tailed t-test. (c) Proportions of Gibbin-regulated genes that are also altered by RA/BMP4. (d) Representative RPKM values from RNA-seq differential expression after 7 days RA/BMP4. Error bars are mean +/− s.d., n = 2 biologically independent samples, adjusted p-values were measured by DESeq2. (e) Expression patterns of ectoderm (purple, red) or mesoderm (blue) transcripts after RA/BMP4 treatment. (f) UMAP of PDGFRA or (g) EPCAM expression at day 7, marking the mesoderm or ectoderm clusters, respectively. (h) Representative expression plots and adjusted p-values from differential expression testing of scRNA-seq subsets as measured by DESeq2. (i) UMAP of hESCs after 3 days of RA/BMP4. (j) Integrated UMAP and (k) cluster quantification comparing WT and GKO after 3 days of RA/BMP4.