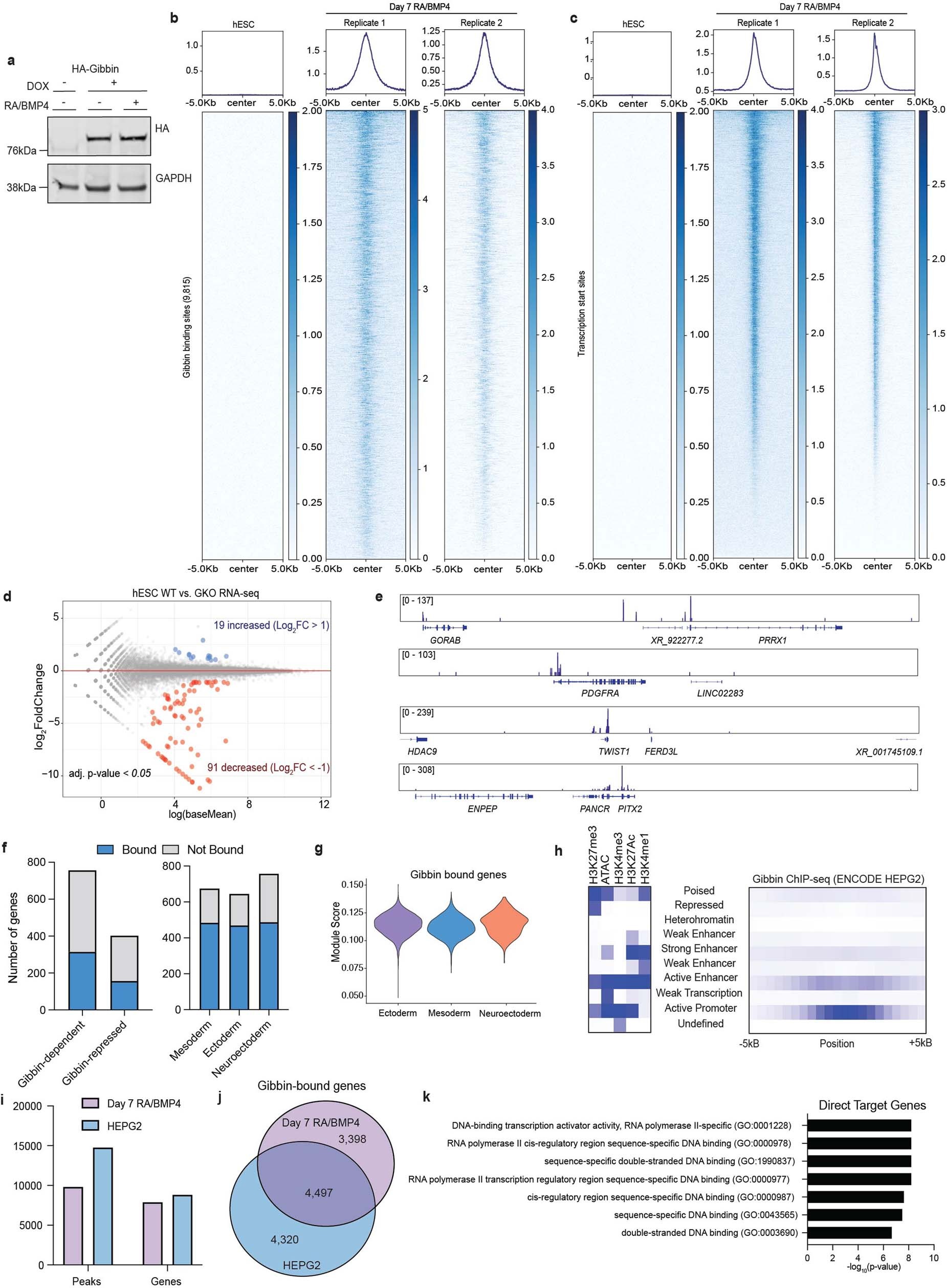
Extended Data Fig. 2: Gibbin ChIP–seq QC.
From: Gibbin mesodermal regulation patterns epithelial development

(a) Western blot of doxycycline inducible HA-Gibbin used for ChIP–seq. Immunoblotting was repeated experimentally twice and GAPDH was run on the same gel as a loading control. For gel source data, see Supplementary Figure 1. (b) Gibbin ChIP–seq binding profile in hESCs or after 7 days of RA/BMP4 at Gibbin binding sites or (c) at all gene transcription start sites. n = 2 biologically independent samples. (d) Representative Gibbin ChIP–seq tracks at example target genes. (e) Differential expression analysis from untreated hESC RNA-seq between WT and GKO cells. Gene expression is either unchanged (grey), increased (blue, >2-fold), or decreased (red, <2-fold), with an adjusted p-value cutoff < 0.05 as measured by DESeq2. n = 2 biologically independent samples. (f) Number of Gibbin-regulated genes with a nearby Gibbin ChIP–seq peak and number of mesoderm, ectoderm, or neuroectoderm genes (identified by scRNA-seq) that are bound by Gibbin. (g) Expression of Gibbin-bound genes across scRNA-seq clusters. (h) ChromHMM analysis of Gibbin binding sites in HEPG2 cells (from ENCODE26), showing enrichment of various chromatin states in relation to Gibbin ChIP–seq peaks. (i) Numbers of peaks and (j) overlap of genes identified in our Gibbin ChIP–seq dataset or the ENCODE HEPG2 dataset. (k) GO term enrichment for direct, Gibbin-bound target genes as measured using a two-sided Fisher’s Exact Test (via EnrichR).