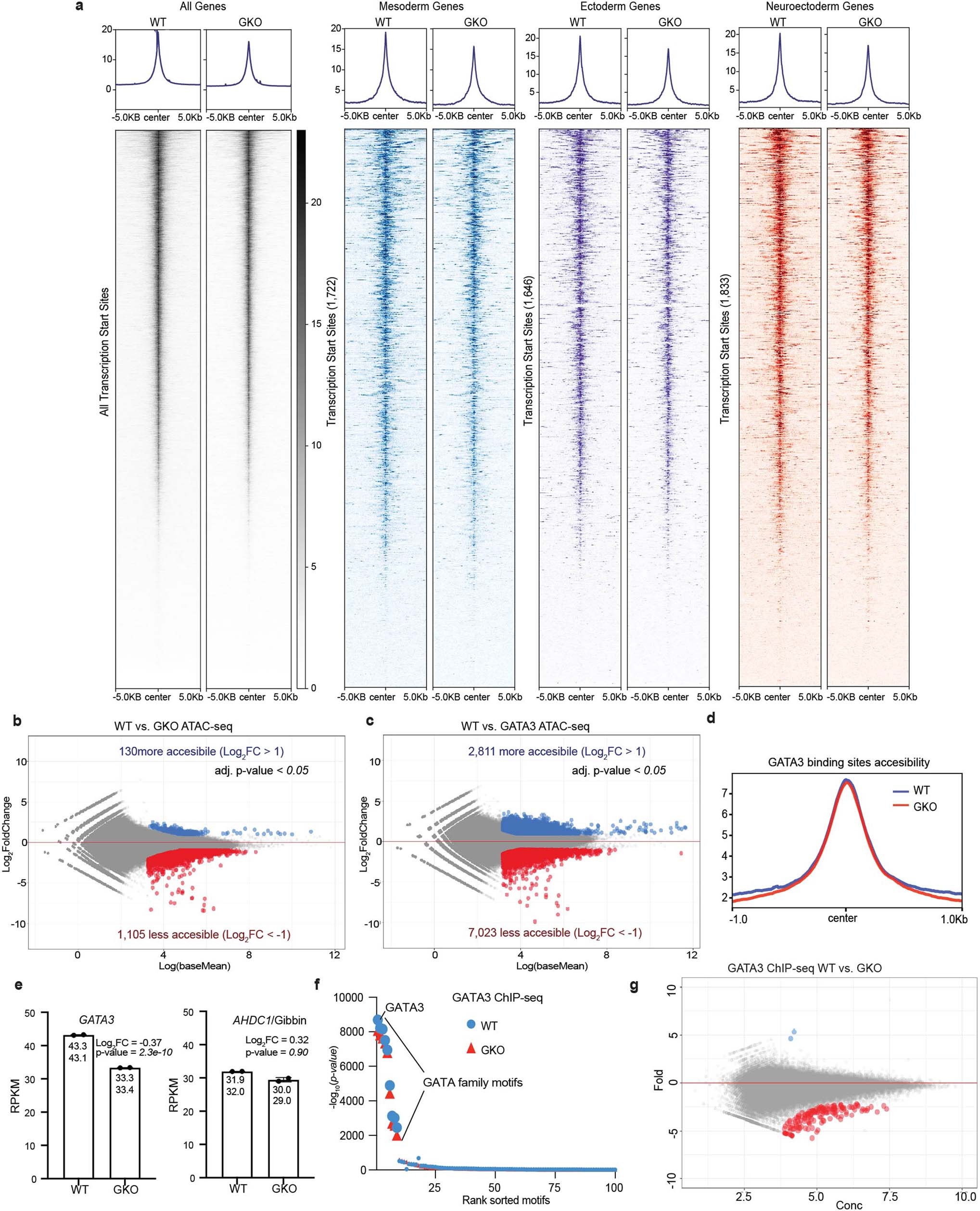
Extended Data Fig. 4: Gibbin does not alter chromatin accessibility or GATA3 DNA binding.
From: Gibbin mesodermal regulation patterns epithelial development

(a) ATAC-seq signal heatmaps in WT or GKO cells at all gene transcription start sites, or those subset by mesoderm, ectoderm, or neuroectoderm. n = 2 biologically independent samples. (b) ATAC-seq differential expression analysis comparing WT to Gibbin or (c) GATA3 KO cells after 7 days of RA/BMP4. Differential chromatin accessibility is either unchanged (grey), increased (blue, >2-fold), or decreased (red, <2-fold), with an adjusted p-value cutoff <0.05 measured by DESeq2. (d) Chromatin accessibility at GATA3 binding sites in WT or GKO cells. (e) RPKM values for GATA3 or AHDC1/Gibbin in reciprocal mutant cell lines. Error bars are mean +/− s.d., n = 2 biologically independent samples, adjusted p-value <0.05 as measured by DESeq2. (f) Known motif enrichment at GATA3 ChIP–seq peaks in WT and GKO cells, calculated by Homer. (g) GATA3 ChIP–seq differential binding analysis comparing WT and GKO cells. GATA3 DNA binding is either unchanged (grey), increased (blue, >2-fold), or decreased (red, <2-fold), with an adjusted p-value cutoff <0.05 as measured by DESeq2.