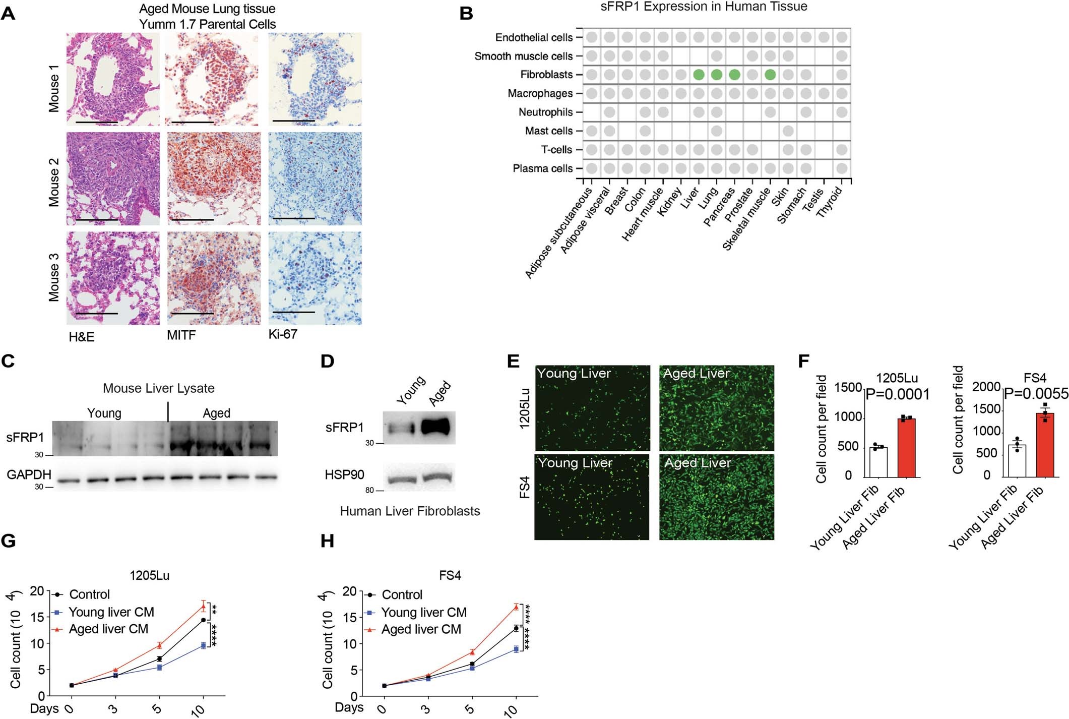
Extended Data Fig. 11: Aged liver fibroblasts express sFRP1 and are growth permissive for melanoma cells.
From: Stromal changes in the aged lung induce an emergence from melanoma dormancy

a, Five young (8 week) and five aged (>52 week) C57BL6 mice were intradermally injected with 2.5x105 Yumm1.7 parental mouse melanoma cells and tumours were measured over 36 days. Lungs were collected and PFA embedded from 5 tumour bearing young and aged mice at weeks 3 and 5 and IHC was performed using MITF, KI-67 and H&E. Representative images are displayed across three independent aged mice for MITF positive cells and Ki-67 with the scale bar representing 100 um. b Data were generated using the Human Protein Atlas looking at RNA expression of sFRP1 in specific cell types across various tissue types. Green circles indicate high levels of expression, grey circles low expression and empty spaces no expression. c Western blot was performed on protein lysate taken from the healthy liver of young (<8 weeks) and aged (>52 weeks) C57BL6 mice. GAPDH was used as a loading control. d Protein lysate from one healthy human young (<35) and aged (>55) liver fibroblast. HSP90 was used as a loading control. e, f Collagen sandwich reconstructions were formed with healthy human Liver fibroblasts from young (< 35) or aged (> 55) patients in the top and bottom layer. The middle layer contained FS4 or 1205Lu GFP human melanoma cells seeded at the same density at day 0. GFP positive melanoma cells were imaged using an automated Nikon TI and an average count per field was quantified using imaging software NIS elements at day 4. Representative images are displayed for each condition (N = 3 independent wells in triplicate). A student’s two-way t-test was performed. 1205Lu P = 0.0001, FS4 P = 0.0055. g, h 1205Lu and FS4 GFP melanoma cells were seeded at a density of 2x104. Cells were then grown over a 10-day period in conditioned medium from young or aged lung or skin fibroblasts and underwent counting using a haemocytometer at days 3, 5 and 10 and were further assessed via automated counting using NIS elements. Experiment was performed in biological triplicates with 3 technical replicates each. A two-way ANOVA was performed with a post-hoc Holm-Sidak’s multiple comparisons test for each time point. P-values were taken from day 10. ** P = 0.0018, **** P < 0.0001. Data were presented as the mean +/− the SEM for each time point.