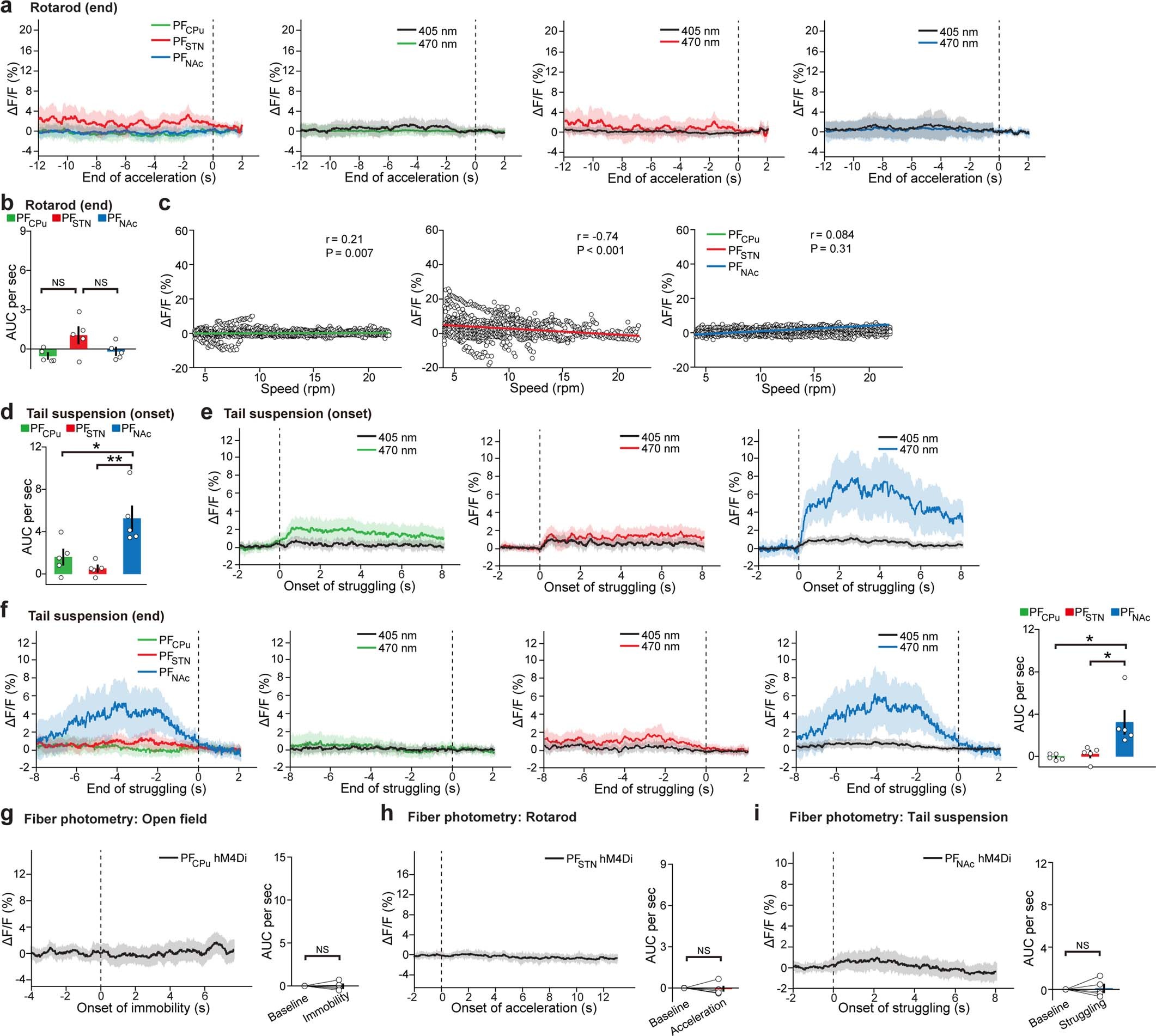
Extended Data Fig. 6: In vivo fiber photometry analyses for the end of the acceleration epoch in rotarod and tail suspension recordings.
From: Targeting thalamic circuits rescues motor and mood deficits in PD mice

a-c, Averaged fluorescence change and 405/470 nm traces for each PF population for rotarod recordings aligned to the end of acceleration (a), AUC per sec for rotarod aligned to the end of acceleration (−4 to 0 s compared to baseline 0 to 2 s) (b), correlation between fluorescence change and mouse speed (computed based on the speed of the rod) in the rotarod test (r, correlation coefficient) (n = 5 mice per group) (c). d-f, AUC per sec for tail suspension aligned to the onset of struggling (0 to 4 s compared to baseline −2 to 0 s) (d), 405 and 470 nm traces for each PF population for tail suspension recordings aligned to the onset of struggling (e), averaged fluorescence change and 405/470 nm traces aligned to the end of struggling, AUC per sec for tail suspension aligned to the end of struggling (−4 to 0 s compared to baseline 0 to 2 s) (n = 5 mice per group) (f). g-i, Averaged fluorescence change and AUC per sec for PFCPu hM4Di mice during open field (g), PFSTN hM4Di mice during rotarod (h), and PFNAc hM4Di mice during tail suspension (n = 5 mice per group) (i). PFCPu hM4Di, PFSTN hM4Di, and PFNAc hM4Di mice received a retrograde AAV expressing Cre in CPu, STN, or NAc, Cre-dependent GCaMP6s and hM4Di viruses in PF, followed by fibers placed above PF. Data are presented as mean ± SEM; *P < 0.05, **P < 0.01. NS, not significant. One-way ANOVA followed by Bonferroni post-hoc test (b, d, f) and two-tailed paired t test (g-i). F = 3.95, P = 0.048, PFCPu vs. PFSTN t = 2.68, PFSTN vs. PFNAc t = 2.07 (b), F = 9.73, P = 0.003, PFCPu vs. PFNAc t = 3.25, PFSTN vs. PFNAc t = 4.21 (d), F = 7.8, P = 0.0068, PFCPu vs. PFNAc t = 3.563, PFSTN vs. PFNAc t = 3.258 (f), P = 0.87 (g), P = 0.74 (h), P = 0.8 (i)