Fig. 2: The contribution of genetic variants to heritability.
From: Graph pangenome captures missing heritability and empowers tomato breeding

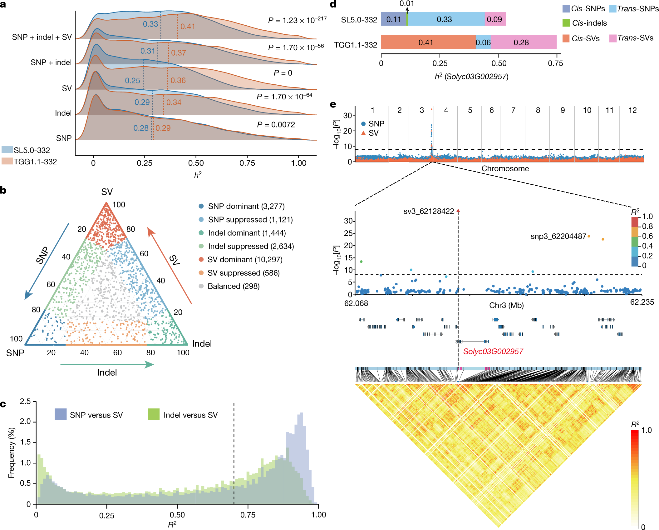
a, Comparison of heritability (h2) estimated using different combinations of genetic variants from SL5.0-332 and TGG1.1-332. SNP + indel and SNP + indel + SV refer to composite models containing either two or three categories of variants. Heritability was estimated with a random effect corresponding to each category. P values were calculated using two-sided Wilcoxon rank sum tests. The vertical dashed lines indicate the mean values. b, The proportion of heritability of traits contributed by SNPs, indels and SVs. Heritability was estimated on the basis of the SNP + indel + SV composite model (a total of 666 traits with estimated h2 = 0 not shown). The numbers in parentheses represent the number of traits per group. c, The distribution of LD (R2) between SVs and SNPs/indels within 50 kb of the SVs. For each SV, the maximum R2 with adjacent SNPs/indels within 50 kb on either side is recorded. The dashed line indicates R2 = 0.70. d, Heritability of the expression of Solyc03G002957 contributed by cis and trans genetic variants from SL5.0-332 and TGG1.1-332. Heritability was estimated by partitioning all genetic variants into six categories (cis-SNPs, cis-indels, cis-SVs, trans-SNPs, trans-indels and trans-SVs). e, Manhattan plot of the expression of Solyc03G002957 (top). The P value of each variant was estimated using an MLM. n = 332 accessions. Middle, magnification of the gene region with significant variants is shown and the dot colour represents the magnitude of LD (R2) with the leading variant sv3_62128422. The circles represent SNPs and the triangles represent SVs. Genes annotated in the magnified region are shown. Bottom, LD heatmap of the magnified region. The horizontal dashed lines represent the Bonferroni threshold (−log10[0.05/6,423,741] = 8.11).