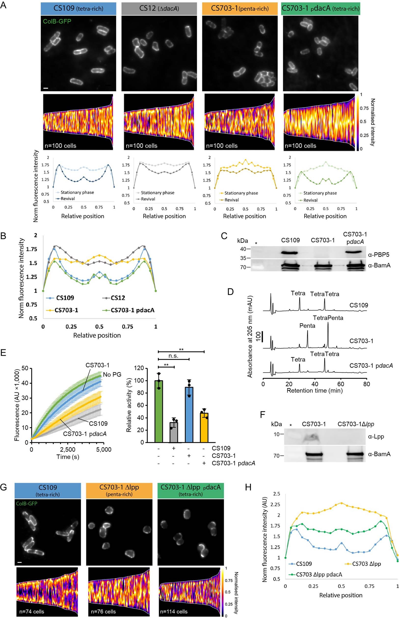
Extended Data Fig. 10: Complementation experiments by ectopic PBP5 production from pdacA.
From: Peptidoglycan maturation controls outer membrane protein assembly

(A) Native FepA localisation before resuspension in fresh media (stationary phase). Shown are representative images of the indicated strains (top), demographs of the normalised fluorescence intensity across the long axis of multiple cells (middle) and distribution of native FepA before vs after revival (bottom). The charts and images demonstrate that FepA distribution is almost uniform at stationary phase in all strains but binary partitioning is diminished in penta-rich strains. (B) Distribution of FepA localisation along normalised cell lengths in the strains shown in Fig 4d. (C) Ectopic PBP5 production from pdacA in CS703-1 detected by Western Blot and specific antibodies (for blot source data, see SI Fig. 1). The marker lane is indicated by an asterisk. (D) HPLC analysis of cellosyl-digested PG sacculi shows that the CS703-1 cells expressing PBP5 restore a tetrapeptide-rich PG as is present in the CS109 strain. (E) Effect of PBP5-remodelled PG isolated from CS703-1 (with or without expression of PBP5) on BAM-mediated OmpT assembly in vitro (n = 3; control vs PG from CS109: P = 0.001; control vs PG from CS703-1: P = 0.34; control vs PG from CS703-1 pdacA: P = 0.003). Statistical significance was calculated using two-tailed Student’s unpaired t-test. Values are mean ± SD. (F) Western Blot analysis confirming the absence of Lpp in CS703-1Δlpp (for blot source data, see SI Fig. 1). The marker lane is indicated by an asterisk. (G) Polar migration of pre-existing FepA during revival from stationary phase in the Δlpp background. Shown are representative images (top) and demographs of the normalised fluorescence intensity across multiple cells (bottom) 45 min after resuspension in fresh M9 media. (H) Distribution of FepA localisation along normalised cell lengths in the strains from A. The charts demonstrate that dacA expression restores FepA polar migration in the pentapeptide-rich strain in Δlpp background.