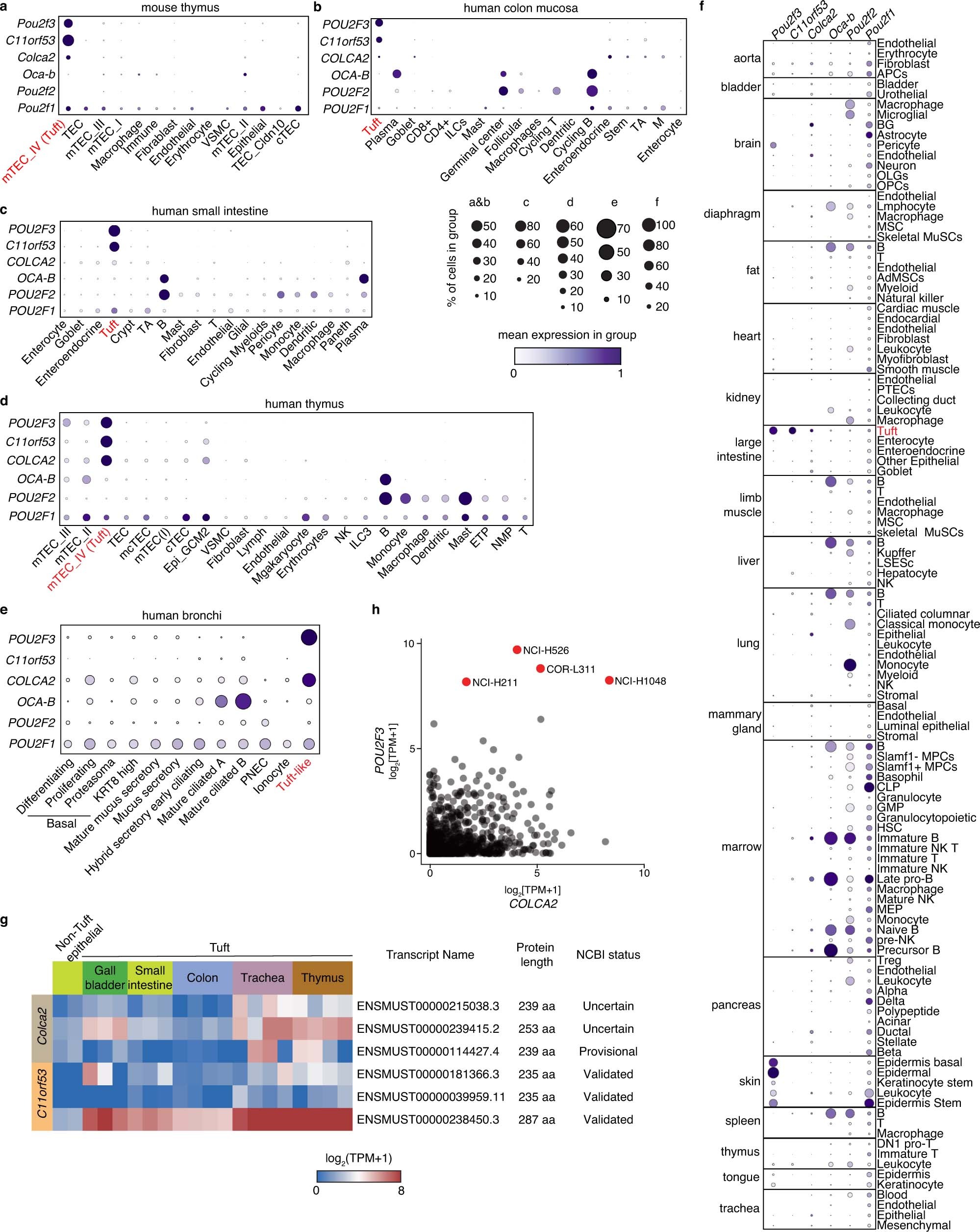
Extended Data Fig. 1: C11orf53, COLCA2, and POU2F3 are expressed in murine and human tuft cells.
From: OCA-T1 and OCA-T2 are coactivators of POU2F3 in the tuft cell lineage

(a)-(f) Summary of scRNA-seq data. The plots depict the average expression of indicated genes in the indicated cell types. COLCA2: mouse gene name Gm684. (a) mTEC: medullary thymic epithelial cells; TEC: thymic epithelial cells; VSMC: vascular smooth muscle cell; cTEC: cortical thymic epithelial cells. (b) ILCs: innate lymphoid cells; TA: transit amplifying. (d) NK: natural killer; ETP: early thymic progenitor. NMP: neutrophil-myeloid progenitor. (e) PNEC: pulmonary neuroendocrine cells. (f) APCS: antigen presenting cells; BG: Bergmann glial cell; OLGs: oligodendrocytes; OPCs: oligodendrocyte precursor cell; MSC: mesenchymal stem cell; MuSC: muscle satellite stem cell; AdMSC: adipose mesenchymal stem cell; PTECs: proximal tubular epithelial cells; LSESc: Liver sinusoidal endothelial cells; MPCs: multipotent progenitor cell; CLP: common lymphoid progenitor cells; GMP: granulocyte monocyte progenitor cell; HSC: hematopoietic precursor cell; MEP: megakaryocyte-erythroid progenitor cell; Treg: regulatory T cells; DN1 pro-T: double negative 1 progenitor T cells. (g) Summary of C11orf53 and Colca2 isoform expression in sorted murine tuft cells. (h) mRNA levels of POU2F3 and COLCA2 across 1,379 human cancer cell lines from CCLE database. Data are obtained from the Cancer Dependency Map (DepMap) portal (21Q2). Source of each single-cell or bulk RNA-seq dataset as well as plotting is indicated in method section.