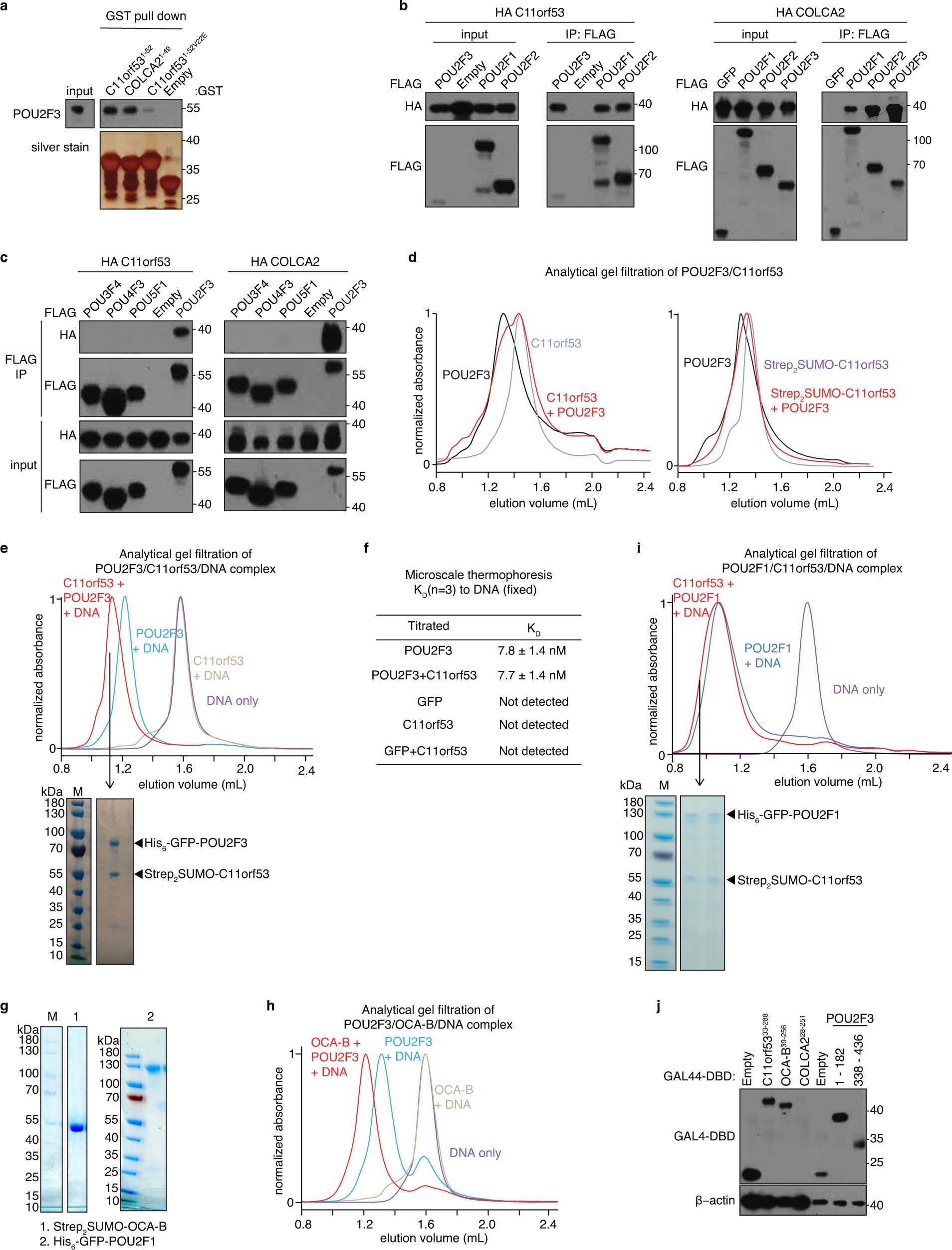
Extended Data Fig. 5: Additional biochemical evidence that C11orf53/OCA-T1 and COLCA2/OCA-T2 are paralogues of OCA-B.
From: OCA-T1 and OCA-T2 are coactivators of POU2F3 in the tuft cell lineage

(a) GST-pulldown with western blot of endogenous POU2F3 from NCI-H211 nuclear extracts with indicated constructs (n = 1). (b) Co-IP testing the interaction of HA-C11orf53 (HEK293T whole cell lysates, n = 2) or HA-COLCA2 (NCI-H1048 nuclear extract, n = 1) with FLAG-POU2F1, FLAG-POU2F2, and FLAG-POU2F3. (c) Co-IP testing the interaction of HA-C11orf53 or HA-COLCA2 with FLAG-POU3F4/OCT9, FLAG-POU4F3/BRN3C, FLAG-POU5F1/OCT4, and POU2F3/OCT11 in HEK293T whole cell lysates. (d) Analytical gel filtration of His6-GFP-POU2F3 with Strep2SUMO-C11orf53 or untagged C11orf53, performed in the absence of any DNA. (e) Replicate of analytical gel filtration of His6-GFP-POU2F3/Strep2SUMO-C11orf53/octamer motif A alone or in combination, accompanied by Coomassie blue staining of the peak fraction of the ternary complex (red curve). Data are representative of two biological replicates (c-e). (f) Summary of microscale thermophoresis measurements of protein binding affinity for the octamer motif A DNA. Highest protein concentration tested is 1 μM for all experiments. (g) Purity assessment of recombinant OCA-B (expressed and purified from Sf9 cells) and POU2F1/OCT1 (expressed and purified from E. coli) proteins by SDS-PAGE and Coomassie blue staining. (h) Analytical gel filtration of POU2F3, OCA-B, octamer DNA motif A assemblies. (i) Analytical gel filtration of POU2F1, C11orf53, and octamer DNA motif A assemblies. For (h) and (i), the maximum absorbance at 260 nm for each injection was normalized to 1.0 for the ease of comparison. As POU2F1 is larger in molecular weight than POU2F3, the shift in elution volume is less prominent for the ternary complex. Complex formation was validated by SDS-PAGE assessment of the peak fraction to confirm the presence of both proteins (red curve). Data are representative of two biological replicates (i-j). Source data for microscale thermophoresis assay is provided in Supplementary Table 1, uncropped gels are provided in Supplementary Fig. 1b, d–g.