Extended Data Fig. 1: Inhibition of Mps1 and Wee1 lead to activation of cGAS signalling in BT549 TNBC cells.
From: cGAS–STING drives the IL-6-dependent survival of chromosomally instable cancers

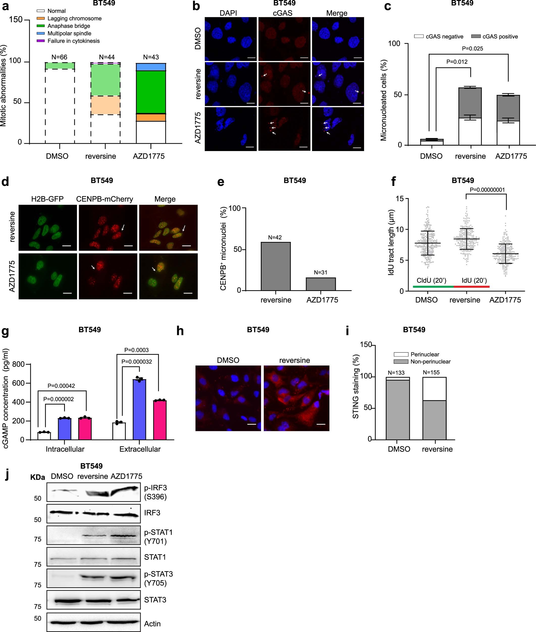
a) Quantification of mitotic abnormalities observed in BT549 cells expressing Histone H2B-mCherry treated with DMSO, 250 nM reversine or 500 nM AZD1775 assessed by live cell imaging, the number of assessed mitotic cells – n - is indicated in the figure. Dashed lines indicate that these measurements (DMSO and reversine-treated) cells are also shown in Fig. 1b. b) Representative immunofluorescence images of DMSO-, 250 nM reversine-, or 500 nM AZD1775-treated BT549 cells stained with DAPI (DNA) and an anti-cGAS antibody, scale bar equals to 10 µm. Arrows point at cGAS positive micronuclei. c) Quantification of cGAS positive micronuclei in DMSO-, 250 nM reversine, or 500 nM AZD1775-treated BT549 cells. Error bars represent the s.e.m, significance was tested with a two-sided t-test. d) Representative images of 250 nM reversine- or 500 nM AZD1775-treated BT549 cells expressing Histone H2B-GFP and CENPB-mCherry, scale bar equals to 5 µm. Arrow indicates CENPB positive micronuclei. e) Quantification of CENPB positive micronuclei observed in 250 nM reversine- or 500 nM AZD1775-treated BT549 cells, the number of quantified cells – n – is indicated in the figure. f) DNA fibre assay showing decreased fibre size for AZD1775-, but not reversine-treated cells indicating replication stress in the former. BT549 cells were treated with DMSO, 250 nM reversine, or 500 nM AZD1775. For each condition, 260 fibres from 2 experiments were analysed and individual IdU track lengths are displayed together with the mean and standard deviation value. g) cGAMP levels quantified in cell lysates (intracellular) or in harvested culture media (extracellular) from wild type BT549 cells incubated with DMSO, 250 nM reversine, or 500 nM AZD1775 for 48 hours. cGAMP levels were normalised to harvested cell numbers. h) Representative images of 250 nM reversine- or DMSO-treated BT549 cells stained with DAPI (DNA) and an anti-STING antibody showing peri-nuclear STING localization following reversine treatment. Scale bar equals to 5 µm. i) Quantification of cells with perinuclear or non-perinuclear STING localization as shown in (h). The number of quantified cells – n – is indicated in the figure. j) Immunoblots on lysates from 48 hours DMSO, 250 nM reversine or 500 nM AZD1775-treated BT549 cells showing phosphorylated and total IRF3, STAT1 and STAT3. β-Actin is shown as a loading control. Error bars in (c, g) represent s.e.m, n=3 biological replicates (c, g), significance was tested with a two-sided t-test.