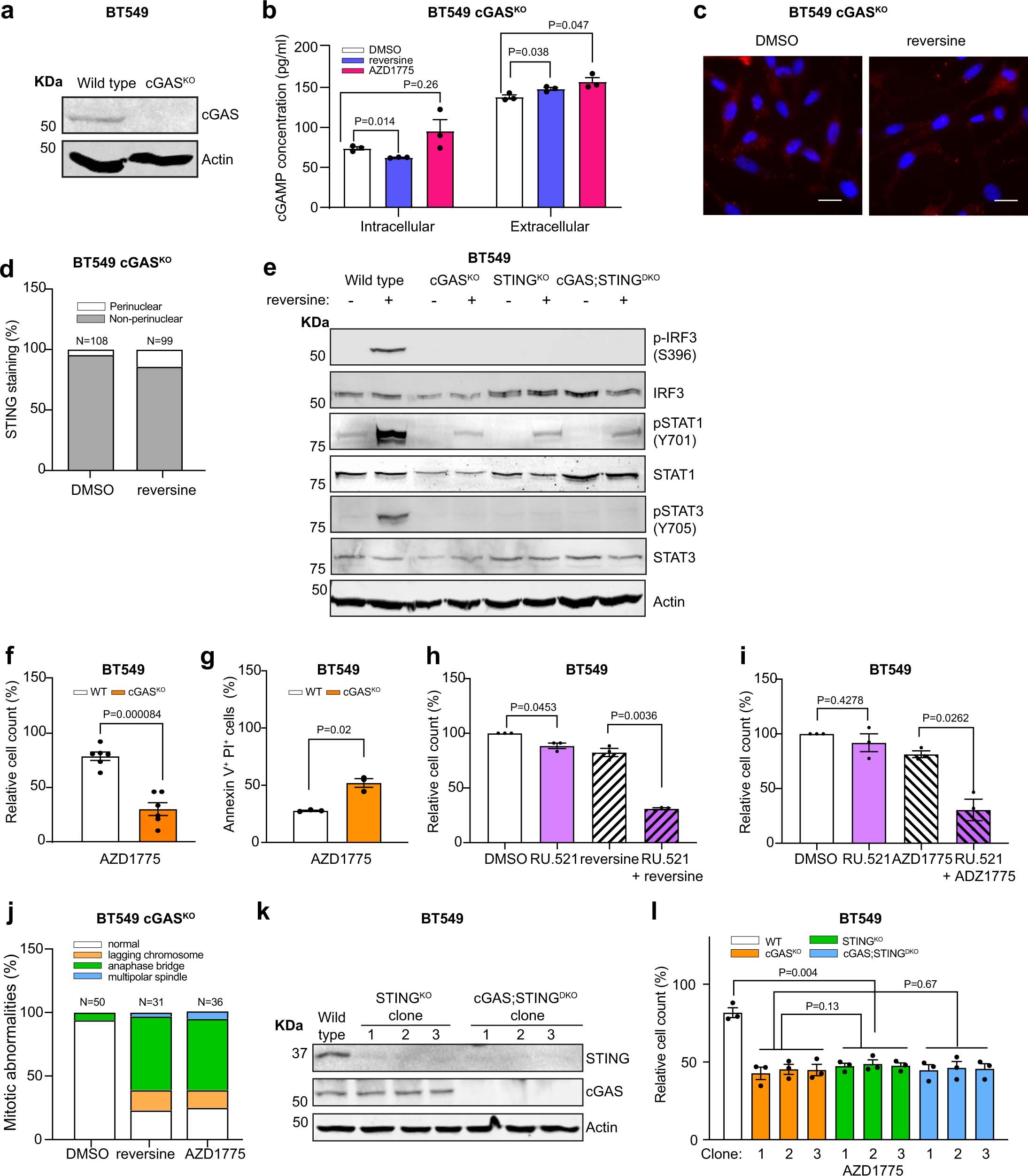
Extended Data Fig. 2: Loss of cGAS or STING in BT549 TNBC cells results in increased sensitivity to Mps1 or Wee1 inhibition.
From: cGAS–STING drives the IL-6-dependent survival of chromosomally instable cancers

a) Immunoblots of wild type and cGASKO BT549 cell lysates stained with anti-cGAS and anti-ß-actin antibodies. ß-Actin is used as a loading control. b) cGAMP levels quantified in cell lysates (intracellular) or in tissue culture media (extracellular) isolated from cGASKO BT549 cells incubated with DMSO, 250 nM reversine, or 500 nM AZD1775 for 48 hours. cGAMP levels were normalised to harvested cell numbers. c) Representative images of 250 nM reversine- or DMSO-treated BT549 cGASKO cells stained with DAPI (DNA) and an anti-STING antibody. Scale bar equals 5 µm. d) Quantification of cells with peri-nuclear or non-peri-nuclear STING localization. The number of quantified cells – n – is indicated in the figure. e) Immunoblots of cell lysates from wild type, cGASKO, STINGKO, and cGAS; STINGDKO BT549 cells treated with DMSO or 250 nM reversine stained with anti-p-IRF3 (Serine 396), anti-IRF3, anti-p-STAT1 (Tyrosine 701), anti-STAT1, anti-p-STAT3 (Tyrosine 705), anti-STAT3, or anti-ß-Actin. ß-Actin is used as a loading control. f) DMSO-normalised cell count of wild type or cGASKO BT549 cells treated with 500 nM AZD1775 for 48 hours. g) Percentage of apoptotic cells quantified by Annexin V staining of wild type or cGASKO BT549 cells treated with 500 nM AZD1775 for 48 hours. h) DMSO-normalised cell count of wild type BT549 cells treated with a combination of 2.5 μM RU.521 and 250 nM reversine for 72 hours. i) DMSO-normalised cell count of wild type BT549 cells treated with a combination of 2.5 μM RU.521 and 500 nM AZD1775 for 48 hours. j) Quantification of mitotic abnormalities observed in cGASKO BT549 cells expressing Histone H2B-mCherry treated with DMSO, 250 nM reversine or 500 nM AZD1775 assessed by live cell imaging, the number of assessed mitotic cells – n –is indicated in the figure. k) Immunoblots of wild type, STINGKO, or cGAS; STINGDKO BT549 cell lysates stained using anti-STING, anti-cGAS and anti-β Actin antibodies. ß-Actin is used as a loading control. l) Control DMSO-normalised cell counts of wild type, cGASKO, STINGKO, or cGAS; STINGDKO BT549 cells treated with 500 nM AZD1775 for 48 hours. Error bars in (b, f–i, l) represent the s.e.m, n=3 biological replicates (b, g–i, l), n=6 biological replicates (f), significance was tested with a two-sided t-test.