Extended Data Fig. 5: Rest-phase CTCs have increased metastatic potential.
From: The metastatic spread of breast cancer accelerates during sleep

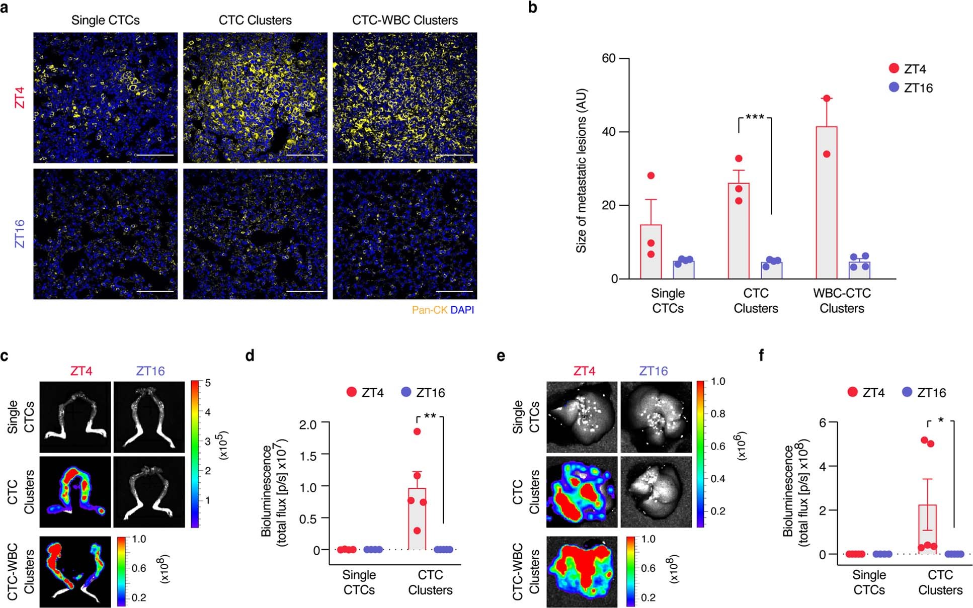
a, Representative immunofluorescence images for Pan-CK in lungs of mice injected with single CTCs, CTC clusters and CTC-WBC clusters collected at ZT4 or ZT16 from NSG-LM2 mice (ZT4 n = 3 except CTC-WBC clusters n = 2; ZT16 n = 4 for all). Scale bar = 100 μm. b, Plot showing the size of the metastatic lesions detected in the lungs of mice injected with single CTCs, CTC clusters or CTC-WBC clusters collected at ZT4 or ZT16 of NSG-LM2 mice (ZT4 n = 3 except CTC-WBC clusters n = 2; ZT16 n = 4 for all; P = 0.0007). c, Representative bioluminescence images of bones from mice injected with single CTCs, CTC clusters or CTC-WBC clusters collected at ZT4 or ZT16 from NSG-CDX-BR16 mice. Mice were not injected with CTC-WBC clusters collected during the active phase, due to their rarity. d, Plot showing normalized bioluminescence signal obtained from bones of mice shown in panel “c” (single CTCs n = 4; CTC clusters n = 5; P = 0.006). e, Representative bioluminescence images of livers from mice injected with single CTCs or CTC clusters, collected at ZT4 or ZT16 from NSG-CDX-BR16 mice. Mice were not injected with CTC-WBC clusters collected during the active phase, due to their rarity. f, Plot showing normalized bioluminescence signal obtained from liver of mice shown in panel “e” (n = 5 except single CTCs collected at ZT16 where n = 4; P = 0.0301). For all panels, data are presented as mean ± s.e.m.; unpaired two-sided t-test * P < 0.05, ** P < 0.01, *** P < 0.001. n represents the number of biologically independent mice