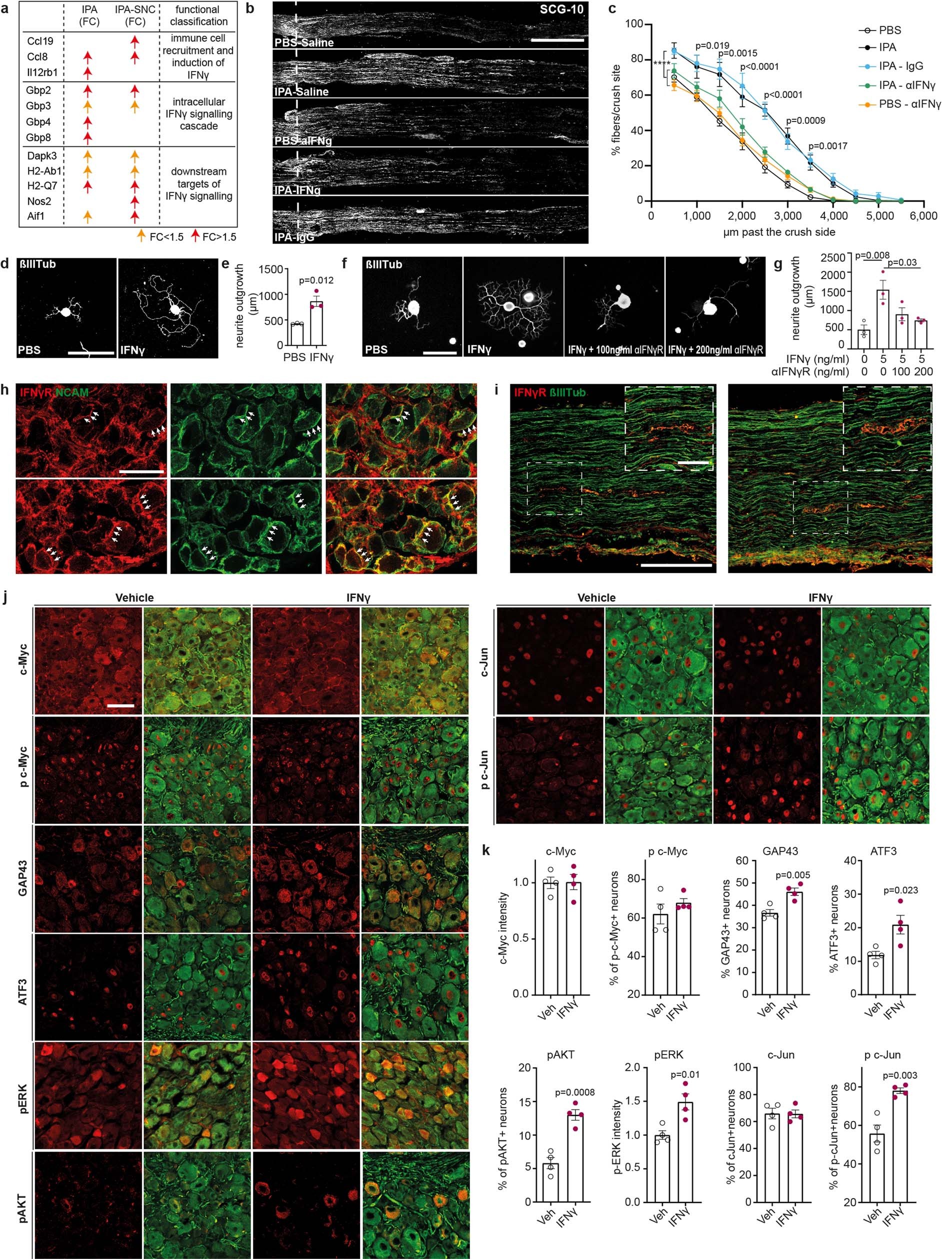
Extended Data Fig. 11: IFNy is required for IPA-dependent axonal regeneration after SNC and increases RAG phosphorylation and expression in DRG neurons.
From: The gut metabolite indole-3 propionate promotes nerve regeneration and repair

a. Table showing IPA dependently upregulated genes assigned to GO BP cellular response to interferon gamma before and after injury. b-c. Mice were treated for 10 days with either IPA (20 mg/kg/day) or PBS (by gavage) and injected (IP) with anti-IFNγ/ anti-IgG/PBS (IFNγ neutralisation). Axonal regeneration was assessed at 3 days post sciatic nerve crush. b. Micrographs of representative longitudinal sections of sciatic nerves for all groups immunostained with SCG-10 following. Scale bar: 1000 µm. The dashed line indicates the crush site. c. Quantification of the percentage of fibers past the crush site at the indicated distances and normalised to the number of fibers at the crush site. (N = 4 biologically independent animals per group with a bilateral sciatic nerve crush, ****p < 0.0001, by two-way-ANOVA with Tukey’s multiple comparisons test, comparing IPA-αIFNγ and IPA-αIgG, data are presented as mean values +/− SEM). d-e. Ex vivo culture of DRG neurons 48 h after IFNγ i.p. injection. d. Representative images of DRG neuron for each treatment, immunostained with ßIII-Tubulin (ßIIITub, white). Scale bar: 100 μm. e. Quantification of DRG neurite outgrowth (n = 3 independent experiments per group, two-sided Student’s t-test, data are presented as mean values +/ − SEM). f-g. DRG neurons were treated with 5 ng/ml of IFNγ and co-treated with increasing concentrations of αIFNγR (0 ng/ml, 100 ng/ml, 200 ng/ml) in vitro and neurite outgrowth was assessed. f. Representative images of DRG neurons for each treatment were immunostained with ßIII-Tubulin (ßIIITub). Cultured for 12 h. Scale bar: 100 μm. g. Quantification of DRG neurite outgrowth (N = 3 independent experiments per group; one-way ANOVA with Dunnett’s multiple comparisons test, data are presented as mean values +/− SEM). h. Immunofluorescence of DRG sections from mice at three days post sciatic nerve crush for NCAM and IFNγR reveal expression of IFNγ receptor in DRG neurons, Scale bar: 50 µm. i. Immunofluorescence of the sciatic crush site at three days post sciatic nerve crush for bIIITubulin and IFNγR reveal the lack of expression of IFNγ receptor in DRG peripheral axons. Scale bar: 200 µm. Scale bar in magnified image: 50 µm. j. Immunohistochemistry of DRG sections from IFNγ or vehicle for regeneration associated genes (RAGs, red): MYC, pMYC, GAP43, ATF3, pERK, pAKT, cJUN, p-cJUN, co-stained for bIIITubulin (green). k. Quantification of RAGs as intensity or % of positive neurons versus total of IFNγ compared to vehicle treated (N = 4 biologically independent animals per group with a bilateral crush, Student’s t-test, data are presented as mean values +/− SEM). Scale bar: 50 µm.