Extended Data Fig. 1: Intermittent fasting promotes axonal regeneration and DRG neurite outgrowth. Assessment of macrophages, Schwann cells and neurotrophic factors in the nerve and DRG in IF vs AL following sciatic injury.
From: The gut metabolite indole-3 propionate promotes nerve regeneration and repair

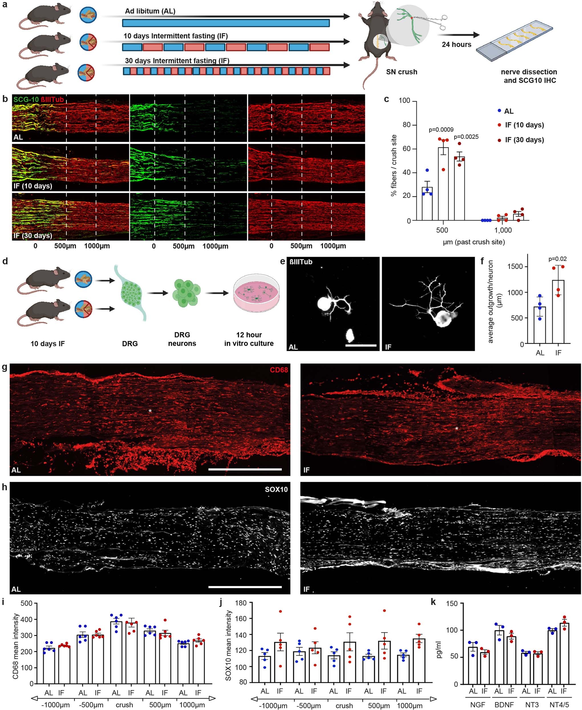
a. Schematic of the experimental design. Mice underwent either 10 days or 30 days of intermittent fasting regime, followed a sciatic nerve crush and 24 h of axonal regeneration. b. Micrographs showing representative longitudinal sections of sciatic nerves stained with SCG-10 and ßIII-Tubulin (ßIIITub) 24 h after SNC. The dashed lines indicate the crush site at 0 and the distances of 500 µm and 1,000 µm from the crush site. c. Quantification of the percentage of SCG-10 positive fibers and normalised to the number of fibers at the crush site. (N = 4 biologically independent animals per group with a bilateral sciatic nerve crush, two-way-ANOVA with Tukey’s multiple comparisons test, data are presented as mean values +/− SEM). d. Schematic of the experimental design. e. Representative images of DRG neurons immunostained with ßIII-Tubulin (ßIIITub). f. Quantification of DRG neurite outgrowth (N = 4 biologically independent animals per group, two-sided Student’s unpaired t-test, Scale bar: 100 µm, examined over two independent experiments, data are presented as mean values +/− SEM). g-h. Representative images of nerves dissected from 10 days AL or IF treated animals at 3 days post sciatic injury. Sections were immunostained for a) CD68 (macrophage marker, red) or b) SOX10 (Schwann cell marker, white). Scale bar 500 µm. Asterisk indicates the crush site. i. Quantification of CD68 (red) was conducted by intensity measurements 1,000 µm proximal and distal to the crush site (N = 6 nerves per group from 3 biologically independent animals per group, data are presented as mean values +/− SEM). j. Quantification of SOX10 (white) was conducted by intensity measurements 1,000 µm proximal and distal to the crush site (N = 5 nerves per group from 3 biologically independent animals per group, data are presented as mean values +/- SEM) k. ELISA measurements of NGF, BDNF, NT3 and NT4/5 from DRG tissue following 10 days IF or AL (N = 3 biologically independent animals per group, data are presented as mean values +/ − SEM). Samples were collected on the refed day.