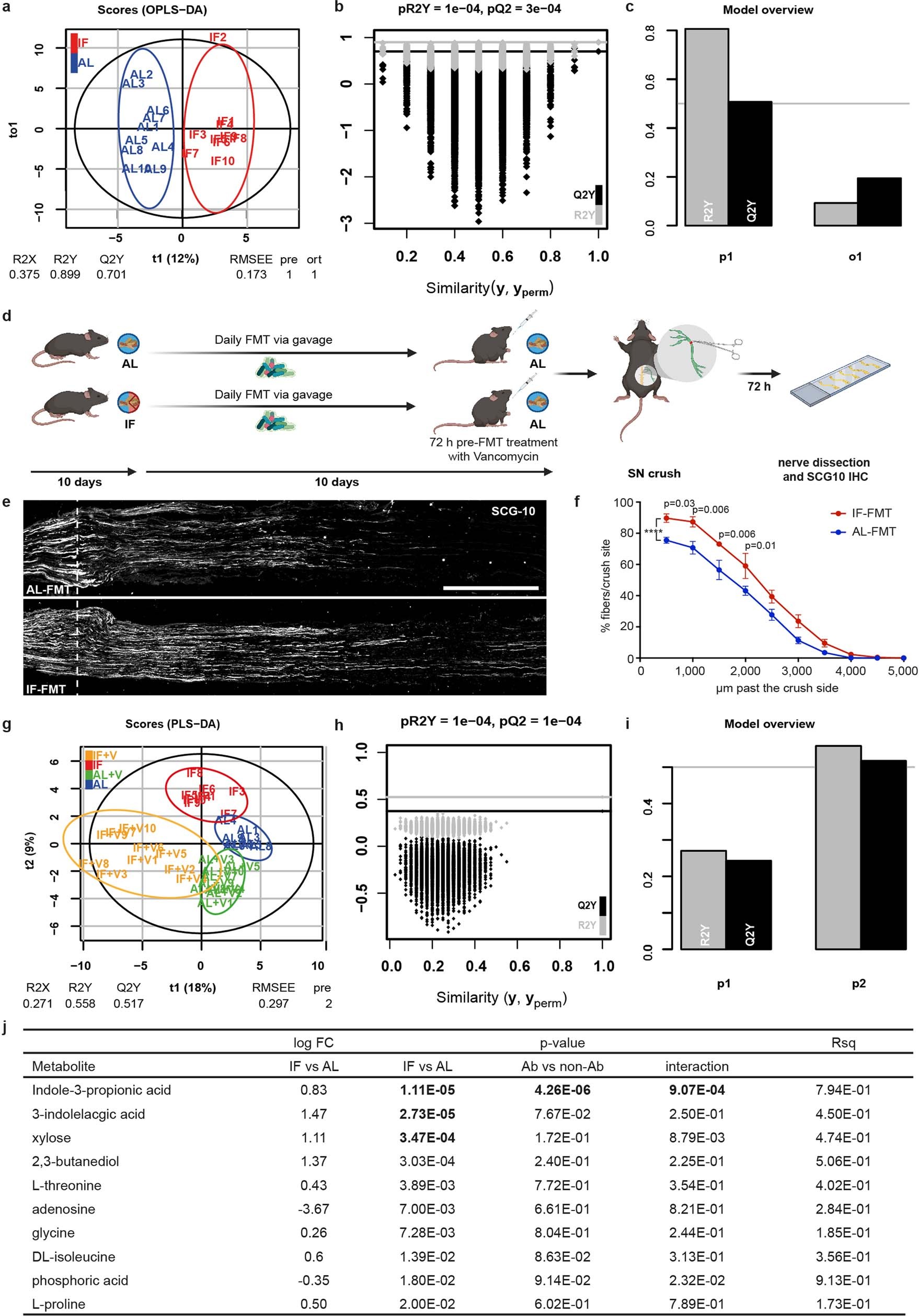
Extended Data Fig. 2: O-PLS-DA model discriminating AL and IF groups with and without Vancomycin using GC-MS-based metabolic profiles. Faecal microbiota transplantation from IF mice promote axonal regeneration.
From: The gut metabolite indole-3 propionate promotes nerve regeneration and repair

a. Score plot of the O-PLS-DA model of the IF group vs AL group. The number of components and the cumulative R2X, R2Y and Q2Y are indicated below the plot. b. Significance diagnostic of the OPLS-DA: the R2Y and Q2Y of the model are compared with the corresponding values obtained after random permutation (1,000) of the y response. c. Model overview: Inertia bar plot. d. Schematic of the experiment presented in b and c. Faecal transplantation of faeces from either IF or AL mice for 1 days, followed by sciatic nerve crush and 3 days of axonal regeneration time. e. Micrographs of representative longitudinal sections of sciatic nerves after faecal transplantation from AL and IF treated mice, 3 days post sciatic nerve crush, immunostained with SCG-10. Scale bar: 1,000 µm. The dashed line indicates the crush site. f. Quantification of the percentage of fibers past the crush site and normalised to the number of fibers at the crush site revealed increased regeneration in IF-FMT mice compared to AL-FMT (N = 4 biologically independent animals per group; ****p < 0.0001, two-way-ANOVA with Tukey’s multiple comparisons test, data are presented as mean values +/− SEM). g. Score plot of the PLS-DA model discriminating IF, AL, IF+V and AL+V. h. Permutation testing of the PLS-DA model: the R2Y and Q2Y of the original model are compared with the corresponding values obtained after random permutation of the group classes (n = 1,000 iterations). i. Model overview: Inertia bar plot. j. Table showing metabolites differentially enriched in the serum of IF vs AL treated mice. Shown are the log fold change (logFC), IFvsAL p-value, vancomycin vs non-vancomycin (Ab vs non-Ab) p-value and the interaction p-value between intermittent fasting and vancomycin treatment (interaction) (bold p < 0.001, partial least-squares discriminant analysis was used to identify the significantly differential metabolites between the groups). R-square (Rsq, the coefficient of determination) showed the highest predictability (79.4%) for indole-3-propionic acid.